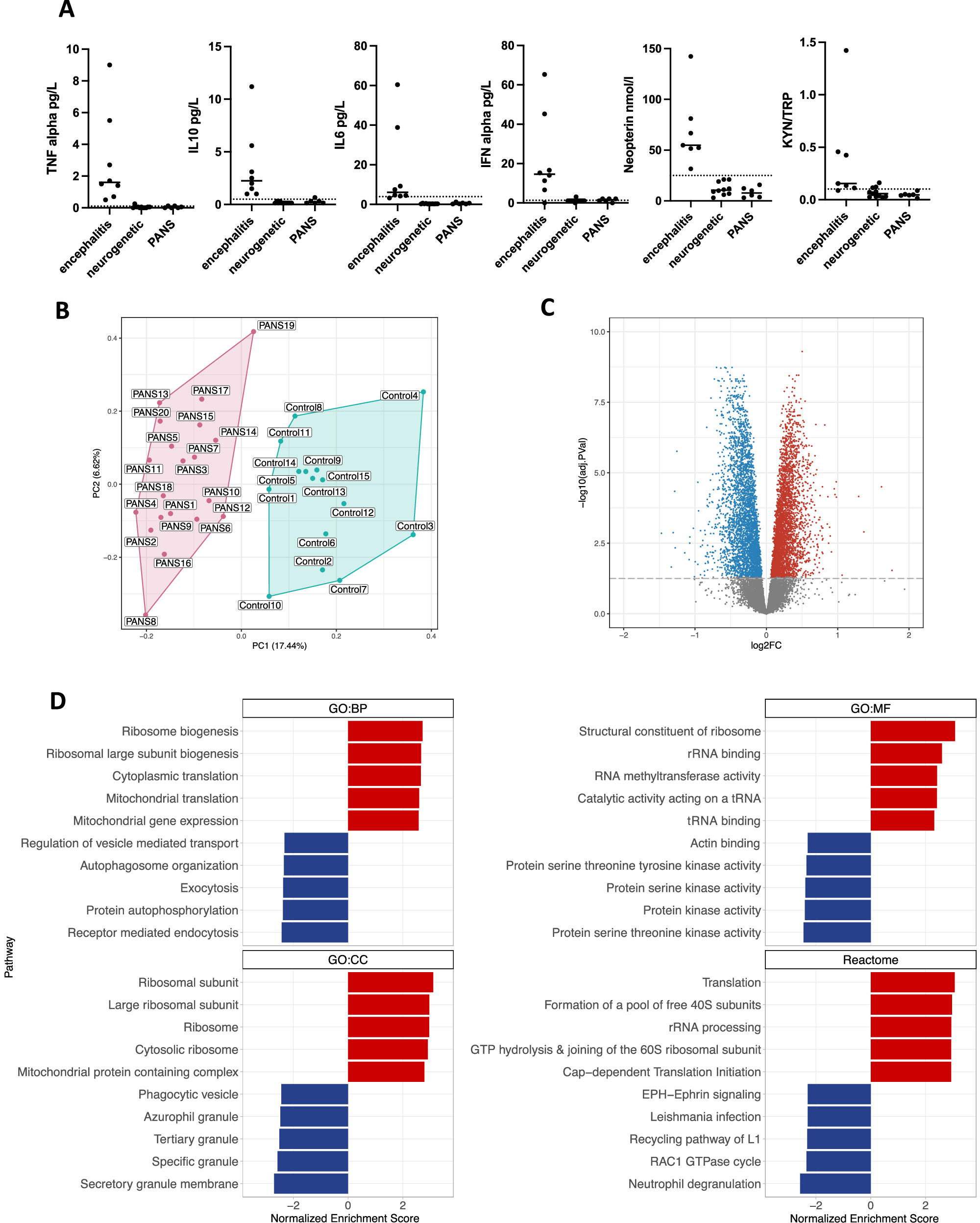
Fig. 2: Bulk blood RNA sequencing of Paediatric acute-onset neuropsychiatric syndrome patients (PANS) versus controls.
From: Epigenetic, ribosomal, and immune dysregulation in paediatric acute-onset neuropsychiatric syndrome

A Cerebrospinal fluid cytokine levels (TNF, IL10, IL6, IFN alpha), neopterin, and kynurenine/tryptophan (KYN/TRP) levels in children with PANS (n = 6) did not significantly differ from controls with non-inflammatory neurogenetic conditions (n = 11). On the other hand, children with anti-NMDA receptor encephalitis (n = 8) had markedly elevated cytokine levels, neopterin and KYN/TRP compared to controls with neurogenetic conditions and PANS. The CSF findings in PANS were not in keeping with autoimmune encephalitis. B Principal component analysis (PCA) performed on bulk RNA sequencing performed in children with PANS and controls. The x-axis represents Principal Component 1 (PC1), while the y-axis represents Principal Component 2 (PC2). Unbiased hierarchical clustering of gene expression between children with PANS and controls showed separation of data indicating strong group discrimination post RUV. C Volcano plot with annotation of 6914 differentially expressed genes (3544 upregulated genes in red and 3369 downregulated genes in blue) (FDR < 0.05). D Bar plot of Gene Set Enrichment Analysis (GSEA) Gene Ontology (GO) Biological Process (BP), Molecular Function (MF), Cellular Component (CC) and Reactome pathways. The top 5 upregulated GSEA GO and Reactome pathways were predominantly ribosomal biogenesis, translational processes, as well as RNA methyltransferase pathways. The top 5 downregulated GSEA GO and Reactome pathways involved broad diverse cellular functions, namely in mitochondrial activity, protein kinase signaling, and immune function including autophagosome organization, exocytosis, receptor mediated endocytosis, phagocytic vesicle, secretory granule, and neutrophil degranulation.