Fig. 4: Single- cell blood RNA sequencing of Paediatric acute neuropsychiatric syndrome patients versus controls.
From: Epigenetic, ribosomal, and immune dysregulation in paediatric acute-onset neuropsychiatric syndrome

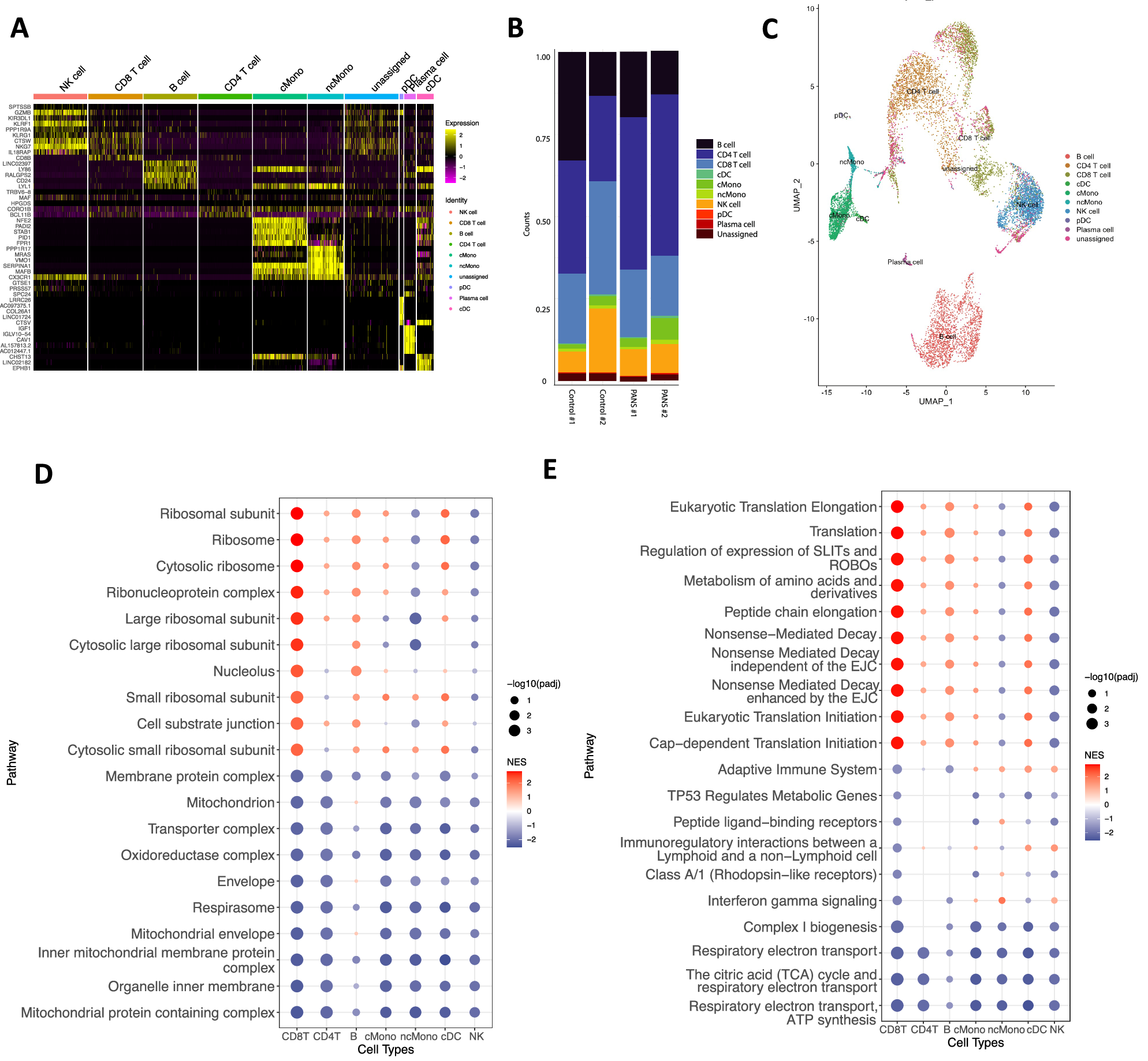
A Heatmap of top differentially expressed genes based on cell type. Genes are the top markers of differential analysis between cell types (FDR < 0.05) ranked by difference in proportion of cells expressing the respective gene. B Bar chart of cell population composition of the two controls and two PANS patient samples. C Uniform manifold approximation and projection (UMAP) projection of all 4 samples, including 2 children with PANS and 2 control samples in single cell transcriptomics identified 9 unique clusters: NK cells, CD8 T cell, B cell, CD4 T cell, classical monocytes (cMono), non-classical monocytes (ncMono), plasmacytoid dendritic cell (pDC), classical dendritic cell (cDC). D Dot plot visualizing the top 30 GSEA GO cellular component pathways for CD8T cells. The dot’s colour represents the normalized enrichment score (NES), with red indicating upregulation, blue indicating downregulation, and zero represented by white. The size of each dot corresponds to the -log10(padj value) of the pathway. The NES scores of these pathways were mapped across all other cell types, demonstrating heterogeneity in cell type pathway enrichment. In terms of ribosome biogenesis pathways, it was found that adaptive immune cells exhibited upregulation, whereas the direction of these pathways was more varied in innate immune cells. In addition, cellular function, including mitochondrial activity, were downregulated across all cell types. E Dot plot visualizing the top 30 Reactome pathways for CD8T cells. The NES scores of these pathways were mapped across all other cell types, demonstrating heterogeneity in cell type pathway enrichment. In terms of translational pathways, it was found that adaptive immune cells exhibited upregulation, whereas the direction of these pathways was more varied in innate immune cells. Immune pathways were predominantly downregulated in adaptive immune cells and upregulated in innate immune cells.