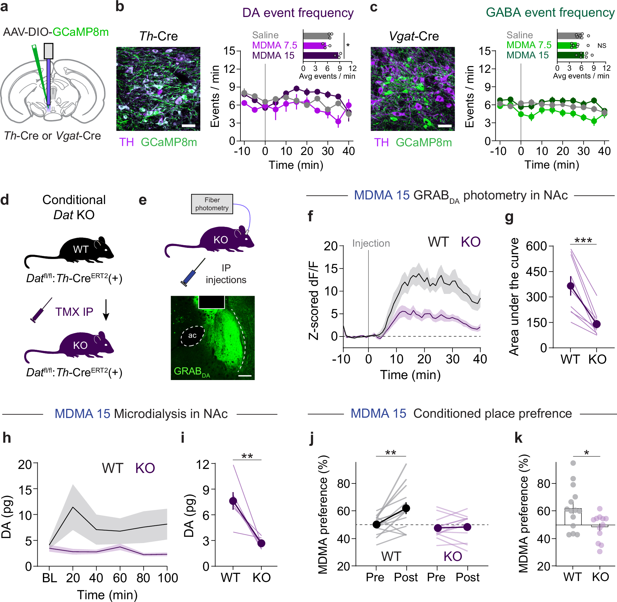
Fig. 2: MDMA-evoked DA release and reward require DAT.
From: 5-HT2C receptors in the nucleus accumbens constrain the rewarding effects of MDMA

a Schematic of photometry recordings in the VTA of Th-Cre or Vgat-Cre mice. b Left, image of VTA DA neurons infected with Cre-dependent GCaMP8m, scale = 20 μm. Right, time course of DA neuron event frequency in 5 min bins. Inset, average frequency during the 15–25 min after MDMA injection. Repeated measures one-way ANOVA, F2,2 = 21.91, *p = 0.0341. Dunnett’s multiple comparisons test, saline vs MDMA 7.5 p = 0.3406, saline vs MDMA 15 p = 0.0752. c Left, image of VTA GABA neurons infected with Cre-dependent GCaMP8m, scale = 20 μm. Right, time course of GABA neuron event frequency in 5 min bins. Inset, average frequency during the 15–25 min after MDMA injection. Repeated measures one-way ANOVA, F2,5 = 4.965, p = 0.0615. Dunnett’s multiple comparisons test, saline vs MDMA 7.5 p = 0.0729, saline vs MDMA 15 p = 0.3354. d Genetic strategy for generating conditional DAT knockout mice. Datfl/fl:Th-CreERT2 mice were tested during a photometry recording and then injected with tamoxifen (TMX) to delete DAT. Mice were then tested again in a second photometry recording. e Schematic of DA recording setup in knockout mice. f Time course of DA release before (WT) and after (KO) deletion of DAT. g Area under the curve of DA release in response to MDMA 15. Paired, two-tailed t-test, t8 = 5.137, ***p = 0.0009. h Time course of DA release before (WT) and after (KO) deletion of DAT, as measured by microdialysis. i DA concentrations after MDMA in both genotypes. Paired, two-tailed t-test, t5 = 4.205, **p = 0.0085. j Effect of genetic deletion of DAT on MDMA (15 mg/kg) CPP. Two-way, repeated measures ANOVA, time x genotype interaction F1,24 = 6.506, *p = 0.0175. Sidak’s multiple comparisons test, Pre vs Post: WT **p = 0.0011, KO p = 0.9757, WT vs KO: Pre p = 0.757, Post **p = 0.0037. k Summary and direct comparison of CPP performance. Unpaired, two-tailed t-test, t24 = 2.673, *p = 0.0133.