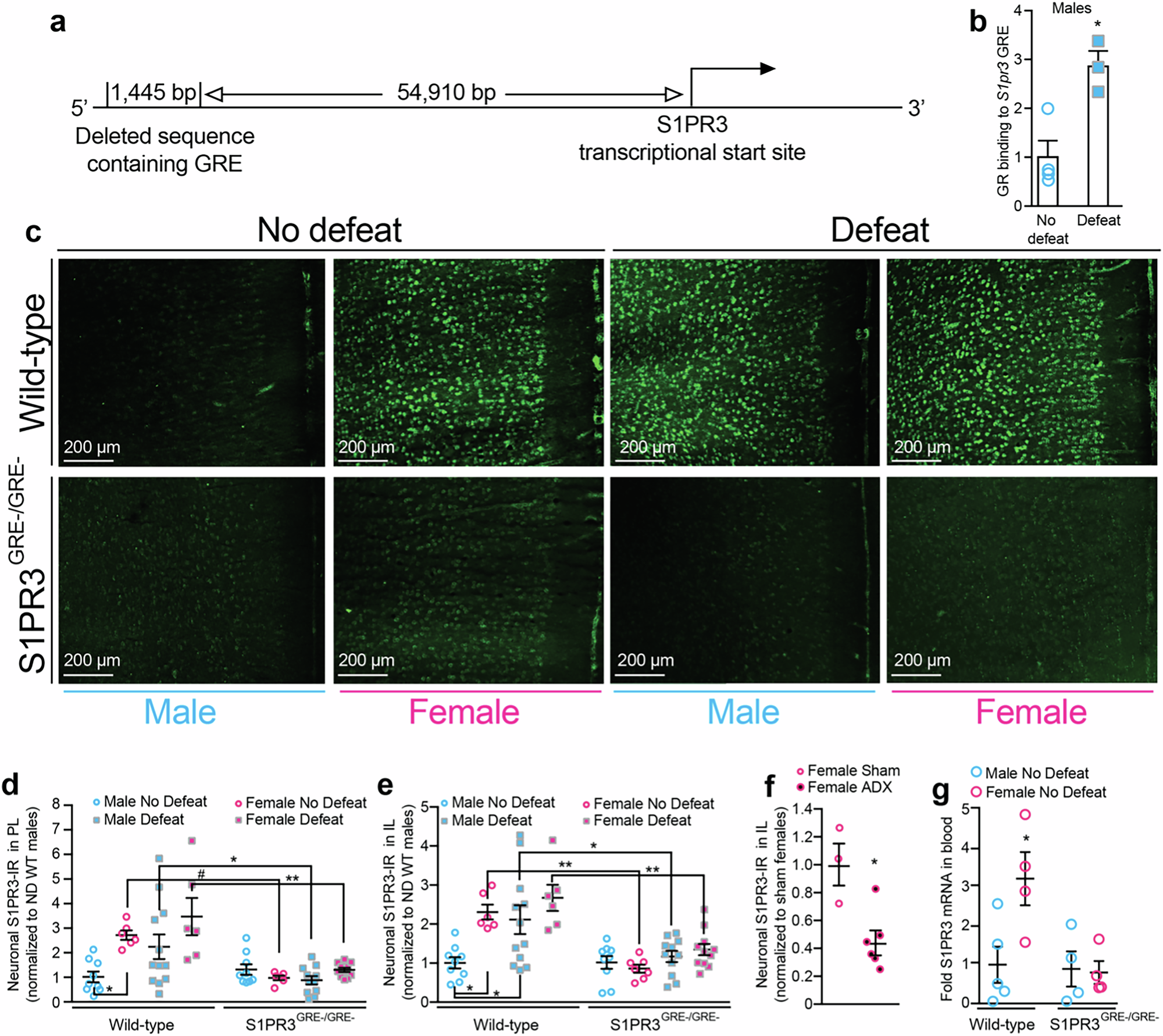
Fig. 1: GR-induced S1PR3 is impaired in S1PR3GRE-/GRE- rats.
From: A single glucocorticoid response element regulates sociability in a sex-specific manner

a Graphic model of deleted GRE in S1PR3GRE-/GRE- rats. b GR binding to the GRE upstream of the S1PR3 gene in non-defeated (n = 3) and defeated (n = 4) male WT rats. c Images and quantification of S1PR3 in the d PL and e IL of non-defeated WT males (n = 9), non-defeated WT females (n = 6), defeated WT males (n = 12), defeated WT females (n = 6), non-defeated S1PR3GRE-/GRE- males (n = 9), non-defeated S1PR3GRE-/GRE- females (n = 7), defeated S1PR3GRE-/GRE- males (n = 11), and defeated S1PR3GRE-/GRE- females (n = 11). For d, genotype effect p < 0.0001, defeat effect p = 0.06, sex effect p = 0.0041. For e, genotype effect p < 0.0001, defeat effect p = 0.0039, sex effect p = 0.0098. f S1PR3 protein in the IL of sham control (n = 3) and adrenalectomized (ADX, n = 6) non-defeated females. g S1PR3 mRNA in whole blood taken from non-defeated WT males (n = 5), WT females (n = 4), S1PR3GRE-/GRE- males (n = 4), and S1PR3GRE-/GRE- females (n = 4). Lines represent means ± SEM. For b and f, *p < 0.05; unpaired two-tailed Student’s t-test. For d and e, *p < 0.05, **p < 0.01, #p < 0.10; Tukey’s multiple comparisons following 3-way ANOVA. For g, *p < 0.05 compared to all other groups; Tukey’s multiple comparisons following 2-way ANOVA.