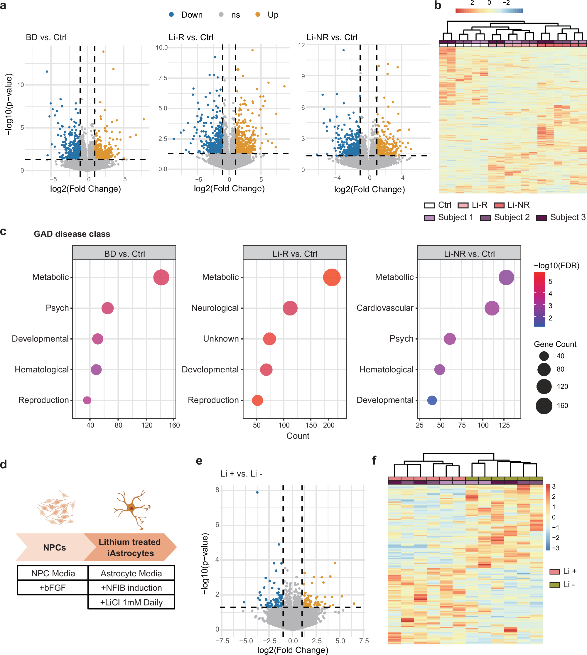
Fig. 2: Alteration of metabolic gene expression in BD iAstrocytes.

a Volcano plot of RNA-Seq data where -log10(p-value) is plotted against the log2(fold change) expression difference between iAstrocytes of control subjects and BD patients. The horizontal dotted line corresponds to p-value of 0.05 and the vertical dotted lines correspond to 2-fold expression changes. b Heatmap of DEGs comparing iAstrocytes of control subjects and BD patients. c GAD disease class enrichment identified by DAVID analysis of 778 DEGs between iAstrocytes of control subjects and BD patients, of 882 DEGs between iAstrocytes of control and Li-R, and of 676 DEGs between iAstrocytes of control and Li-NR. Only the five most significant terms are shown. d Diagram illustrating the process of lithium treatment applied to Li-R iAstrocytes. e Volcano plot of RNA-Seq data where -log10(p-value) is plotted against the log2(fold change) expression difference between Li-R iAstrocytes with or without lithium treatment. The horizontal dotted lines correspond to p-value of 0.05 and the vertical dotted lines correspond to |log2(Fold change)| of 1. f Heatmap of DEGs comparing BD iAstrocytes of Li-R with or without lithium treatment.