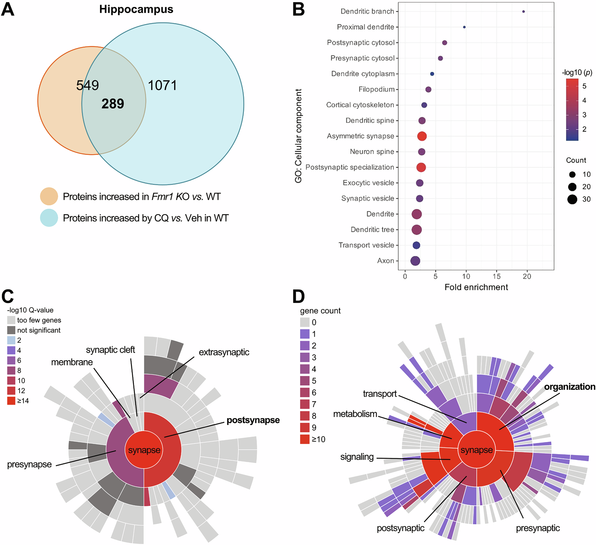
Fig. 1: Proteomic analysis on hippocampus of Fmr1 KO mice and mice with inhibited autophagy.

Hippocampal tissues were isolated from Fmr1 KO (Fmr1 KO) vs. wild-type (WT) mice (5-week-old), and WT mice (5-week-old) injected (i.p.) with saline as vehicle (Veh) or Chloroquine (CQ, 50 mg/kg BW). Total protein lysates were analyzed by proteomics. A Venn diagram showing 289 overlapped proteins between proteins significantly increased (p < 0.05) in Fmr1 KO vs. WT mice and proteins significantly increased (p < 0.05) in mice injected with CQ vs. Veh. The significance of overlap: p < 10−16. B GO “cellular component” analysis of 289 overlapped proteins (Mus musculus database of brain-expressed genes as the background, Dataset S4; and top neuron-specific components were shown. Color intensity depicts −log10(p value) and the size of circle denotes the number of proteins associated with each component. C Sunburst blot showing the SynGO [74] locations and enrichment in each term on a color-coded scale as indicated. The blot is organized from the parent term, “synapse” in the center, to successively more refined child terms in the outer shells. D Sunburst blot showing the SynGO biological processes and the number of proteins in each process on a color-coded scale as indicated. The blot is organized from the parent term, “synapse” in the center, to successively more refined child terms in the outer shells. n = 4 mice in each group.