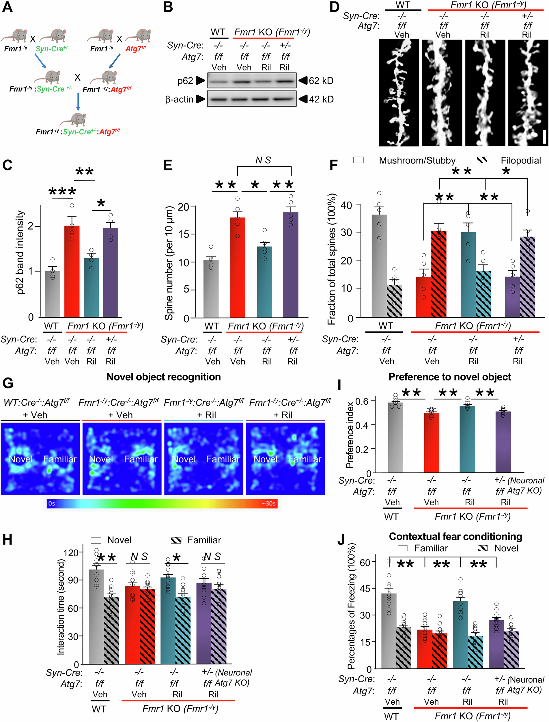
Fig. 3: Neuronal specific Atg7 knockout attenuated the rescue effects of Rilmenidine.

A Schematic showing breeding of Fmr1 KO (Fmr1-/y) mice with neuron-specific Atg7 knockout (Fmr1-/y: Cre+/−: Atg7f/f mice). B Fmr1-/y: Cre+/−: Atg7f/f mice, Fmr1-/y: Cre−/−: Atg7f/f mice (Fmr1 KO control), and WT: Cre−/−: Atg7f/f mice (WT control) were injected (i.p.) with vehicle (Veh) or Rilmenidine (Ril) daily for one week and lysates of hippocampus were assessed with Western blot for p62. β-actin was used as a loading control. C Bar graph shows normalized summary data of B (n = 4 mice in each group). D Brains were isolated and subjected to Golgi staining. Spines located on apical dendrites on CA1 pyramidal neurons were analyzed. Scale bar, 3 µm. E Spine numbers per 10 μm of dendrite. F Analysis of stubby/mushroom and filopodial spine fraction. (For E and F, 5 mice, 25 neuron, and 2092 spines in WT: Cre−/−: Atg7f/f mice; 5 mice, 25 neuron, and 3580 spines in Fmr1-/y: Cre−/−: Atg7f/f mice; 5 mice, 25 neuron, and 2540 spines in Fmr1-/y: Cre−/−: Atg7f/f mice + Ril; 5 mice, 25 neuron, and 3780 spines in Fmr1-/y: Cre+/−: Atg7f/f + Ril mice were analyzed.) G-I Visual memory was assessed by means of the novel object recognition task: G Representative heatmaps of mouse movement. H Time spent exploring novel and familiar objects (n = 10 mice in each group). I Preference index to novel object. J Percentages of freezing response in familiar and novel contexts during the contextual fear conditioning task (n = 10 mice in each group). Significance was calculated by the t-test (unpaired, two-tailed) and one-way ANOVA followed by a Tukey’s test. *p < 0.05. **p < 0.01. ***p < 0.001. N S: no significant difference. Values reflect mean ± s.e.m. Each circle represents data from an individual mouse. Mice used are 5-week-old.