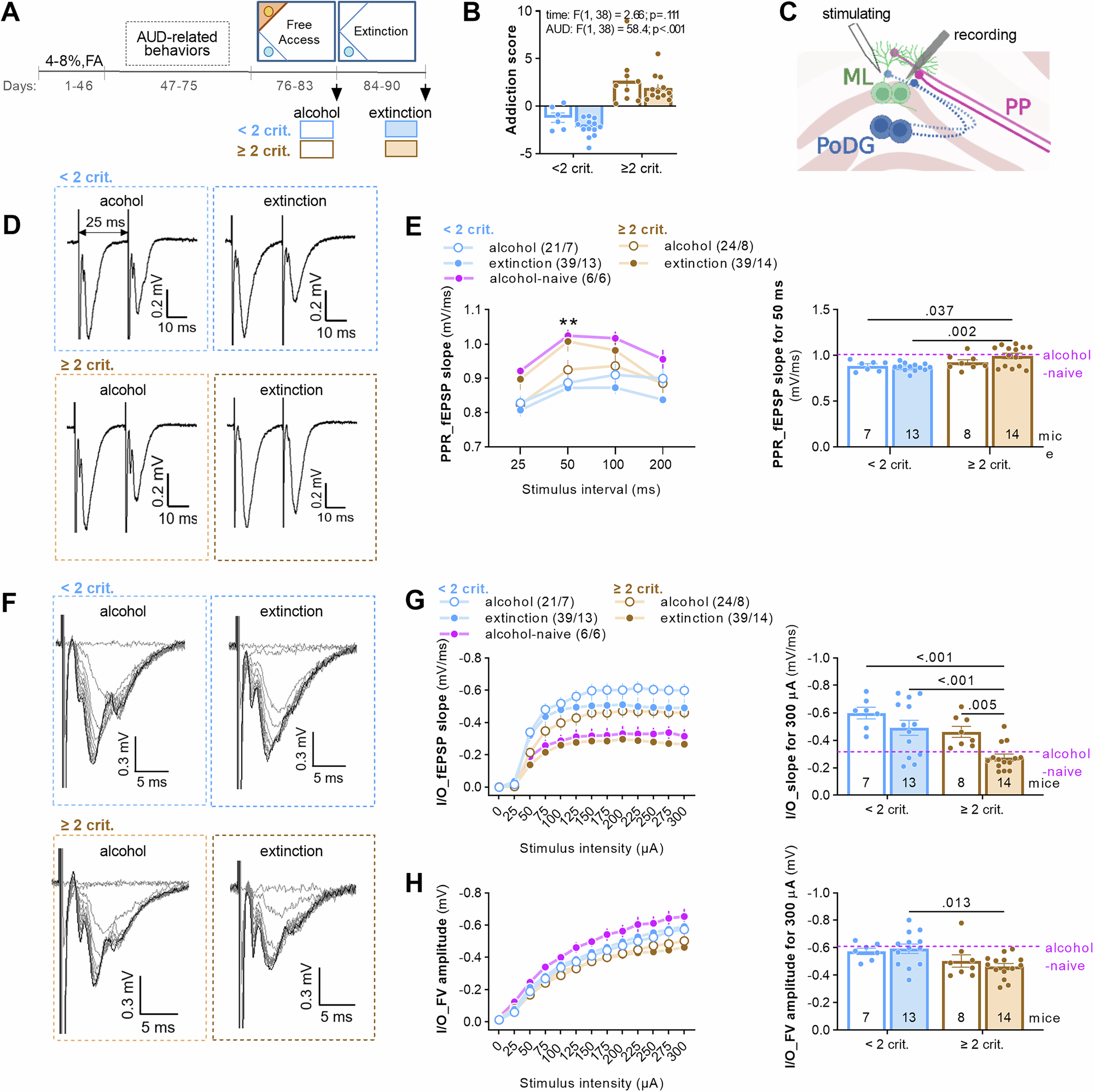
Fig. 4: Extinction of alcohol seeking impairs synaptic transmission in the ML of the ≥ 2 crit mice.
From: Hippocampal Cofilin and CFL1 gene variants are linked to Alcohol Use Disorder phenotypes

(A, B) Experimental timeline. Mice were trained to drink alcohol (n = 42) or water (n = 6) and (B) AUD scores were calculated to identify the < 2 crit vs ≥ 2 crit drinkers. < 2 crit vs. ≥ 2 crit mice significantly differed in alcohol seeking during withdrawal (Mann Whitney test, U = 2). Mice were sacrificed after the period of free access to alcohol (day 83) or alcohol withdrawal (day 90). Alcohol-naive mice trained in the IntelliCage were used as a control. (C) Schematic representation of dDG. Field excitatory postsynaptic potentials (fEPSPs) were recorded in the molecular layer of dDG (ML_dDG) in response to the stimulation of the axons terminating in the ML: perforant pathway (PP) axons from the entorhinal cortex and axons from the contralateral polymorphic layer of DG (PoDG). (D-H) The analysis of synaptic responses. (D) Example of PPR traces of fEPSPs with 25 ms interstimulus interval. (E, right) Summary of data for PPR fEPSP slope recorded for different inter-stimulus intervals (25, 50, 100, 200 ms) (top, repeated measure two-way ANOVA, effect of stimulation intensity, F(2.29, 86.9) = 21.7, p < 0.001; treatment effect, F(3, 38) = 2.94, p = 0.046; treatment × stimulation interaction, F(9, 114) = 2.50, p = 0.012). (E, left) Summary of data for PPR fEPSP slope recorded for 50 ms interval (top, two-way ANOVA with Šídák’s multiple comparisons test, phenotype effect, F(1, 38) = 9.56, p = 0.004, time effect, F(1, 38) = 1.13, p = 0.295). (F) Representative fEPSPs traces evoked by stimuli of different intensities. (G, left) Summary of data for input–output plots of fEPSP slope recorded in response to increasing intensities of stimulation (repeated measure three-way ANOVA, effect of phenotype: F(1, 37) = 18.2; p < 0.001; effect of time, F(1, 37) = 8.47; p = 0.006). (G, right) Summary of data for fEPSP slope elicited by 300 µA stimulus intensity (two-way ANOVA with Šídák’s multiple comparisons test, effect of phenotype: F(1, 38) = 15.1, p < 0.001; effect of time: F(1, 38) = 10.5, p = 0.003). (H, left) Summary of data for fiber volley (FV) amplitude recorded in response to increasing intensities of stimulation (repeated measure three-way ANOVA, phenotype: F(1, 38) = 6.22, p = 0.017; time: F(1, 38) = 0.162, p = 0.689). (right) Summary of data for FV slope elicited by 300 µA stimulus intensity (two-way ANOVA with Šídák’s multiple comparisons test, effect of phenotype: F(1, 38) = 8.84, p = 0.005; effect of time, F(1, 38) = 0.102; p = 0.751). Numbers of slices/animals per group are indicated in the legends. Data are presented as means of a group +/- SEM.