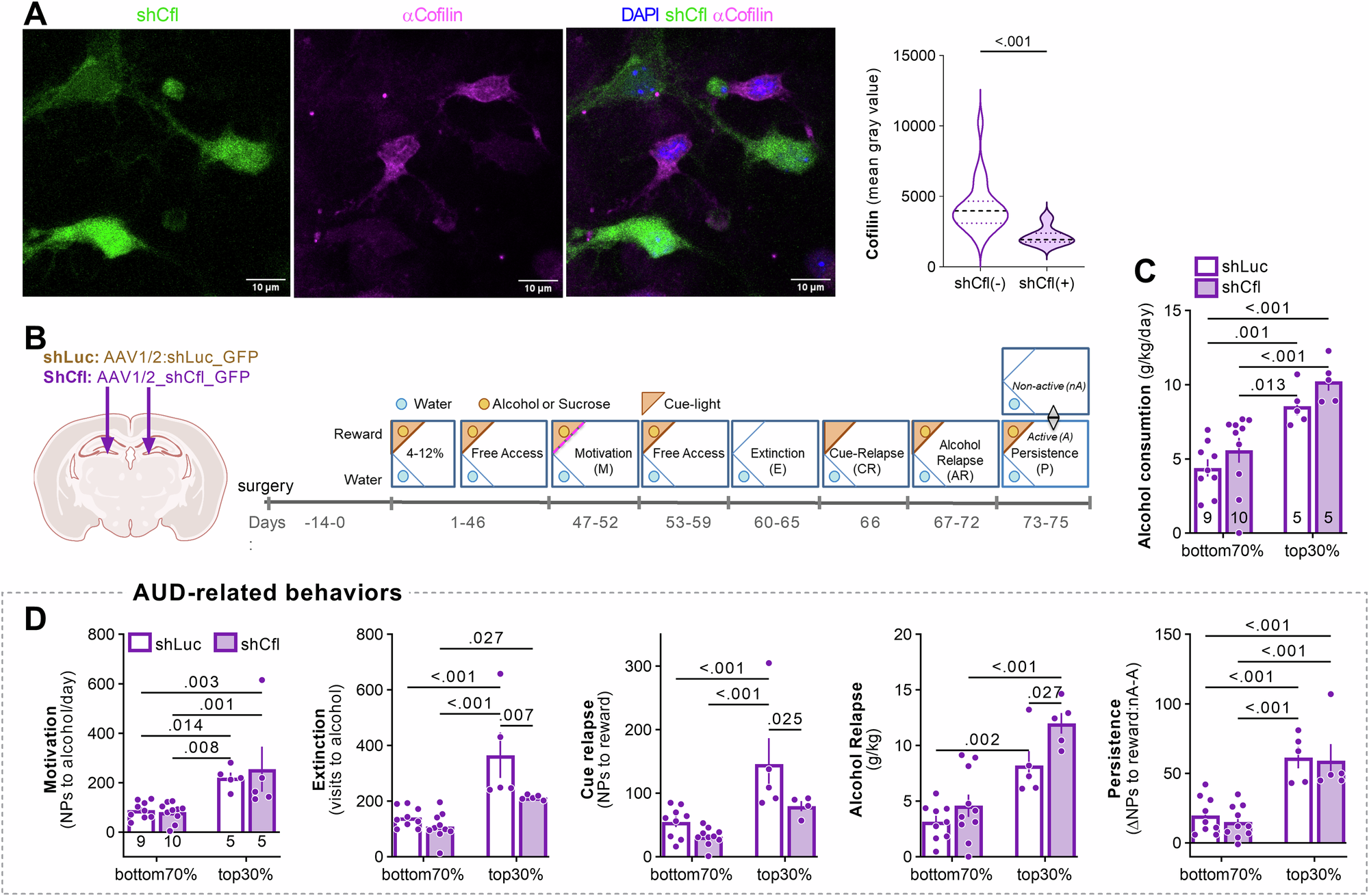
Fig. 7: Downregulation of Cfl in DG decreases alcohol seeking during extinction and cue relapse, and increases alcohol consumption during relapse.
From: Hippocampal Cofilin and CFL1 gene variants are linked to Alcohol Use Disorder phenotypes

(A) The analysis of shCfl efficiency. Representative microphotographs of double immunolabeling with α-GFP and α-cofilin, combined with DAPI (nuclear marker) in the primary hippocampal cells culture, and summary of data showing cofilin levels in the neurons expressing shCfl (n = 21), or non-transduced neurons (n = 18) (Mann-Whitney U = 32). Cells were detected based on DAPI staining. (B) Experimental timelines and IntelliCage setups. Mice received dDG-targeted bilateral stereotactic injections of LVs encoding shCfl (n = 15) or shLuc (n = 14). Mice were trained to drink alcohol (4–12% and Free access) and AUD-related behaviors were tested: motivation to drink alcohol (M), alcohol seeking during withdrawal (W) and cue relapse (CR), alcohol drinking during alcohol relapse (AR), and alcohol seeking during a persistence test (P). (C, D) Summary of data showing individual scores in alcohol consumption during free access periods (C) and AUD-related behaviors (D). The animals were divided into two groups (bottom 70% and top 30% of the population) based on their performance in the tests. A significant effect of shCfl was observed on extinction of alcohol seeking during withdrawal (two-way ANOVA and LSD post hoc tests, effect of virus: F(1, 25) = 8.37, p = 0.008), alcohol seeking during cue relapse (F(1, 24) = 7.08, p = 0.014), and alcohol consumption during alcohol relapse (F (1, 25) = 6.87, p = 0.015). We found no effect of shCfl on motivation to alcohol (F(1, 25) = 0.141, p = 0.711), persistence in alcohol seeking (F(1, 25) = 0.299, p = 0.589) and alcohol consumption during free access periods (F(1, 25) = 3.30, p = 0.081). Data are presented as means +/- SEM.