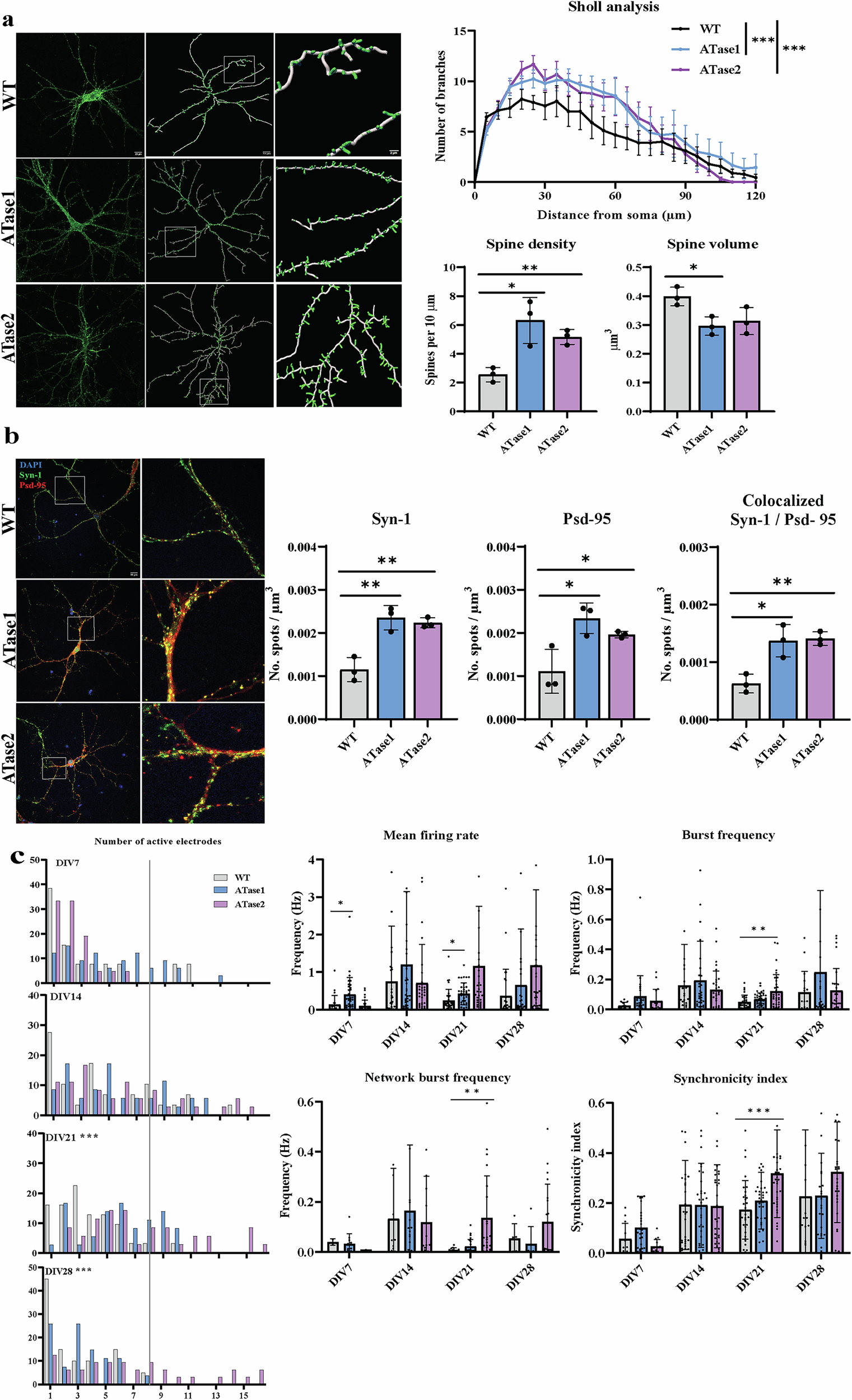
Fig. 4: Primary hippocampal neurons from ATases nTg mice exhibit increased dendritic branching, spine density, and spontaneous activity.

a Morphological analysis of cultured neurons at 15 days in vitro. Images show phalloidin staining (left) and computer-assisted reconstruction (right), accompanied by quantification from a sample size of 3 pups per genotype. Sholl analysis data are reported as the mean ± SEM. ***P ≤ 0.0005 through two-way ANOVA. Spine density and spine volume data are presented as mean ± SD with each data point representing one mouse. *P ≤ 0.05; **P ≤ 0.005 with Student’s t-test. b Immunostaining of cultured neurons for pre/postsynaptic markers, Syn-1 and Psd-95, at 15 days in vitro. Puncta were measured with a diameter of 2 µm and co-localization was determined if the spots were within 1 µm of each other. The results are presented as mean ± SD, with each data point representing one mouse. A total of 3 WT, 3 ATase1 and 3 ATase2 nTg mice were included in the study. *P ≤ 0.05; **P ≤ 0.005 using a Student’s t-test. c Spontaneous activity using MEA. Histogram results showing the number of active electrodes per network represented as relative frequency in per cent (left). A vertical line was used to demarcate eight active electrodes, which is considered the minimum value for a mature network. ***P ≤ 0.0005 using the Mann-Whitney test comparing frequency distributions. Spontaneous activity was also measured by mean firing rate, burst frequency, network burst frequency and synchronicity index (right). Each individual data-point represents a distinct network of cultured neurons and displays activity in at least 8 out of 16 electrodes. *P ≤ 0.05; **P ≤ 0.005; ***P ≤ 0.0005 using mixed effects analysis with Sidak’s multiple comparison test. The data were collected from six mice per genotype.