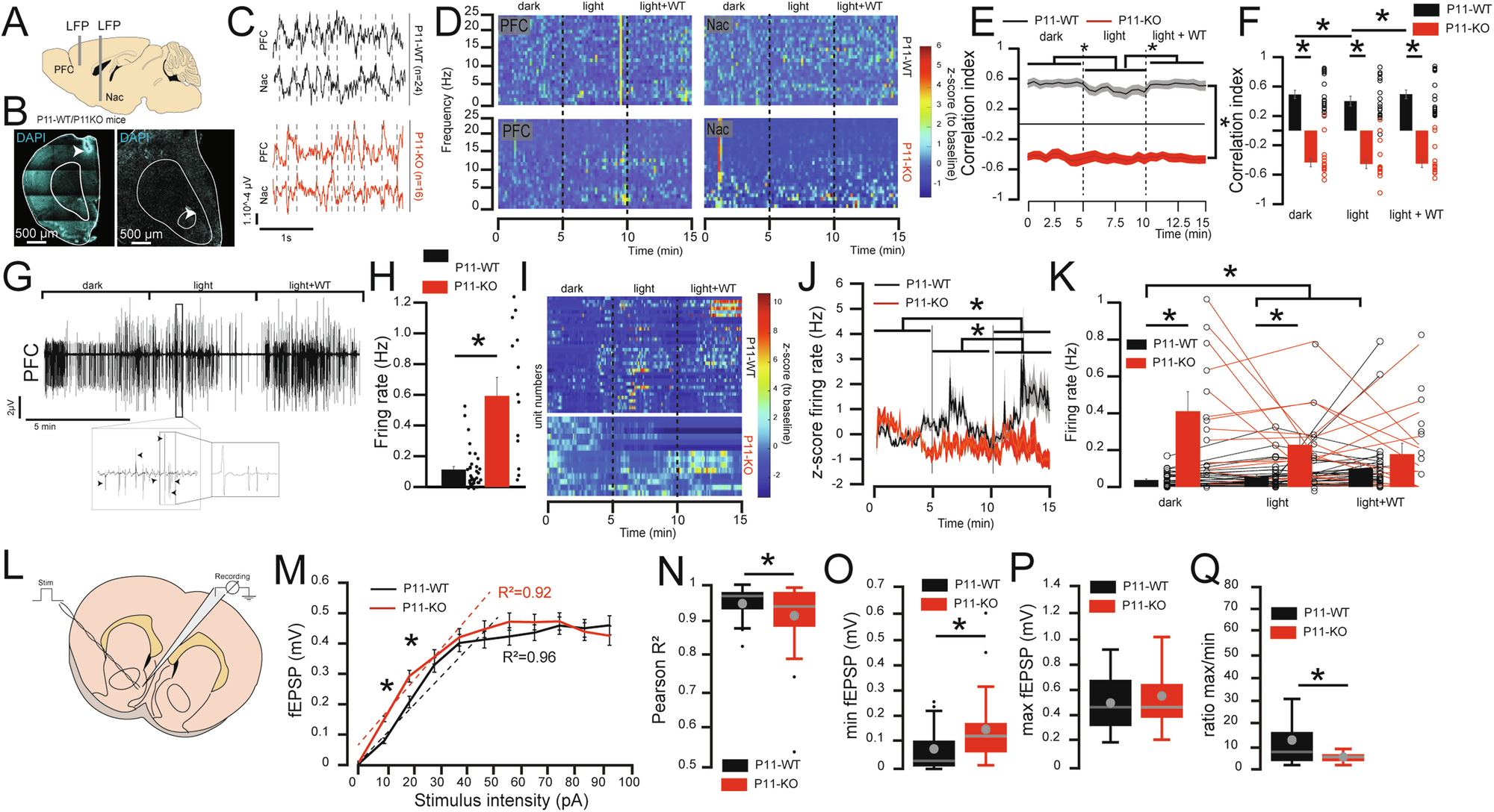
Fig. 3: Expression of P11 is required for cortical adaptation to a new environment in the presence of cage mates.
From: Altered acetylcholine modulations and corticoaccumbal pathway in P11-linked social dysfunction

(A) Illustration of the simultaneous recording of local field potential (LFP) in the mPFC and the Nac of P11-WT and P11-KO mice that allows comparison of the correlation between both signals. (B) Confocal images of the location of the LFP electrodes in the mPFC and the Nac. (C) Example traces of the LFP in the mPFC and the Nac in P11-WT (black, top) and P11-KO (red, bottom). (D) Examples of the colored raster plot of the z-score Power spectrum in 2 mice, P11-WT (top) and P11-KO (bottom), during the dark (5 min), light (5 min), and with same-sex conspecific mice (light+WT, 5 min) stages in the mPFC (left) and the Nac (right). (E, F) Correlation index and average correlation index between the LFP of mPFC and Nac during the dark, light, and light+WT conditions within a 30 s bin size in P11-WT (black) and P11-KO (red) mice. 2-way ANOVA stage effect F(2,114) = 0.514, P = 0.599, genotype F(1,114) = 354.13, P = 0.000001, interaction F(2,114) = 0.28, P = 0.75. Poshoc analyses: P11-WT: dark to light: P = 0.0136; light to light+WT P = 0.0293; light+WT to dark: P = 0.121. P11-KO: dark to light: P = 0.5447; dark to light+WT: P = 0.5267, light to light+WT P = 0.78. P11-WT versus P11-KO: in dark: P = 0.00001, in Light: P = 0.00001 and light+WT: P = 0.00001. (G) Example of filtered LFP in the mPFC of P11-WT mice during the dark (5 min), light (5 min), and light+WT (5 min) stages showing the different putative single units. (H) Average firing rate of mPFC putative single units during the 15 min recordings in P11-WT (black) and P11-KO (red). unpaired t-test P = 0.000001. (I) Colored raster plot of the z-score firing rate of mPFC putative single units during the dark (5 min), light (5 min), and the light+WT (5 min) stages in all P11-WT (top) and P11-KO (bottom). (J) z-score normalization of the firing rate of mPFC putative single units recorded during the dark (5 min), light (5 min), and light+WT (5 min) behavior in P11-WT (black) and P11-KO (red). 2-way ANOVA group effect F(1,144) = 21.75, P = 0.0000007, time effect F(2,144) = 2.61, P = 0.0769, interaction F(2,144) = 9.34, P = 0.000152, post hoc P11-WT dark versus light P = 0.5704, P11-WT dark versus light + WT P = 0.000001, P11-WT light versus light+WT P = 0.006252. P11-KO: P > 0.05. (K) Average firing rate of mPFC putative single units during the 5 min dark (left), light (middle) and light+WT (right) in P11-WT (black) and P11-KO (red). 2-way ANOVA stage effect F(2,144) = 2.98, P = 0.0537, genotype F(1,144) = 41.02, P = 0.000001, interaction F(2,144) = 6.94, P = 0.0013, post hoc on dark stage: WT versus KO P = 0.000001, light stage: WT versus KO P = 0.014519; light+WT stage: WT versus KO P = 0.149, post hoc on genotype P11-WT: dark versus light P = 0.002, dark versus light+WT P = 0.021, light versus light+WT P = 0.102, P11-KO: P > 0.05. (L) Schematic of the recording of fEPSP/PS in P11-WT and P11-KO. (M) Response curve in P11-WT (black) and P11-KO (red) to progressive increase of stimulation intensity. The average trendline between 10 and 50 µA is represented together with the Pearson correlation index (R2). 10 µA: P = 0.00305; 20 µA: P = 0.00648; other P > 0.05. (N) Box-plot of individual R2 index for each recording between 10 and 50 µA stimulation. unpaired t-test P = 0.0498. (O) Box-plot of the minimum response to electrical stimulation (10 or 20 µA) for each recording. unpaired t-test P = 0.00305. (P) Box-plot of the maximum response to electrical stimulation for each recording (50 to 90 µA). unpaired t-test P = 0.478. (Q) Box-plot of the ratio between maximum and minimum response for each recording. Unpaired t-test P = 0.00183. Data are represented as mean ± SEM. Box plot represent the 75- and 95-percentile, mean and SEM as well as outlier data. Individual data are represented as dots when possible. Lines between histograms are used to represent changes in firing rate across conditions. *P < 0.05.