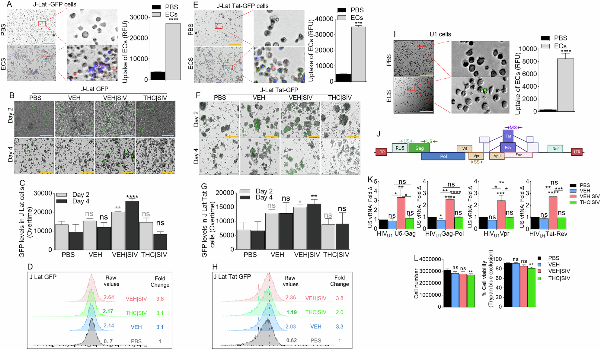
Fig. 1: Basal ganglia derived ECs activate HIV latently infected cells.

A) Representative microscopic images of DIR-labeled ECs internalized by J-Lat -GFP cells (left) and the level of internalized ECs (bars, right). B) Representative microscopic images of EC-treated J-Lat -GFP cells showing HIV reactivation (GFP expression, green) after 4 days of treatment. Representative data from day 4 treatment presented. C) The level of HIV reactivation analyzed by microscopy was quantified on days 2 and 4. D) Flow cytometry analysis of HIV reactivation (GFP expression, green) after 4 days of treatment. Numbers indicate raw values (left) or fold change (treatment/PBS) (right). E) Microscopic image of internalized DIR-labeled ECs by J-Lat Tat-GFP cells (left) and the level of internalized ECs (bars, right). F) Microscopic images of EC-treated J-Lat -GFP cells showing HIV reactivation (GFP expression, green) after 4 days of treatment. Representative data from day 4 treatment presented. G) The level of HIV reactivation analyzed by microscopy was quantified on days 2 and 4. H) Flow cytometry analysis of HIV reactivation (GFP expression, green) after 4 days of treatment. Numbers indicate raw values (left) or fold change (treatment/PBS) (right). I) Microscopic image of internalized SYTO RNASelect green fluorescent-labeled U1 cells (left) and the level of internalized ECs (bars, right). J) HIV genome showing the different HIV genes. Arrows indicate the positions of forward and reverse primers used in the analysis of HIV transcription. K) RT-qPCR analysis of the levels of intracellular viral RNA. Four HIV (unspliced [U5-Gag, Gag-Pol], singly spliced [Vpr], and multiply spliced [Tat-Rev]) transcripts were measured. L) Analysis of cell density following 4-day treatment with ECs as assessed by cell number (left) and trypan blue exclusion assay (right). All experiments were repeated three times. Statistical differences were assessed by ordinary one-way ANOVA with Tukey’s correction and by Binary Student’s t tests (Welch’s correction). **** p < 0.001, *** p < 0.005, ** p < 0.01, * p < 0.05, and ns = non-significant. Scale bars (horizontal orange lines) = 200 µm.