Fig. 2: Sh3rf3 deficiency leads to a decline in excitatory synaptic transmission in PFC.
From: Sh3rf3 Deficiency drives autism-like behaviors via presynaptic dysfunction in mice

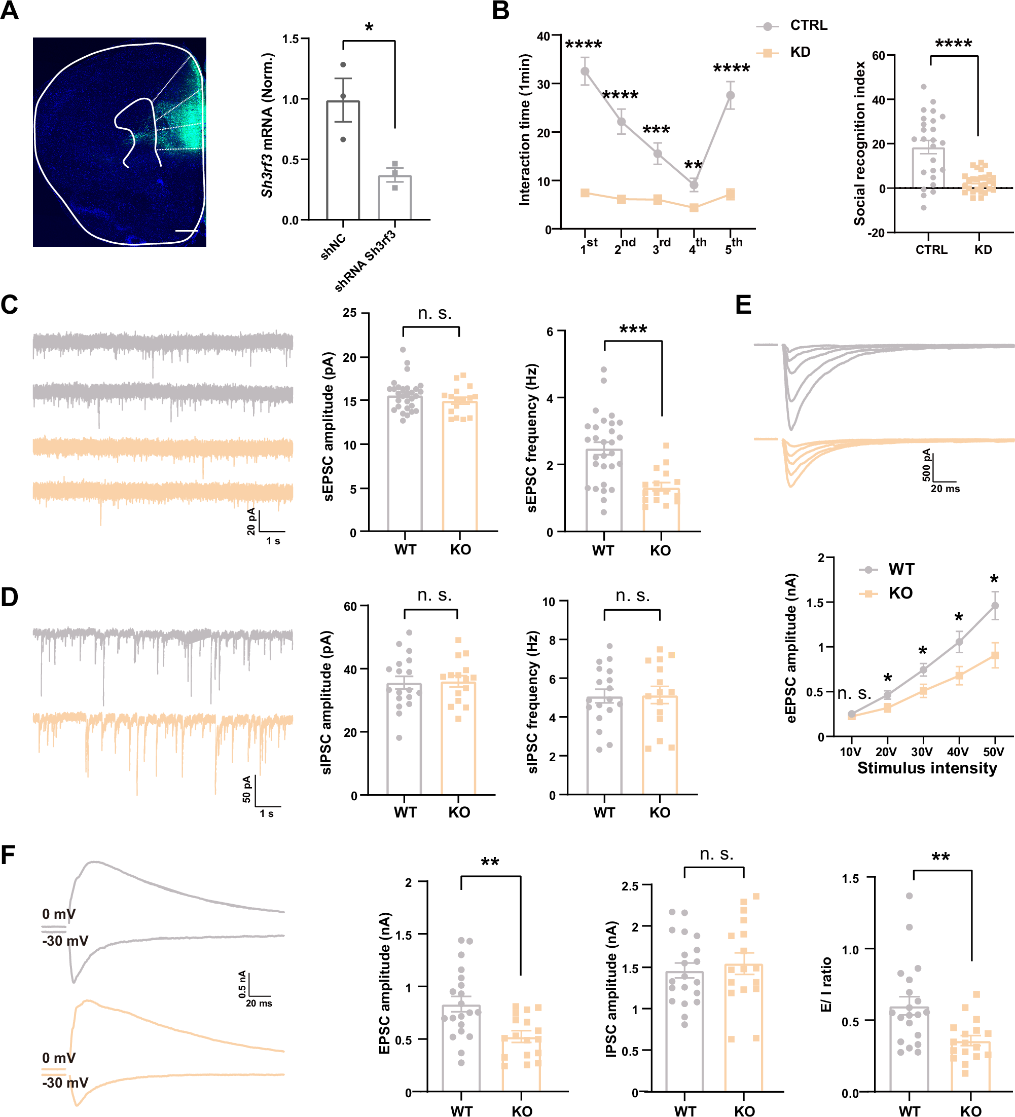
(A) A confocal image showing the viral-infected PFC region (stained with DAPI) from a mouse with the stereotaxic injection of Sh3rf3 shRNA AAV (GFP-tagged). Scale bar: 500 μm. Quantitative PCR data showing the Sh3rf3 mRNA levels in PFC injected with Sh3rf3 shRNA or scrambled (sc) shRNA. n = 3/group, t-test. (B) Statistical graphs of the social interaction time of control and Sh3rf3 knockdown mice with the stranger mice; two-way ANOVA; and the social recognition index for male mice, n = 25 (Ctrl); n = 28 (KD), t-test. (C) Representative traces of sEPSCs recorded in the PFC in the presence of PTX (Left). Amplitude (Medium) and frequency (Right) of sEPSCs recorded in PFC layer 5 neurons. n = 29 neurons/5 mice (WT), n = 16 neurons/3 mice (KO), t-test. (D) Representative traces of sIPSCs recorded in the PFC in the presence of CNQX and D-APV (Left). Amplitude (Medium) and frequency (Right) of sIPSCs recorded in PFC layer 5 neurons. High-Cl intracellular pipette solution was used to record inward sIPSCs at holding potential of -70 mV. n = 18 neurons/3 mice (WT), n = 15 neurons/3 mice (KO), t-test. (E) Representative traces of evoked EPSCs recorded in the PFC in the presence of PTX (Up); and statistical graph of evoked EPSCs amplitudes (Down); n = 30 neurons/5 mice (WT), n = 17 neurons/3 mice (KO), two-way ANOVA. (F) Representative traces of EPSC (at holding potential of -30 mV) and IPSC (at holding potential of 0 mV) recorded from the same neuron; statistical graphs of evoked EPSC amplitudes and IPSC amplitudes and the EPSC/IPSC ratio; n = 20 neurons/4 mice (WT), n = 17 neurons/4 mice (KO). t-test.