Fig. 3: Neu3 enhances GM1 levels in mouse brain.
From: Ganglioside sialylation modulates tau internalization and pathology spread

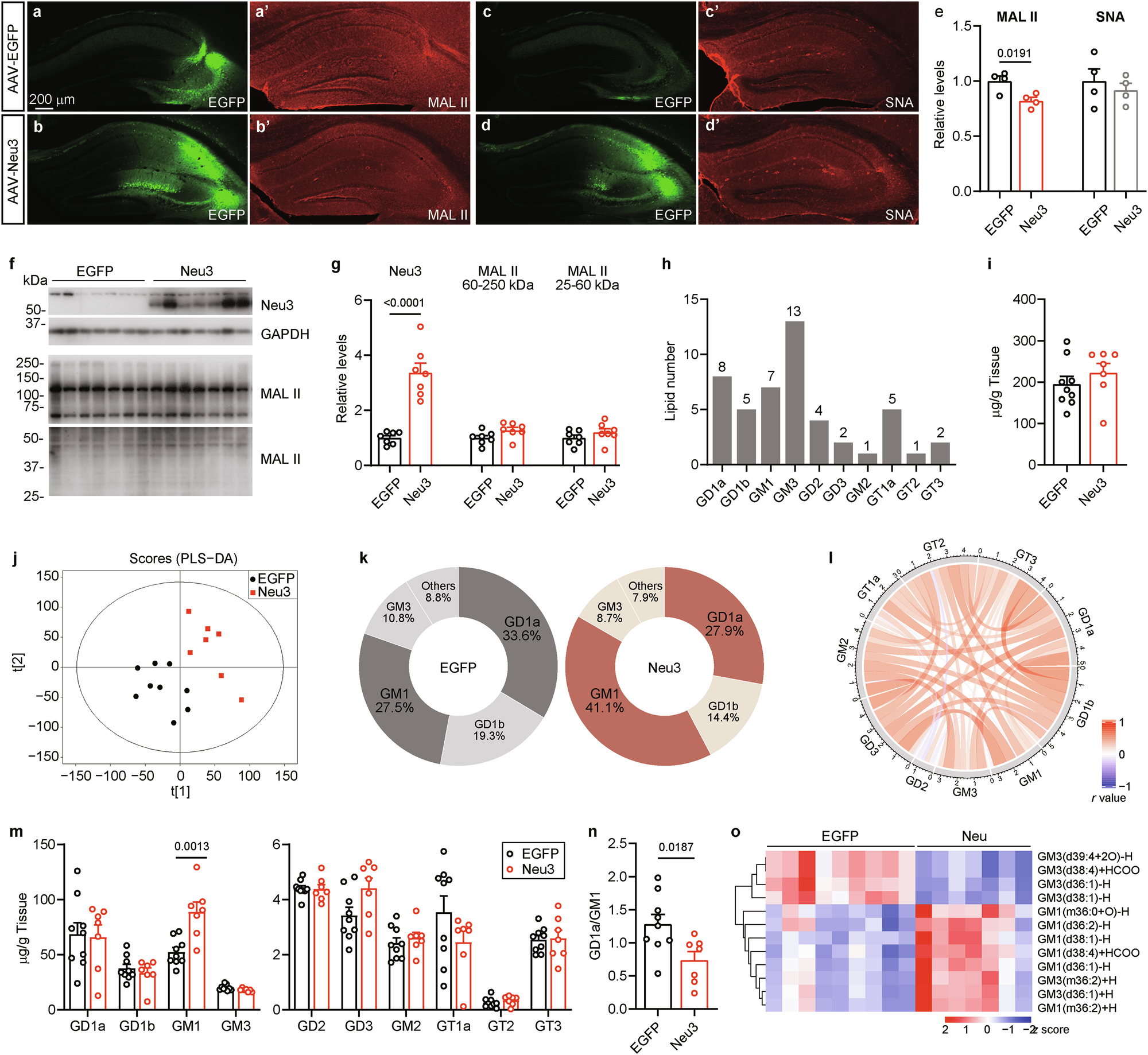
a-e At 8.5 months of age, 3xTg-AD female mice received injections of AAV-EGFP (EGFP for short) or AAV-Neu3 (Neu3 for short) into the hippocampus. At 14 months, the brains were subjected to lectin staining. EGFP labels virus expression, while MAL II identifies α2-3 sialylation and SNA identifies α2-6 sialylation. e The relative intensity of MAL II or SNA in a-d was measured and analyzed by Student’s t test (n = 4). SNA, P = 0.5451. f, g The hippocampus was analyzed through Western blotting with antibodies against Neu3 and lectin blots using MAL II. GAPDH was used as loading control. The levels of Neu3 and MAL II were quantified and analyzed using Student’s t test (n = 7). MAL II (60-250 kDa), P = 0.0636; MAL II (25-60 kDa), P = 0.2514. h-n The gangliosides in the hippocampus of AAV-injected mice were analyzed via LC-MS/MS (EGFP, n = 9; Neu3, n = 7). h Number of gangliosides in each class. i Total ganglioside content in the hippocampus. Mann-Whitney test, P = 0.4079. j Partial Least Squares Discrimination Analysis (PLS-DA) of LC-MS/MS data was performed. k Proportion of each ganglioside class relative to total gangliosides. l Correlation analysis among ganglioside classes. m Quantitative analysis of ganglioside classes in the hippocampus. Student’s t test, GM1, P = 0.0013; GM3, P = 0.0573; GD2, P = 0.9172; GD3, P = 0.0548; GM2, P = 0.5145; GT2, P = 0.3786; GT3, P = 0.8738. Mann-Whitney test, GD1a, P = 0.7764; GD1b, P = 0.9182; GT1a, P = 0.3510. n The GD1a/GM1 ratio in mice hippocampus was calculated and analyzed by Student’s t test. o The heatmap of significantly altered gangliosides.