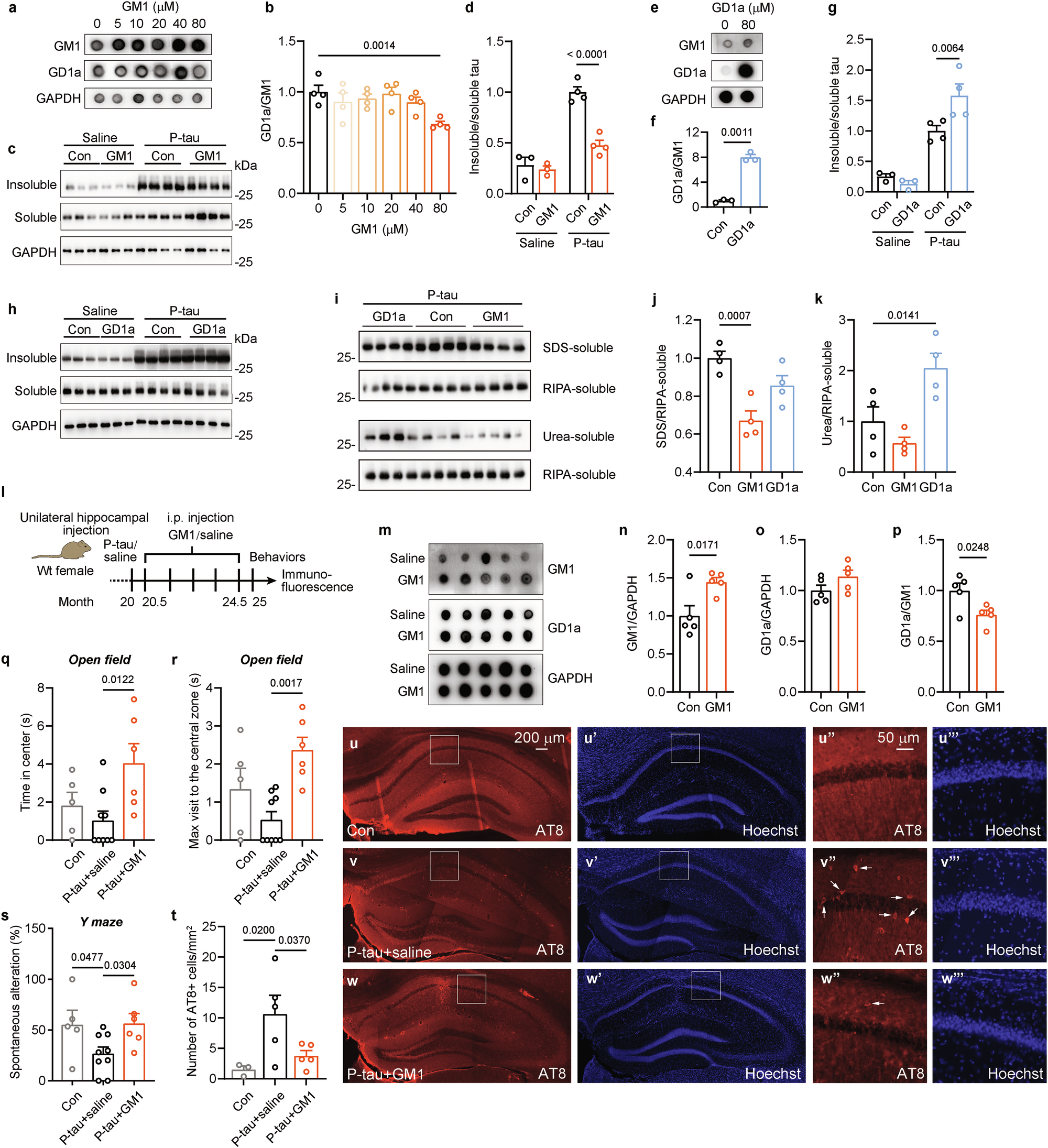
Fig. 4: GM1 inhibits AD P-tau-seeded tau aggregation in cultured cells and in vivo and improves recognition in AD P-tau-injected mice.
From: Ganglioside sialylation modulates tau internalization and pathology spread

a, b HEK293T cells were treated with GM1 and lysed for dot blots. GAPDH was used as a loading control. b Quantification of GD1a/GM1 intensity in a was analyzed using one-way ANOVA (n = 4), F = 3.688, P = 0.0179. c, d HEK293T cells were transfected with pCI/HA-tau151-391, treated with 80 μM GM1 for 24 h, and induced with AD P-tau for tau aggregation. The RIPA-insoluble and soluble fractions were assessed via Western blot using anti-HA antibodies. GAPDH in RIPA-soluble fractions served as a loading control. d The ratio of insoluble to soluble tau in c was quantified (Con+saline, n = 3; GM1+saline, n = 3; Con+P-tau, n = 4; GM1 + P-tau, n = 4) and analyzed by two-way ANOVA. P-tau: F1,10 = 74.97, P < 0.0001; GM1: F1,10 = 26.22, P = 0.0005; P-tau × GM1: F1,10 = 18.91, P = 0.0014. e, f HEK293T cells were treated with 80 μM GD1a for 24 h. Dot blot was performed to detect GD1a levels. f Quantification of GD1a/GM1 ratio in e was analyzed using Student’s t test (n = 3). g, h HEK293T cells were transfected with pCI/HA-tau151-391, treated with 80 μM GD1a for 24 h, followed by AD P-tau induction. The RIPA-insoluble and soluble fractions were subjected to Western blot using anti-HA antibodies. Quantification of the insoluble to soluble tau ratio was analyzed by two-way ANOVA. P-tau: F1,10 = 73.24, P < 0.0001; GD1a: F1,10 = 3.163, P = 0.1057; P-tau × GD1a: F1,10 = 7.385, P = 0.0217. (Con+saline, n = 3; GD1a+saline, n = 3; Con+P-tau, n = 4; GD1a+P-tau, n = 4). i, j HEK293T cells were transfected with pCI/HA-tau151-391, treated with 80 μM GM1 or GD1a for 24 h, followed by AD P-tau induction for tau aggregation. The resulting SDS-soluble, urea-soluble, and RIPA-soluble fractions were analyzed via Western blotting using anti-HA antibodies. j Quantification of the ratio of SDS-soluble to RIPA-soluble tau (n = 4) was analyzed by one-way ANOVA, F = 12.55, P = 0.0025. k Quantification of the ratio of urea-soluble to RIPA-soluble tau (n = 4) was analyzed by one-way ANOVA, F = 9.653, P = 0.0058. l Experimental design flowchart. m Brain samples were collected 2 days post-GM1 injection and subjected to dot blot (n = 5). n Relative levels of GM1 were quantified and analyzed using Student’s t test. o Relative levels of GD1a were quantified and analyzed using Student’s t test (P = 0.1284). p The ratio of GD1a to GM1 was calculated and analyzed using Student’s t test. q The duration mice spent in the central zone of the open field was measured and analyzed using Kruskal-Wallis test (P = 0.0367) followed by uncorrected Dunn’s test. r Maximum visit time in the central zone of the open field was recorded and analyzed using Kruskal-Wallis test (P = 0.0025) followed by uncorrected Dunn’s test. Con (both hippocampus and intraperitoneal injections of saline), n = 5; P-tau+saline, n = 9; P-tau+GM1, n = 6. s The percentage of spontaneous alteration in the Y-maze was recorded and analyzed using one-way ANOVA, F = 3.687, P = 0.0468. Con, n = 5; P-tau+saline, n = 9; P-tau+GM1, n = 6. t-w Mouse brains underwent immunofluorescence with AT8 antibody to visualize tau pathology. t The density of AT8+ cells in the hippocampus in u-w was quantified (Con, n = 3; P-tau+saline, n = 5; P-tau+GM1, n = 5) and analyzed with one-way ANOVA. F = 4.719, P = 0.0360. AT8 labels pS202/T205 tau. Hoechst labels the nuclei. u”-w” Zoomed-in views of the regions marked by white boxes in u-w. u”’-w”’ Zoomed-in views of the regions marked by white boxes in u’-w’. Arrow, AT8+ cells.