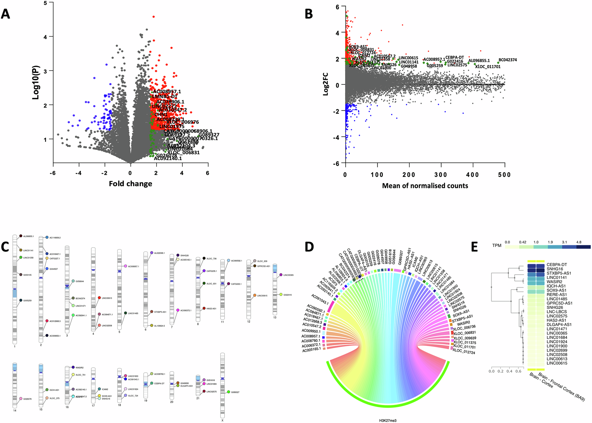
Fig. 4: PIRCh-sequencing data analysis following fold change calculation based on normalized read counts.

A, B Both panels represent the normalized read count-based differential expression profile of lncRNAs as determined in the MDD group compared to the control group. A The right-side panel is the Volcano plot for PIRCH-seq data analysis, representing relative enrichment and depletion of lncRNAs in the immuno pull-down (H3K27-antibody) complex on both sides of the central plot axis. Red dots on the right side of the plot are significantly upregulated lncRNAs, whereas green dots highlight 60 lncRNAs that were found enriched or upregulated in both PIRCH-seq results and lncRNA microarray data. B The left side panel is the MA plot with a similar representation of lncRNA expression data, but with a log-transformed fold change on the Y-axis of the plot. Randomly selected lncRNAs from the list of 60 are labelled in both plots. C Phenogram displaying the chromosome-wise mapping of the top 60 significantly upregulated lncRNAs in MDD across 19 autosomes and one allosome (Chr X). The lncRNAs are labeled on individual chromosomes, with color annotations indicating the names of the respective lncRNAs. D Top 20 lncRNAs associated with PIRCH-seq data showing their enriched interaction with H3K27me3-modified histone protein are presented with a chord diagram. E Human brain tissue enriched expression profile of 24 matched lncRNAs as found in Genotype-Tissue Expression (GTEx) database.