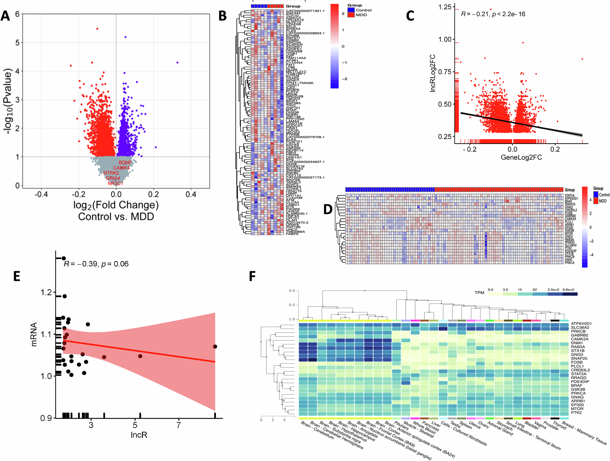
Fig. 5: MDD-specific expression profiling of coding genes following the microarray platform.

A Volcano plot showing differential expression profile of all up- and downregulated coding genes as determined in the dlPFC of MDD and control subjects. Upregulated genes are presented with blue dots on the right side of the plot axis; on the left axis, the downregulated genes are shown with red dots. B Expression heatmap showing normalized expression values of top 100 coding genes (up and down-regulated) determined across the samples based on group-wise comparison between control and MDD groups (shown for n = 5/group to maintain the clarity of the plot). C Scatter plot representing Pearson correlation between lncRNA differential expression (lncRLog2FC) and mRNA differential expression (GeneLog2FC) in the MDD group. Scatter plot and trend line (Pearson’s correlation) showing a statistically significant inverse correlation between lncRNA expression and gene expression changes, as presented with log2 fold change values. The line represents a linear regression. D Expression heatmap showing normalized expression values of 24 downregulated coding genes found in the vicinity of silenced chromatin based on group-wise comparison between healthy control and MDD groups. E Scatter plot representing Spearman correlation between 60 lncRNA differential expression (lncR) and 24 mRNA differential expression (mRNA) in MDD group. Scatter plot and trend line (Spearman correlation) showing an inverse correlation between lncRNA expression and gene expression changes as presented with log2 fold change values. The line represents a linear regression. F Brain-Specific Expression Enrichment of 24 downregulated genes in the context of other tissues was examined using the GTEx database. GTEx aggregates data from tissue-specific gene expression across a spectrum of non-diseased tissue sites from over 1000 individuals.