Abstract
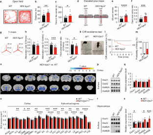
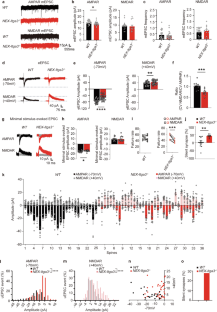
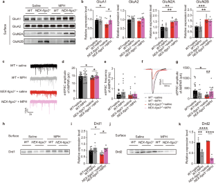
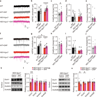
Integrin α3 is critical for proper neuron-glia cell adhesion and dendrite development, implicated in various neurodevelopmental disorders. In this study, mice deficient in integrin α3 (NEX-Itga3-/- mice) exhibit behavioral anomalies that mirror Attention Deficit Hyperactivity Disorder (ADHD), including increased mobility, impulsive disinhibition and impaired working memory. The mutant mice exhibit a reduced hippocampal volume and decreased α-amino-3-hydroxy-5-methyl-4-isoxazole propionic acid receptor (AMPAR) surface distribution in the hippocampus. Utilizing two-pimaging combined with whole-cell recordings, diminished AMPAR function and increased prevalence of silent synapses were observed in the NEX-Itga3-/- mice. Systemic treatment with methylphenidate (MPH) and intra-hippocampal administration of the dopamine D1 receptor agonist SKF81297 improved ADHD-like behaviors, associated with enhanced dopamine D1 receptor activity and increased insertion of AMPARs in the hippocampus. Our analysis of the ABCD database uncovered a significant positive correlation between reduced integrin α3 expression and the prevalence of ADHD in adolescent humans. By identifying hippocampal AMPAR regulation as a key pathway through which ITGA3 influences ADHD-related phenotypes, this study uncovers a previously underappreciated hippocampal mechanism in ADHD and suggests new therapeutic strategies targeting synaptic modulation and hippocampal circuits.

This is a preview of subscription content, access via your institution
Access options
Subscribe to this journal
Receive 12 print issues and online access
$259.00 per year
only $21.58 per issue
Buy this article
- Purchase on SpringerLink
- Instant access to the full article PDF.
USD 39.95
Prices may be subject to local taxes which are calculated during checkout







Similar content being viewed by others
Data availability
All original data reported in this paper will be shared by the lead contact upon request. Any additional information required to reanalyze the data reported in this paper is available from the lead contact upon request.
Materials availability
This study did not generate new unique reagents. All mice, reagents and software used are listed in the key resource table.
Code availability
This paper does not report original code.
References
Pang X, He X, Qiu Z, Zhang H, Xie R, Liu Z, et al. Targeting integrin pathways: mechanisms and advances in therapy. Signal Transduct Target Ther. 2023;8:1.
Lilja J, Ivaska J. Integrin activity in neuronal connectivity. J Cell Sci. 2018;131:jcs212803.
Yim YY, Nestler EJ. Cell-type-specific neuroproteomics of synapses. Biomolecules. 2023;13:998.
Xiao X, Levy AD, Rosenberg BJ, Higley MJ, Koleske AJ. Disruption of coordinated presynaptic and postsynaptic maturation underlies the defects in hippocampal synapse stability and plasticity in Abl2/Arg-deficient mice. J Neurosci. 2016;36:6778–91.
Warren MS, Bradley WD, Gourley SL, Lin YC, Simpson MA, Reichardt LF, et al. Integrin beta 1 signals through Arg to regulate postnatal dendritic arborization, synapse density, and behavior. Journal of Neuroscience. 2012;32:2824–34.
Kerrisk ME, Greer CA, Koleske AJ. Integrin alpha3 is required for late postnatal stability of dendrite arbors, dendritic spines and synapses, and mouse behavior. J Neurosci. 2013;33:6742–52.
Park YK, Goda Y. Integrins in synapse regulation. Nat Rev Neurosci. 2016;17:745–56.
Babayan AH, Kramár EA, Barrett RM, Jafari M, Häettig J, Chen LLY, et al. Integrin dynamics produce a delayed stage of long-term potentiation and memory consolidation. Journal of Neuroscience. 2012;32:12854–61.
Hutsler JJ, Zhang H. Increased dendritic spine densities on cortical projection neurons in autism spectrum disorders. Brain Res. 2010;1309:83–94.
Moyer CE, Shelton MA, Sweet RA. Dendritic spine alterations in schizophrenia. Neurosci Lett. 2015;601:46–53.
Coutinho AM, Sousa I, Martins M, Correia C, Morgadinho T, Bento C, et al. Evidence for epistasis between SLC6A4 and ITGB3 in autism etiology and in the determination of platelet serotonin levels. Hum Genet. 2007;121:243–56.
Cohen-Cory S. The developing synapse: construction and modulation of synaptic structures and circuits. Science. 2002;298:770–6.
Cull-Candy S, Brickley S, Farrant M. NMDA receptor subunits: diversity, development and disease. Curr Opin Neurobiol. 2001;11:327–35.
Bassani S, Folci A, Zapata J, Passafaro M. AMPAR trafficking in synapse maturation and plasticity. Cell Mol Life Sci. 2013;70:4411–30.
Kerchner GA, Nicoll RA. Silent synapses and the emergence of a postsynaptic mechanism for LTP. Nat Rev Neurosci. 2008;9:813–25.
Hanse E, Seth H, Riebe I. AMPA-silent synapses in brain development and pathology. Nat Rev Neurosci. 2013;14:839–50.
Faraone SV, Larsson H. Genetics of attention deficit hyperactivity disorder. Mol Psychiatry. 2019;24:562–75.
Molavi P, Nadermohammadi M, Salvat Ghojehbeiglou H, Vicario CM, Nitsche MA, Salehinejad MA. ADHD subtype-specific cognitive correlates and association with self-esteem: a quantitative difference. BMC Psychiatry. 2020;20:502.
Austerman J. ADHD and behavioral disorders: assessment, management, and an update from DSM-5. Clev Clin J Med. 2015;82:S2–S7.
Faraone SV, Asherson P, Banaschewski T, Biederman J, Buitelaar JK, Ramos-Quiroga JA, et al. Attention-deficit/hyperactivity disorder. Nat Rev Dis Primers. 2015;1:15020.
Sagvolden T, Johansen EB, Aase H, Russell VA. A dynamic developmental theory of attention-deficit/hyperactivity disorder (ADHD) predominantly hyperactive/impulsive and combined subtypes. Behav Brain Sci. 2005;28:397.
Tarver J, Daley D, Sayal K. Attention-deficit hyperactivity disorder (ADHD): an updated review of the essential facts. Child Care Hlth Dev. 2014;40:762–74.
Won H, Mah W, Kim E, Kim JW, Hahm EK, Kim MH, et al. GIT1 is associated with ADHD in humans and ADHD-like behaviors in mice. Nat Med. 2011;17:566–72.
Purper-Ouakil D, Ramoz N, Lepagnol-Bestel AM, Gorwood P, Simonneau M. Neurobiology of attention deficit/hyperactivity disorder. Pediatr Res. 2011;69:69r–76r.
Plessen KJ, Bansal R, Zhu HT, Whiteman R, Amat J, Quackenbush GA, et al. Hippocampus and amygdala morphology in attention-deficit/hyperactivity disorder. Arch Gen Psychiat. 2006;63:795–807.
Al-Amin M, Zinchenko A, Geyer T. Hippocampal subfield volume changes in subtypes of attention deficit hyperactivity disorder. Brain Res. 2018;1685:1–8.
Eichenbaum H. Prefrontal-hippocampal interactions in episodic memory. Nat Rev Neurosci. 2017;18:547–58.
Lodge DJ, Grace AA. The hippocampus modulates dopamine neuron responsivity by regulating the intensity of phasic neuron activation. Neuropsychopharmacology. 2006;31:1356–61.
Buitelaar J, Bolte S, Brandeis D, Caye A, Christmann N, Cortese S, et al. Toward precision medicine in ADHD. Front Behav Neurosci. 2022;16:900981.
Berridge CW, Devilbiss DM, Andrzejewski ME, Arnsten AF, Kelley AE, Schmeichel B, et al. Methylphenidate preferentially increases catecholamine neurotransmission within the prefrontal cortex at low doses that enhance cognitive function. Biol Psychiatry. 2006;60:1111–20.
Tripp G, Wickens JR. Neurobiology of ADHD. Neuropharmacology. 2009;57:579–89.
McNamara CG, Dupret D. Two sources of dopamine for the hippocampus. Trends Neurosci. 2017;40:383–4.
Kesner AJ, Calva CB, Ikemoto S. Seeking motivation and reward: roles of dopamine, hippocampus, and supramammillo-septal pathway. Prog Neurobiol. 2022;212:102252.
Schwab MH, Bartholomae A, Heimrich B, Feldmeyer D, Druffel-Augustin S, Goebbels S, et al. Neuronal basic helix-loop-helix proteins (NEX and BETA2/Neuro D) regulate terminal granule cell differentiation in the hippocampus. Journal of Neuroscience. 2000;20:3714–24.
Bortolato M, Godar SC, Davarian S, Chen K, Shih JC. Behavioral disinhibition and reduced anxiety-like behaviors in monoamine oxidase B-deficient mice. Neuropsychopharmacology. 2009;34:2746–57.
Liao DZ, Hessler NA, Malinow R. Activation of postsynaptically silent synapses during pairing-induced Ltp in Ca1 region of hippocampal slice. Nature. 1995;375:400–4.
Liao DZ, Malinow R. Deficiency in induction but not expression of LTP in hippocampal slices from young rats. Learn Memory. 1996;3:138–49.
Hynes TJ, Hrelja KM, Hathaway BA, Hounjet CD, Chernoff CS, Ebsary SA, et al. Dopamine neurons gate the intersection of cocaine use, decision making, and impulsivity. Addict Biol. 2021;26:e13022.
Quintero J, Gutiérrez-Casares JR, Alamo C. Molecular characterisation of the mechanism of action of stimulant drugs lisdexamfetamine and methylphenidate on ADHD neurobiology: a review. Neurol Ther. 2022;11:1489–517.
Arnsten AF, Cai JX, Steere JC, Goldman-Rakic PS. Dopamine D2 receptor mechanisms contribute to age-related cognitive decline: the effects of quinpirole on memory and motor performance in monkeys. J Neurosci. 1995;15:3429–39.
Hatalova H, Radostova D, Pistikova A, Vales K, Stuchlik A. Spatial reversal learning in chronically sensitized rats and in undrugged sensitized rats with dopamine d2-like receptor agonist quinpirole. Front Behav Neurosci. 2014;8:122.
Hong N, Comer JS. High-end specificity of the attention-deficit/hyperactivity problems scale of the child behavior checklist for ages 1.5-5 in a sample of young children with disruptive behavior disorders. Child Psychiatry Hum Dev. 2019;50:222–9.
Li CS, Chen Y, Ide JS. Gray matter volumetric correlates of attention deficit and hyperactivity traits in emerging adolescents. Sci Rep. 2022;12:11367.
Bouvard D, Brakebusch C, Gustafsson E, Aszodi A, Bengtsson T, Berna A, et al. Functional consequences of integrin gene mutations in mice. Circ Res. 2001;89:211–23.
Choi I, Kim P, Joo SH, Kim MK, Park JH, Kim HJ, et al. Effects of preconceptional ethanol consumption on ADHD-like symptoms in sprague-dawley rat offsprings. Biomol Ther (Seoul). 2012;20:226–33.
Hughes RN. The value of spontaneous alternation behavior (SAB) as a test of retention in pharmacological investigations of memory. Neurosci Biobehav Rev. 2004;28:497–505.
Bouchatta O, Manouze H, Bouali-Benazzouz R, Kerekes N, Ba-M’hamed S, Fossat P, et al. Neonatal 6-OHDA lesion model in mouse induces attention-deficit/ hyperactivity disorder (ADHD)-like behaviour. Sci Rep. 2018;8:15349.
Drerup JM, Hayashi K, Cui HX, Mettlach GL, Long MA, Marvin M, et al. Attention-deficit/hyperactivity phenotype in mice lacking the cyclin-dependent kinase 5 cofactor p35. Biol Psychiat. 2010;68:1163–71.
Jhang CL, Lee HY, Chen JC, Liao WL. Dopaminergic loss of cyclin-dependent kinase-like 5 recapitulates methylphenidate-remediable hyperlocomotion in mouse model of CDKL5 deficiency disorder. Hum Mol Genet. 2020;29:2408–19.
Matthay EC, Hagan E, Gottlieb LM, Tan ML, Vlahov D, Adler N, et al. Powering population health research: considerations for plausible and actionable effect sizes. SSM Popul Health. 2021;14:100789.
Bonvicini C, Faraone SV, Scassellati C. Attention-deficit hyperactivity disorder in adults: a systematic review and meta-analysis of genetic, pharmacogenetic and biochemical studies. Mol Psychiatry. 2016;21:1643.
Liu L, Zhang L, Li HM, Wang ZR, Xie XF, Mei JP, et al. The SNP-set based association study identifies ITGA1 as a susceptibility gene of attention-deficit/hyperactivity disorder in Han Chinese. Transl Psychiatry. 2017;7:e1201.
Bishop SJ. Trait anxiety and impoverished prefrontal control of attention. Nat Neurosci. 2009;12:92–98.
Farrell JS, Lovett-Barron M, Klein PM, Sparks FT, Gschwind T, Ortiz AL, et al. Supramammillary regulation of locomotion and hippocampal activity. Science. 2021;374:1492–6.
Jentsch JD, Taylor JR. Impulsivity resulting from frontostriatal dysfunction in drug abuse: implications for the control of behavior by reward-related stimuli. Psychopharmacology (Berl). 1999;146:373–90.
Ibrahim KM, Massaly N, Yoon HJ, Sandoval R, Widman AJ, Heuermann RJ, et al. Dorsal hippocampus to nucleus accumbens projections drive reinforcement via activation of accumbal dynorphin neurons. Nat Commun. 2024;15:750.
LeGates TA, Kvarta MD, Tooley JR, Francis TC, Lobo MK, Creed MC, et al. Reward behaviour is regulated by the strength of hippocampus-nucleus accumbens synapses. Nature. 2018;564:258–62.
Floresco SB. The nucleus accumbens: an interface between cognition, emotion, and action. Annu Rev Psychol. 2015;66:25–52.
Dalley JW, Fryer TD, Brichard L, Robinson ES, Theobald DE, Laane K, et al. Nucleus accumbens D2/3 receptors predict trait impulsivity and cocaine reinforcement. Science. 2007;315:1267–70.
Grace AA. Dysregulation of the dopamine system in the pathophysiology of schizophrenia and depression. Nat Rev Neurosci. 2016;17:524–32.
Noble EE, Wang Z, Liu CM, Davis EA, Suarez AN, Stein LM, et al. Hypothalamus-hippocampus circuitry regulates impulsivity via melanin-concentrating hormone. Nat Commun. 2019;10:4923.
Roberts WA, MacDonald H, Brown L, Macpherson K. Release from proactive interference in rat spatial working memory. Learn Behav. 2017;45:263–75.
Lodge DJ, Grace AA. Hippocampal dysregulation of dopamine system function and the pathophysiology of schizophrenia. Trends Pharmacol Sci. 2011;32:507–13.
Cheng J, Liu AY, Shi MY, Yan Z. disrupted glutamatergic transmission in prefrontal cortex contributes to behavioral abnormality in an animal model of ADHD. Neuropsychopharmacology. 2017;42:2096–104.
Durand GM, Kovalchuk Y, Konnerth A. Long-term potentiation and functional synapse induction in developing hippocampus. Nature. 1996;381:71–75.
Petralia RS, Esteban JA, Wang YX, Partridge JG, Zhao HM, Wenthold RJ, et al. Selective acquisition of AMPA receptors over postnatal development suggests a molecular basis for silent synapses. Nat Neurosci. 1999;2:31–36.
Min X, Wang JY, Zong FJ, Zhao J, Liu N, He KW. miR-34a regulates silent synapse and synaptic plasticity in mature hippocampus. Prog Neurobiol. 2023;222:102404.
Wang YQ, Huang YH, Balakrishnan S, Liu L, Wang YT, Nestler EJ, et al. AMPA and NMDA receptor trafficking at cocaine-generated synapses. J Neurosci. 2021;41:1996–2011.
Penzes P, Cahill ME, Jones KA, VanLeeuwen JE, Woolfrey KM. Dendritic spine pathology in neuropsychiatric disorders. Nat Neurosci. 2011;14:285–93.
Song RS, Massenburg B, Wenderski W, Jayaraman V, Thompson L, Neves SR. ERK regulation of phosphodiesterase 4 enhances dopamine-stimulated AMPA receptor membrane insertion. P Natl Acad Sci USA. 2013;110:15437–42.
Mangiavacchi S, Wolf ME. D1 dopamine receptor stimulation increases the rate of AMPA receptor insertion onto the surface of cultured nucleus accumbens neurons through a pathway dependent on protein kinase A. J Neurochem. 2004;88:1261–71.
Duszkiewicz AJ, McNamara CG, Takeuchi T, Genzel L. Novelty and dopaminergic modulation of memory persistence: a tale of two systems. Trends Neurosci. 2019;42:102–14.
Takeuchi T, Duszkiewicz AJ, Sonneborn A, Spooner PA, Yamasaki M, Watanabe M, et al. Locus coeruleus and dopaminergic consolidation of everyday memory. Nature. 2016;537:357–62.
Yamada KM, Miyamoto S. Integrin transmembrane signaling and cytoskeletal control. Curr Opin Cell Biol. 1995;7:681–9.
Andersen SL, Rutstein M, Benzo JM, Hostetter JC, Teicher MH. Sex differences in dopamine receptor overproduction and elimination. Neuroreport. 1997;8:1495–8.
Matta R, Tiessen AN, Choleris E. The role of dorsal hippocampal dopamine D1-type receptors in social learning, social interactions, and food intake in male and female mice. Neuropsychopharmacology. 2017;42:2344–53.
Waters EM, Mitterling K, Spencer JL, Mazid S, McEwen BS, Milner TA. Estrogen receptor alpha and beta specific agonists regulate expression of synaptic proteins in rat hippocampus. Brain Res. 2009;1290:1–11.
Orendain-Jaime EN, Ortega-Ibarra JM, López-Pérez SJ. Evidence of sexual dimorphism in D1 and D2 dopaminergic receptors expression in frontal cortex and striatum of young rats. Neurochem Int. 2016;100:62–66.
Goebbels S, Bormuth I, Bode U, Hermanson O, Schwab MH, Nave KA. Genetic targeting of principal neurons in neocortex and hippocampus of NEX-Cre mice. Genesis. 2006;44:611–21.
Kim KK, Wei Y, Szekeres C, Kugler MC, Wolters PJ, Hill ML, et al. Epithelial cell alpha3beta1 integrin links beta-catenin and Smad signaling to promote myofibroblast formation and pulmonary fibrosis. J Clin Invest. 2009;119:213–24.
Weng J, Xiao J, Mi Y, Fang X, Sun Y, Li S, et al. PCDHGA9 acts as a tumor suppressor to induce tumor cell apoptosis and autophagy and inhibit the EMT process in human gastric cancer. Cell Death Dis. 2018;9:27.
Cao C, Ren X, Kharbanda S, Koleske AJ, Prasad KV, Kufe D. The ARG tyrosine kinase interacts with Siva-1 in the apoptotic response to oxidative stress. J Biol Chem. 2001;276:11465–8.
Choi S, Klingauf J, Tsien RW. Postfusional regulation of cleft glutamate concentration during LTP at ‘silent synapses. Nat Neurosci. 2000;3:330–6.
Huang EP, Stevens CF. Estimating the distribution of synaptic reliabilities. J Neurophysiol. 1997;78:2870–80.
Chiu CQ, Lur G, Morse TM, Carnevale NT, Ellis-Davies GC, Higley MJ. Compartmentalization of GABAergic inhibition by dendritic spines. Science. 2013;340:759–62.
Liu Y, Chattopadhyay N, Qin S, Szekeres C, Vasylyeva T, Mahoney ZX, et al. Coordinate integrin and c-Met signaling regulate Wnt gene expression during epithelial morphogenesis. Development. 2009;136:843–53.
Zudaire E, Gambardella L, Kurcz C, Vermeren S. A computational tool for quantitative analysis of vascular networks. PLoS ONE. 2011;6:e27385.
Acknowledgements
National Key R&D Program of China (2021ZD0202805, 2019YFA0709504). National Natural Science Foundation of China (32471083, 82530042). Innovative Research Team of High-level Local Universities in Shanghai, 111 Project (B18015). Shanghai Municipal Science and Technology Major Project (2018SHZDZX01).
Author information
Authors and Affiliations
Contributions
X.Y. conceived the project, designed experiments, performed investigations, contributed to methodology development, supervised research activities, and contributed to both the original draft and manuscript revision. R.C. contributed to methodology, performed investigations, and participated in manuscript editing. J.Z. contributed to methodology, performed investigations, co-wrote the original draft, and participated in manuscript revision. R.H. contributed to methodology and investigation. S.X. contributed to methodology and investigation. T.J. contributed to methodology and supervised aspects of the project. Y.G. contributed to methodology and investigation. Z.W. contributed to methodology and investigation. H.H. contributed to methodology and investigation. H.C. contributed to methodology. H.W. supervised aspects of the project. J.F. supervised the project and contributed to manuscript revision. T.W.R. supervised the project and contributed to manuscript revision. Y.W. acquired funding, supervised the project, and contributed to manuscript revision. M.J.H. supervised the project and contributed to manuscript revision. A.J.K. supervised the project and contributed to manuscript revision. X.X. conceived the project, contributed to conceptualization and methodology, acquired funding, supervised the study, and contributed to the original draft and manuscript revision.
Corresponding authors
Ethics declarations
Ethics approval and consent to participate
Animal experiments were performed in accordance with guidelines approved by the Animal Ethics Committee of the Department of Laboratory Animal Science, Fudan University (Approval Nos. 202103010S, 202412026S). Data used in the preparation of this article were obtained from the Adolescent Brain Cognitive Development SM (ABCD) Study (https://abcdstudy.org), held in the NIMH Data Archive (NDA). This is a multisite, longitudinal study designed to recruit more than 10,000 children age 9–10 and follow them over 10 years into early adulthood. The ABCD Study® is supported by the National Institutes of Health (NIH) and additional federal partners under award numbers U01DA041048, U01DA050989, U01DA051016, U01DA041022, U01DA051018, U01DA051037, U01DA050987, U01DA041174, U01DA041106, U01DA041117, U01DA041028, U01DA041134, U01DA050988, U01DA051039, U01DA041156, U01DA041025, U01DA041120, U01DA051038, U01DA041148, U01DA041093, U01DA041089, U24DA041123, U24DA041147. A full list of supporters is available at https://abcdstudy.org/federal-partners.html. A listing of participating sites and a complete listing of the study investigators can be found at https://abcdstudy.org/consortium_members/. ABCD consortium investigators designed and implemented the study and/or provided data but did not necessarily participate in the analysis or writing of this report. This manuscript reflects the views of the authors and may not reflect the opinions or views of the NIH or ABCD consortium investigators. The ABCD data repository grows and changes over time. The ABCD data used in this report came from NIMH Data Archive https://doi.org/10.15154/z563-zd24.
Competing interests
The authors declare no competing interests.
Additional information
Publisher’s note Springer Nature remains neutral with regard to jurisdictional claims in published maps and institutional affiliations.
Supplementary information
Rights and permissions
Springer Nature or its licensor (e.g. a society or other partner) holds exclusive rights to this article under a publishing agreement with the author(s) or other rightsholder(s); author self-archiving of the accepted manuscript version of this article is solely governed by the terms of such publishing agreement and applicable law.
About this article
Cite this article
Yao, X., Chen, R., Zhu, J. et al. Downregulation of integrin α3 in ADHD mirrored in mutant mouse model by dopamine-dependent hippocampal AMPAR expression. Mol Psychiatry (2025). https://doi.org/10.1038/s41380-025-03399-x
Received:
Revised:
Accepted:
Published:
Version of record:
DOI: https://doi.org/10.1038/s41380-025-03399-x


