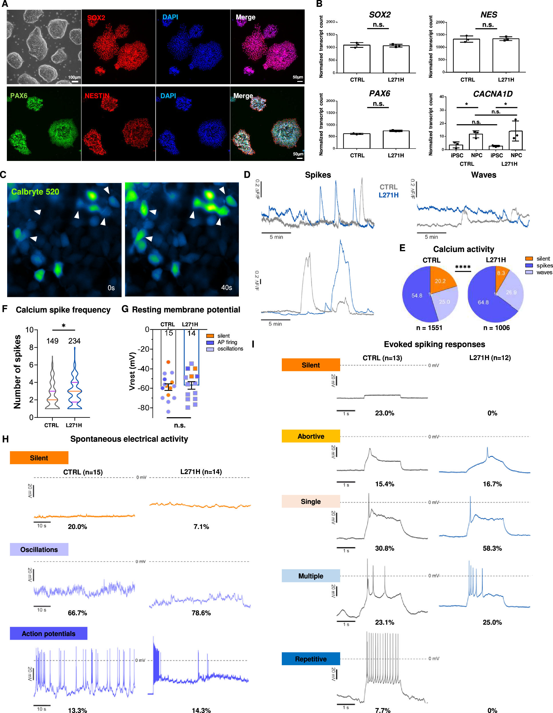
Fig. 1: Validation and functional analysis of patient-derived NPCs.

A iPSC-derived NPCs express established NPC markers SOX2, NESTIN and PAX6. B Expression levels of control and L271H NPC in bulk RNAseq data. N = three biological replicates. * = P < 0.05 C To measure Ca2+ transients in control and patient-derived NPCs expressing the L271H variant, cultures were loaded with Calbryte 520 AM Ca2+ indicator. Fluorescent signals of single cells were acquired during a 20 min recording period (Supplementary video 1). D Representative Ca2+ transients of control and L271H NPCs exhibiting calcium waves (slow-rising events, ∆F/F < 0.2) or spikes (fast rising events, ∆F/F > 0.2). E Quantification of intracellular Ca2+ activity patterns, showing an increase in the population of cells displaying Ca2+ waves or spikes in L271H cultures. Chi-squared test with **** = P < 0.0001. F Quantification of Ca2+ spike numbers during 20 min recordings. * = P < 0.05. G Estimated resting membrane potential of silent cells (orange), cells with subthreshold membrane oscillations (light purple) and cells displaying action potential firing (dark purple). H Representative traces of spontaneous electrical activity patterns and quantification of firing behaviors. Color code as in G. I Starting from a holding membrane potential of −70 mV, action potential firing was elicited by 2 s depolarizing current injections in 1 pA increments. Representative traces depict induced electrical activity and quantification of firing behaviors (categories: silent = no AP, abortive = small amplitude & slow upstroke, single = single AP with overshoot, slope, multiple = < 10 APs, repetitive = > 10 APs). N = Number of cells.