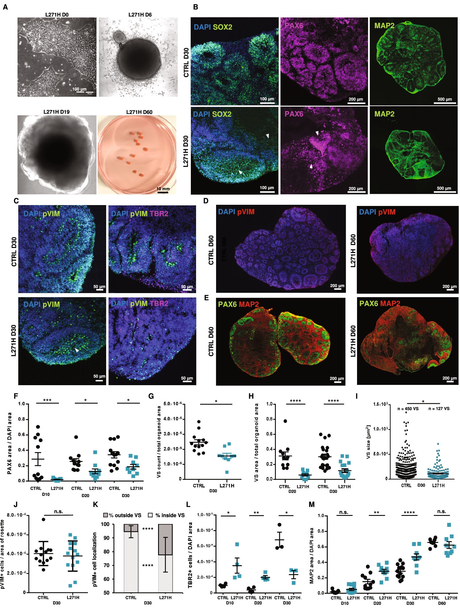
Fig. 3: Generation of cortical organoids and image-based quantification.

A Representative images of the L271H cortical organoids throughout different stages of generation displaying the initial culture of iPSCs, the aggregated EBs and the growing organoids. B, C Immunostainings of SOX2, PAX6, MAP2, pVIM and TBR2 in the 30-day old organoids highlighting neural progenitors, radial glial cells, intermediate progenitor cells (IPC). Arrow heads indicate disorganized ventricular-like structures (VS). D, E Immunostainings of pVIM and MAP2 in the day 60 organoids staining VS and neurons. F Image-based quantification of PAX6 area per total DAPI area of the organoid at day 10, 20 and 30 of differentiation. N = 9–12 organoids from 3 batches. G–I Quantification of VS area, size and count. N = 9–12 organoids from 3 batches. J Quantification of pVIM+ radial glial (RG) cells per VS area. N = 18 (CTRL) vs. 20 (L271H) VS from 3 organoids. K Image-based quantification of RG localization inside or outside of VS. N = 18 (CTRL) vs. 20 (L271H) VS from 3 organoids L Image-based quantification of TBR2+ intermediate progenitor cells (IPC) per total DAPI area at day 10, 20 and 30 of organoid generation. M Quantification of MAP2 area over total DAPI area in 10-, 20-, 30- and 60-day old organoids. Unpaired t-test, * = P < 0.05, ** = P < 0.01, *** = P < 0.001, **** = P < 0.001.