Abstract
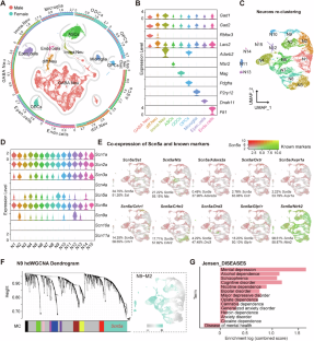
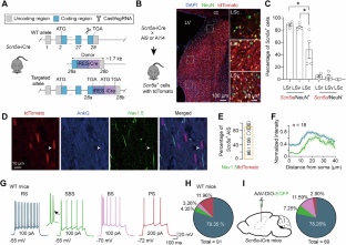
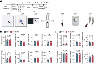
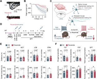
Lateral septum (LS) plays crucial roles in regulating various emotional behaviors. The molecular mechanism governing the excitability of LS neuron (LSN) remains unclear. Using single-nucleus RNA sequencing (snRNA-seq) and immunostaining, we detected high expression levels of Scn5a, the cardiac TTX-resistant voltage-gated Na+ channel (NaV) subtype across many transcriptomic LSN types, and accumulation of its channel protein NaV1.5 at the axon initial segment. Activation of NaV1.5 alone is sufficient to generate action potentials, particularly from a hyperpolarized membrane potential. Knocking out NaV1.5 from LSNs reduces spiking activity and decreases anxiety and depression levels in chronically stressed mice, but not in unstressed ones. Importantly, acute treatment with the antiarrhythmic agent flecainide can diminish the TTX-resistant currents and alleviate the anxiety- and depression-like behaviors of stressed mice. Together, our results reveal a critical role of NaV1.5 channels in governing LSN excitability and identify a potential drug target for a rapid control of emotional disorders.
This is a preview of subscription content, access via your institution
Access options
Subscribe to this journal
Receive 12 print issues and online access
$259.00 per year
only $21.58 per issue
Buy this article
- Purchase on SpringerLink
- Instant access to the full article PDF.
USD 39.95
Prices may be subject to local taxes which are calculated during checkout






Similar content being viewed by others
Data availability
All data reported in this paper will be shared by the lead contact upon request.
Code availability
The codes for RNA-seq data analysis are available at https://github.com/Shuxuan-Lyu/RNA-seq-analysis-scripts/tree/LS-Nav1.5-regulates-emotion-behaviors. The codes for electrophysiological data analysis are available at https://github.com/LeeJunloong/Action-potential-analysis and https://github.com/RegulusYuuki/Electrocardiogram_analysis_for_mice-MP2025.
References
Malezieux M, Klein AS, Gogolla N. Neural circuits for emotion. Annu Rev Neurosci. 2023;46:211–31.
Parfitt GM, Nguyen R, Bang JY, Aqrabawi AJ, Tran MM, Seo DK, et al. Bidirectional control of anxiety-related behaviors in mice: role of inputs arising from the ventral hippocampus to the lateral septum and medial prefrontal cortex. Neuropsychopharmacology. 2017;42:1715–28.
Wang D, Pan X, Zhou Y, Wu Z, Ren K, Liu H, et al. Lateral septum-lateral hypothalamus circuit dysfunction in comorbid pain and anxiety. Mol Psychiatry. 2023;28:1090–1100. https://doi.org/10.1038/s41380-022-01922-y
Wang D, Wang W, Jiang S, Ma H, Lian H, Meng F, et al. Regulation of depression-related behaviors by GABAergic neurons in the lateral septum through periaqueductal gray neuronal projections. J Psychiatr Res. 2021;137:202–14.
Sheehan TP, Chambers RA, Russell DS. Regulation of affect by the lateral septum: implications for neuropsychiatry. Brain Res Brain Res Rev. 2004;46:71–117.
Singewald GM, Rjabokon A, Singewald N, Ebner K. The modulatory role of the lateral septum on neuroendocrine and behavioral stress responses. Neuropsychopharmacology. 2011;36:793–804.
Wang M, Li P, Li Z, da Silva BS, Zheng W, Xiang Z, et al. Lateral septum adenosine A2A receptors control stress-induced depressive-like behaviors via signaling to the hypothalamus and habenula. Nat Commun. 2023;14:1880.
Li H, Sung HH, Lau CG. Activation of somatostatin-expressing neurons in the lateral septum improves stress-induced depressive-like behaviors in mice. Pharmaceutics. 2022;14:2253.
Reid CM, Ren Y, Xie Y, Garcίa MT, Tran D, Vu S, et al. Multimodal classification of neurons in the lateral septum. BioRxiv 2024.02.15.580381 [Preprint]. 2024. Available from: https://www.biorxiv.org/content/10.1101/2024.02.15.580381v1.
Chen G, Lai S, Jiang S, Li F, Sun K, Wu X, et al. Cellular and circuit architecture of the lateral septum for reward processing. Neuron. 2024;112:2783–98.e9.
Besnard A, Gao Y, TaeWoo Kim M, Twarkowski H, Reed AK, Langberg T, et al. Dorsolateral septum somatostatin interneurons gate mobility to calibrate context-specific behavioral fear responses. Nat Neurosci. 2019;22:436–46.
Li L, Durand-de Cuttoli R, Aubry AV, Burnett CJ, Cathomas F, Parise LF, et al. Social trauma engages lateral septum circuitry to occlude social reward. Nature. 2023;613:696–703.
Anthony TE, Dee N, Bernard A, Lerchner W, Heintz N, Anderson DJ. Control of stress-induced persistent anxiety by an extra-amygdala septohypothalamic circuit. Cell. 2014;156:522–36.
Leo NS, De, Nogueira R, Schulkin J, Asok A, Leroy F. Corticotropin-releasing hormone signaling from prefrontal cortex to lateral septum suppresses interaction with familiar mice. Cell. 2023;186:4152–71.
Azevedo EP, Tan B, Pomeranz LE, Ivan V, Fetcho R, Schneeberger M, et al. A limbic circuit selectively links active escape to food suppression. Elife. 2020;9:1–23.
Oliveira VE, de M, Lukas M, Wolf HN, Durante E, Lorenz A, et al. Oxytocin and vasopressin within the ventral and dorsal lateral septum modulate aggression in female rats. Nat Commun. 2021;12:1–15.
Huang T, Guan F, Licinio J, Wong ML, Yang Y. Activation of septal OXTr neurons induces anxiety- but not depressive-like behaviors. Mol Psychiatry. 2021;26:7270–9.
Zhang Q, Xue Y, Wei K, Wang H, Ma Y, Wei Y, et al. Locus coeruleus-dorsolateral septum projections modulate depression-like behaviors via BDNF but not norepinephrine. Adv Sci. 2024;11:1–20.
Zimmer T, Haufe V, Blechschmidt S. Voltage-gated sodium channels in the mammalian heart. Glob Cardiol Sci Pract. 2014;2014:58.
Hu W, Tian C, Li T, Yang M, Hou H, Shu Y. Distinct contributions of Nav1.6 and Nav1.2 in action potential initiation and backpropagation. Nat Neurosci. 2009;12:996–1002.
Li T, Tian C, Scalmani P, Frassoni C, Mantegazza M, Wang Y, et al. Action potential initiation in neocortical inhibitory interneurons. PLoS Biol. 2014;12:e1001944.
Heinle JW, Dalessio S, Janicki P, Ouyang A, Vrana KE, Ruiz-Velasco V, et al. Insights into the voltage-gated sodium channel, NaV1.8, and its role in visceral pain perception. Front Pharmacol. 2024;15:1–8.
Kakimura JI, Zheng T, Uryu N, Ogata N. Regulation of the spontaneous augmentation of Nav1.9 in mouse dorsal root ganglion neurons: effect of PKA and PKC pathways. Mar Drugs. 2010;8:728–40.
Hartmann HA, Colom LV, Sutherland ML, Noebels JL. Selective localization of cardiac SCN5A sodium channels in limbic regions of rat brain. Nat Neurosci. 1999;2:593–5.
Wang L, Simms J, Peters CJ, Fontaine MT, Li K, Gill TM, et al. TMEM16B calcium-activated chloride channels regulate action potential firing in lateral septum and aggression in male mice. J Neurosci. 2019;39:7102–17.
Alonso JR, Frotscher M. Organization of the septal region in the rat brain: a Golgi/EM study of lateral septal neurons. J Comp Neurol. 1989;286:472–87.
Bean BP. The action potential in mammalian central neurons. Nat Rev Neurosci. 2007;8:451–65.
Branco T, Tozer A, Magnus CJ, Sugino K, Tanaka S, Lee AK, et al. Near-Perfect synaptic integration by Na v 1.7 in hypothalamic neurons regulates body weight. Cell. 2016;165:1749–61.
Shin S, Pribiag H, Lilascharoen V, Knowland D, Wang XY, Lim BK. Drd3 signaling in the lateral septum mediates early life stress-induced social dysfunction. Neuron. 2018;97:195–208.e6.
Kole MHP, Stuart GJ. Signal processing in the axon initial segment. Neuron. 2012;73:235–47.
Leterrier C The axon initial segment, 50 years later. Curr Top Membr, 77, Elsevier Ltd; 2016. pp. 185–233.
Resch JM, Fenselau H, Madara JC, Wu C, Campbell JN, Lyubetskaya A, et al. Aldosterone-Sensing neurons in the NTS exhibit state-dependent pacemaker activity and drive sodium appetite via synergy with angiotensin II Signaling. Neuron. 2017;96:190–206.e7.
da Mata DO, Tibery DV, Campos LA, Camargos TS, Peigneur S, Tytgat J, et al. Subtype specificity of β-toxin Tf1a from Tityus fasciolatus in voltage gated sodium channels. Toxins. 2018;10:339.
Liu WZ, Wang CY, Wang Y, Cai MT, Zhong WX, Liu T, et al. Circuit- and laminar-specific regulation of medial prefrontal neurons by chronic stress. Cell Biosci. 2023;13:1–14.
Rodrigues TB, Ballesteros P. Optimization of chronic stress paradigms using anxiety- and depression-like behavioral parameters. J Neurosci Res. 2007;3253:3244–53.
Amin AS, Tan HL, Wilde AAM. Cardiac ion channels in health and disease. Hear Rhythm. 2010;7:117–26.
Remme CA, Bezzina CR. Sodium channel (dys)function and cardiac arrhythmias. Cardiovasc Ther. 2010;28:287–94.
Osawa Y, Oda A, Iida H, Tanahashi S, Dohi S. The effects of class Ic antiarrhythmics on tetrodotoxin-resistant Na + currents in rat sensory neurons. Anesth Analg. 2004;99:464–71.
Ramos E, O’Leary ME. State‐dependent trapping of flecainide in the cardiac sodium channel. J Physiol. 2004;560:37–49.
Piovan D, Padrini R, Furlanut M, Moretto R, Ferrari M. Plasma and tissue levels of flecainide in rats. Pharmacol Res Commun. 1986;18:739–45.
Liu N, Denegri M, Ruan Y, Avelino-Cruz JE, Perissi A, Negri S, et al. Short communication: flecainide exerts an antiarrhythmic effect in a mouse model of catecholaminergic polymorphic ventricular tachycardia by increasing the threshold for triggered activity. Circ Res. 2011;109:291–5.
Bienkowski MS, Bowman I, Song MY, Gou L, Ard T, Cotter K, et al. Integration of gene expression and brain-wide connectivity reveals the multiscale organization of mouse hippocampal networks. Nat Neurosci. 2018;21:1628–43.
Besnard A, Leroy F. Top-down regulation of motivated behavior via the lateral septum. Mol Psychiatry. 2022;27:3119–28.
Rizzi-Wise CA, Wang DV. Putting Together Pieces of the Lateral Septum: Multifaceted Functions and Its Neural Pathways. Eneuro. 2021;8:ENEURO.0315–21.2021.
Risold PY, Swanson LW. Chemoarchitecture of the rat lateral septal nucleus. Brain Res Rev. 1997;24:91–113.
Platkiewicz J, Brette R. A threshold equation for action potential initiation. PLoS Comput Biol. 2010;6:e1000850.
Dautzenberg FM, Hauger RL. The CRF peptide family and their receptors: yet more partners discovered. Trends Pharmacol Sci. 2002;23:71–77.
Iqbal SM, Lemmens-Gruber R. Phosphorylation of cardiac voltage-gated sodium channel: Potential players with multiple dimensions. Acta Physiol. 2019;225:e13210.
Verkerk AO, Amin AS, Remme CA. Disease modifiers of inherited SCN5A channelopathy. Front Cardiovasc Med. 2018;5:137.
Plijter IS, Verkerk AO, Wilders R. The antidepressant paroxetine reduces the cardiac sodium current. Int J Mol Sci. 2023;24:1904.
Poulin H, Bruhova I, Timour Q, Theriault O, Beaulieu J-M, Frassati D, et al. Fluoxetine blocks Nav1.5 channels via a mechanism similar to that of class 1 antiarrhythmics. Mol Pharmacol. 2014;86:378–89.
Hsueh B, Chen R, Jo YJ, Tang D, Raffiee M, Kim YS, et al. Cardiogenic control of affective behavioural state. Nature. 2023;615:292–9.
Hashimoto M, Brito SI, Venner A, Pasqualini AL, Yang TL, Allen D, et al. Lateral septum modulates cortical state to tune responsivity to threat stimuli. Cell Rep. 2022;41:111521.
Chen S, Zhou Y, Chen Y, Gu J. Fastp: an ultra-fast all-in-one FASTQ preprocessor. Bioinformatics. 2018;34:i884–i890.
McGinnis CS, Murrow LM, Gartner ZJ. DoubletFinder: doublet detection in single-cell RNA sequencing data using artificial nearest neighbors. Cell Syst. 2019;8:329–337.e4.
Hao Y, Hao S, Andersen-Nissen E, Mauck WM, Zheng S, Butler A, et al. Integrated analysis of multimodal single-cell data. Cell. 2021;184:3573–87.e29.
Korsunsky I, Millard N, Fan J, Slowikowski K, Zhang F, Wei K, et al. Fast, sensitive and accurate integration of single-cell data with Harmony. Nat Methods. 2019;16:1289–96.
Morabito S, Reese F, Rahimzadeh N, Miyoshi E, Swarup V. hdWGCNA identifies co-expression networks in high-dimensional transcriptomics data. Cell Rep Methods. 2023;3:100498.
Li J, Deng S, He Q, Ke W, Shu Y Asynchronous glutamate release at autapses regulates spike reliability and precision in mouse neocortical pyramidal cells. Cereb Cortex. 2020:1–13.
Dumenieu M, Senkov O, Mironov A, Bourinet E, Kreutz MR, Dityatev A, et al. The low-threshold calcium channel Cav3.2 mediates burst firing of mature dentate granule cells. Cereb Cortex. 2018;28:2594–609.
Yang Y, Cui Y, Sang K, Dong Y, Ni Z, Ma S, et al. Ketamine blocks bursting in the lateral habenula to rapidly relieve depression. Nature. 2018;554:317–22.
Bachmanov AA, Reed DR, Beauchamp GK, Tordoff MG. Food intake, water intake, and drinking spout side preference of 28 mouse strains. Behav Genet. 2012;32:25–29.
Acknowledgements
This study was supported by National Natural Science Foundation of China (NSFC grants: 32130044 and T2241002, Y.S.), STI2030-Major Projects (2021ZD0202500, Y.S.), the National Key R&D Program of China (2024YFF0507601, Y.S.), Changping Laboratory (2025B-07-21, Y.S.) and Program of Shanghai Academic/Technology Research Leader (21XD1400100, Y.S.), as well as NSFC grant (32200951 to Y.X. and 32500857 to S.L.), and China Postdoctoral Science Foundation (2022M720801 to Y.X. and 2023M740657 to S.L.).
Author information
Authors and Affiliations
Contributions
Y.S. conceived and designed the study. J.L. performed most of the experiments and analyzed the data. Y.X., K.W. and Y.Z. helped in the electrophysiological experiments, behavior tests, and data analysis. S.L. performed analysis of the snRNA-seq data. X.Z. helped in behavior tests. H.Z and H.Y. helped in electrophysiological experiments. J.L., Y.X., S.L. and Y.S. wrote the manuscript. All authors edited the manuscript.
Corresponding author
Ethics declarations
Competing interests
The authors declare no competing interests.
Additional information
Publisher’s note Springer Nature remains neutral with regard to jurisdictional claims in published maps and institutional affiliations.
Supplementary information
Rights and permissions
Springer Nature or its licensor (e.g. a society or other partner) holds exclusive rights to this article under a publishing agreement with the author(s) or other rightsholder(s); author self-archiving of the accepted manuscript version of this article is solely governed by the terms of such publishing agreement and applicable law.
About this article
Cite this article
Li, J., Xiao, Y., Lyu, S. et al. Tetrodotoxin-resistant NaV1.5 channels regulate excitability of lateral septum neurons and emotion behaviors of chronically stressed mice. Mol Psychiatry (2026). https://doi.org/10.1038/s41380-026-03453-2
Received:
Revised:
Accepted:
Published:
Version of record:
DOI: https://doi.org/10.1038/s41380-026-03453-2


