Abstract
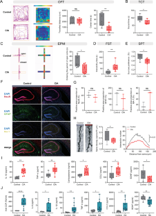
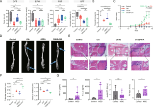
Although immune-mediated diseases (IMDs) and major depressive disorder (MDD) commonly co-occur, the bidirectional relationship between them remains to be fully elucidated. Using data from the prospective UK Biobank cohort, we evaluated the bidirectional associations by time-varying Cox proportional hazards regression models and assessed shared genetic architecture using genome-wide association study summary statistics. Additionally, we employed collagen-induced arthritis (CIA) and chronic social defeat stress (CSDS) mouse models to investigate the relationship between rheumatoid arthritis (RA) and depression. Over 5,226,841 person-years of follow-up, 23,534 incident MDD cases were identified. The presence of any IMD was associated with higher MDD risk (hazard ratio [HR]: 1.95; 95% CI: 1.89–2.01). Conversely, 59,742 incident cases of IMD were documented. MDD was associated with increased IMD risk (HR: 1.47; 95% CI: 1.40–1.54). We observed significant global genetic correlations between IMDs and MDD (rg: 0.11–0.49) and identified 128 pleiotropic genes, including ZKSCAN4, BTN3A2, and HSPA1L. Clinically, RA patients exhibited systemic inflammation and decreased levels of brain-derived neurotrophic factor. In experimental models, CIA mice showed depressive-like behaviors and lesions in brain regions implicated in depression. Moreover, superimposing CSDS on CIA exacerbated depressive-like behavior and pain sensitivity, accelerated the onset and progression of arthritis, and heightened joint inflammation. Collectively, these population, genetic, and experimental findings support a bidirectional association and shared genetic susceptibility between IMDs and MDD, highlighting immune-neurobiological pathways, particularly those involving inflammation and neurotrophin dysregulation, as candidates for mechanistic dissection and therapeutic targets.
This is a preview of subscription content, access via your institution
Access options
Subscribe to this journal
Receive 12 print issues and online access
$259.00 per year
only $21.58 per issue
Buy this article
- Purchase on SpringerLink
- Instant access to the full article PDF.
USD 39.95
Prices may be subject to local taxes which are calculated during checkout






Data availability
UK Biobank data are available by application (https://www.ukbiobank.ac.uk/enable-your-research/register).
Code availability
Codes for statistical analysis can be shared upon request.
References
World Health Organization. Depressive disorder (depression). Fact sheet. 2025 Aug 29. 2025 Sep 01. https://www.who.int/news-room/fact-sheets/detail/depression.
Malhi GS, Mann JJ. Depression. Lancet. 2018;392:2299–312.
Arnaud AM, Brister TS, Duckworth K, Foxworth P, Fulwider T, Suthoff ED, et al. Impact of major depressive disorder on comorbidities: A systematic literature review. J Clin Psychiatry. 2022;83:21r14328.
El-Gabalawy H, Guenther LC, Bernstein CN. Epidemiology of immune-mediated inflammatory diseases: Incidence, prevalence, natural history, and comorbidities. J Rheumatol Suppl. 2010;85:2–10.
Almutairi K, Nossent J, Preen D, Keen H, Inderjeeth C. The global prevalence of rheumatoid arthritis: A meta-analysis based on a systematic review. Rheumatol Int. 2021;41:863–77.
Ng CYH, Tay SH, McIntyre RS, Ho R, Tam WWS, Ho CSH. Elucidating a bidirectional association between rheumatoid arthritis and depression: A systematic review and meta-analysis. J Affect Disord. 2022;311:407–15.
Farooqi A, Gillies C, Sathanapally H, Abner S, Seidu S, Davies MJ, et al. A systematic review and meta-analysis to compare the prevalence of depression between people with and without Type 1 and Type 2 diabetes. Prim Care Diabetes. 2022;16:1–10.
Guo Y, Yan J. Association between asthma and depression: Results from the NHANES 2005-2018 and Mendelian randomization analysis. Postgrad Med J. 2025;101:291–301.
Nerurkar L, Siebert S, McInnes IB, Cavanagh J. Rheumatoid arthritis and depression: An inflammatory perspective. Lancet Psychiatry. 2019;6:164–73.
Korczak DJ, Pereira S, Koulajian K, Matejcek A, Giacca A. Type 1 diabetes mellitus and major depressive disorder: Evidence for a biological link. Diabetologia. 2011;54:2483–93.
Jiang M, Qin P, Yang X. Comorbidity between depression and asthma via immune-inflammatory pathways: A meta-analysis. J Affect Disord. 2014;166:22–29.
Miller AH, Raison CL. The role of inflammation in depression: From evolutionary imperative to modern treatment target. Nat Rev Immunol. 2016;16:22–34.
Andersson NW, Gustafsson LN, Okkels N, Taha F, Cole SW, Munk-Jørgensen P, et al. Depression and the risk of autoimmune disease: A nationally representative, prospective longitudinal study. Psychol Med. 2015;45:3559–69.
Glanville KP, Coleman JRI, O’Reilly PF, Galloway J, Lewis CM. Investigating pleiotropy between depression and autoimmune diseases using the UK Biobank. Biol Psychiatry Glob Open Sci. 2021;1:48–58.
Tylee DS, Lee YK, Wendt FR, Pathak GA, Levey DF, De Angelis F, et al. An atlas of genetic correlations and genetically informed associations linking psychiatric and immune-related phenotypes. JAMA Psychiatry. 2022;79:667–76.
Chu M, Shen S, Zhu Z, Li Z, Bai Y, Ma J, et al. Association of psoriasis with depression, anxiety, and suicidality: A bidirectional two-sample Mendelian randomization study. J Dermatol. 2023;50:1629–34.
Ruan X, Chen J, Sun Y, Zhang Y, Zhao J, Wang X, et al. Depression and 24 gastrointestinal diseases: A Mendelian randomization study. Transl Psychiatry. 2023;13:146.
Sudlow C, Gallacher J, Allen N, Beral V, Burton P, Danesh J, et al. UK biobank: an open access resource for identifying the causes of a wide range of complex diseases of middle and old age. PLoS Med. 2015;12:e1001779.
Alfaro-Almagro F, Jenkinson M, Bangerter NK, Andersson JLR, Griffanti L, Douaud G, et al. Image processing and Quality Control for the first 10,000 brain imaging datasets from UK Biobank. Neuroimage. 2018;166:400–24.
Wray NR, Ripke S, Mattheisen M, Trzaskowski M, Byrne EM, Abdellaoui A, et al. Genome-wide association analyses identify 44 risk variants and refine the genetic architecture of major depression. Nat Genet. 2018;50:668–81.
de Lange KM, Moutsianas L, Lee JC, Lamb CA, Luo Y, Kennedy NA, et al. Genome-wide association study implicates immune activation of multiple integrin genes in inflammatory bowel disease. Nat Genet. 2017;49:256–61.
Cortes A, Hadler J, Pointon JP, Robinson PC, Karaderi T, Leo P, et al. Identification of multiple risk variants for ankylosing spondylitis through high-density genotyping of immune-related loci. Nat Genet. 2013;45:730–8.
Demenais F, Margaritte-Jeannin P, Barnes KC, Cookson WOC, Altmüller J, Ang W, et al. Multiancestry association study identifies new asthma risk loci that colocalize with immune-cell enhancer marks. Nat Genet. 2018;50:42–53.
Chiou J, Geusz RJ, Okino ML, Han JY, Miller M, Melton R, et al. Interpreting type 1 diabetes risk with genetics and single-cell epigenomics. Nature. 2021;594:398–402.
Waage J, Standl M, Curtin JA, Jessen LE, Thorsen J, Tian C, et al. Genome-wide association and HLA fine-mapping studies identify risk loci and genetic pathways underlying allergic rhinitis. Nat Genet. 2018;50:1072–80.
Trynka G, Hunt KA, Bockett NA, Romanos J, Mistry V, Szperl A, et al. Dense genotyping identifies and localizes multiple common and rare variant association signals in celiac disease. Nat Genet. 2011;43:1193–201.
International Multiple Sclerosis Genetics Consortium. Multiple sclerosis genomic map implicates peripheral immune cells and microglia in susceptibility. Science. 2019;365:eaav7188.
Saevarsdottir S, Olafsdottir TA, Ivarsdottir EV, Halldorsson GH, Gunnarsdottir K, Sigurdsson A, et al. FLT3 stop mutation increases FLT3 ligand level and risk of autoimmune thyroid disease. Nature. 2020;584:619–23.
Julià A, López-Longo FJ, Pérez Venegas JJ, Bonàs-Guarch S, Olivé À, Andreu JL, et al. Genome-wide association study meta-analysis identifies five new loci for systemic lupus erythematosus. Arthritis Res Ther. 2018;20:100.
Cordell HJ, Fryett JJ, Ueno K, Darlay R, Aiba Y, Hitomi Y, et al. An international genome-wide meta-analysis of primary biliary cholangitis: Novel risk loci and candidate drugs. J Hepatol. 2021;75:572–81.
Chia R, Saez-Atienzar S, Murphy N, Chiò A, Blauwendraat C, Roda RH, et al. Identification of genetic risk loci and prioritization of genes and pathways for myasthenia gravis: A genome-wide association study. Proc Natl Acad Sci USA. 2022;119:e2108672119.
Bulik-Sullivan BK, Loh PR, Finucane HK, Ripke S, Yang J, Patterson N, et al. LD Score regression distinguishes confounding from polygenicity in genome-wide association studies. Nat Genet. 2015;47:291–5.
Ray D, Chatterjee N. A powerful method for pleiotropic analysis under composite null hypothesis identifies novel shared loci between Type 2 Diabetes and Prostate Cancer. PLoS Genet. 2020;16:e1009218.
de Leeuw CA, Mooij JM, Heskes T, Posthuma D. MAGMA: generalized gene-set analysis of GWAS data. PLoS Comput Biol. 2015;11:e1004219.
Jiang R, Noble S, Rosenblatt M, Dai W, Ye J, Liu S, et al. The brain structure, inflammatory, and genetic mechanisms mediate the association between physical frailty and depression. Nat Commun. 2024;15:4411.
Scharfman HE, Maclusky NJ. Similarities between actions of estrogen and BDNF in the hippocampus: coincidence or clue? Trends Neurosci. 2005;28:79–85.
Guilloux JP, Douillard-Guilloux G, Kota R, Wang X, Gardier AM, Martinowich K, et al. Molecular evidence for BDNF- and GABA-related dysfunctions in the amygdala of female subjects with major depression. Mol Psychiatry. 2012;17:1130–42.
Leighton SP, Nerurkar L, Krishnadas R, Johnman C, Graham GJ, Cavanagh J. Chemokines in depression in health and in inflammatory illness: a systematic review and meta-analysis. Mol Psychiatry. 2018;23:48–58.
Pan K, Gao Y, Zong H, Zhang Y, Qi Y, Wang H, et al. Neuronal CCL2 responds to hyperglycaemia and contributes to anxiety disorders in the context of diabetes. Nat Metab. 2025;7:1052–72.
Guo F, Fan J, Liu JM, Kong PL, Ren J, Mo JW, et al. Astrocytic ALKBH5 in stress response contributes to depressive-like behaviors in mice. Nat Commun. 2024;15:4347.
Barberio B, Zamani M, Black CJ, Savarino EV, Ford AC. Prevalence of symptoms of anxiety and depression in patients with inflammatory bowel disease: a systematic review and meta-analysis. Lancet Gastroenterol Hepatol. 2021;6:359–70.
Chen MH, Su TP, Chen YS, Hsu JW, Huang KL, Chang WH, et al. Higher risk of developing major depression and bipolar disorder in later life among adolescents with asthma: a nationwide prospective study. J Psychiatr Res. 2014;49:25–30.
Bisgaard TH, Allin KH, Elmahdi R, Jess T. The bidirectional risk of inflammatory bowel disease and anxiety or depression: A systematic review and meta-analysis. Gen Hosp Psychiatry. 2023;83:109–16.
Boeschoten RE, Braamse AMJ, Beekman ATF, Cuijpers P, van Oppen P, Dekker J, et al. Prevalence of depression and anxiety in Multiple Sclerosis: A systematic review and meta-analysis. J Neurol Sci. 2017;372:331–41.
Hewlett S, Cockshott Z, Byron M, Kitchen K, Tipler S, Pope D, et al. Patients’ perceptions of fatigue in rheumatoid arthritis: overwhelming, uncontrollable, ignored. Arthritis Rheum. 2005;53:697–702.
Arewasikporn A, Turner AP, Alschuler KN, Hughes AJ, Ehde DM. Cognitive and affective mechanisms of pain and fatigue in multiple sclerosis. Health Psychol. 2018;37:544–52.
Amtmann D, Askew RL, Kim J, Chung H, Ehde DM, Bombardier CH, et al. Pain affects depression through anxiety, fatigue, and sleep in multiple sclerosis. Rehabil Psychol. 2015;60:81–90.
Omdal R, Mellgren SI, Norheim KB. Pain and fatigue in primary Sjögren’s syndrome. Rheumatology (Oxford). 2021;60:3099–106.
Edwards KA, Molton IR, Smith AE, Ehde DM, Bombardier CH, Battalio SL, et al. Relative importance of baseline pain, fatigue, sleep, and physical activity: Predicting change in depression in adults with multiple sclerosis. Arch Phys Med Rehabil. 2016;97:1309–15.
Duan L, Rao X, Sigdel KR. Regulation of inflammation in autoimmune disease. J Immunol Res. 2019;2019:7403796.
Köhler O, Benros ME, Nordentoft M, Farkouh ME, Iyengar RL, Mors O, et al. Effect of anti-inflammatory treatment on depression, depressive symptoms, and adverse effects: a systematic review and meta-analysis of randomized clinical trials. JAMA Psychiatry. 2014;71:1381–91.
Choi HG, Kim JH, Park JY, Hwang YI, Jang SH, Jung KS. Association between asthma and depression: A national cohort study. J Allergy Clin Immunol Pract. 2019;7:1239–1245.e1231.
Piovani D, Armuzzi A, Bonovas S. Association of depression with incident inflammatory bowel diseases: A systematic review and meta-analysis. Inflamm Bowel Dis. 2024;30:573–84.
Dai YX, Tai YH, Chang YT, Chen TJ, Chen MH. Association between major depressive disorder and subsequent autoimmune skin diseases: A nationwide population-based cohort study. J Affect Disord. 2020;274:334–8.
Kemeny ME, Schedlowski M. Understanding the interaction between psychosocial stress and immune-related diseases: a stepwise progression. Brain Behav Immun. 2007;21:1009–18.
Straub RH, Dhabhar FS, Bijlsma JW, Cutolo M. How psychological stress via hormones and nerve fibers may exacerbate rheumatoid arthritis. Arthritis Rheum. 2005;52:16–26.
Cheng L, Wu H, Cai X, Zhang Y, Yu S, Hou Y, et al. A Gpr35-tuned gut microbe-brain metabolic axis regulates depressive-like behavior. Cell Host Microbe. 2024;32:227–243.e226.
Duan C, Ma S, Chen M, et al. Estrogen receptor beta in lateral habenula mediates antidepressant effects of estrogen in postpartum-hormone-withdrawal-induced depression. Mol Psychiatry. 2026;31:296–308.
Zhu H, Xia W, Mo XB, Lin X, Qiu YH, Yi NJ, et al. Gene-Based genome-wide association analysis in European and Asian populations identified novel genes for rheumatoid arthritis. PLoS One. 2016;11:e0167212.
Squassina A, Meloni A, Chillotti C, Pisanu C. Zinc finger proteins in psychiatric disorders and response to psychotropic medications. Psychiatr Genet. 2019;29:132–41.
Afrache H, Pontarotti P, Abi-Rached L, Olive D. Evolutionary and polymorphism analyses reveal the central role of BTN3A2 in the concerted evolution of the BTN3 gene family. Immunogenetics. 2017;69:379–90.
Rhodes DA, Stammers M, Malcherek G, Beck S, Trowsdale J. The cluster of BTN genes in the extended major histocompatibility complex. Genomics. 2001;71:351–62.
Yang H, Liu D, Zhao C, Feng B, Lu W, Yang X, et al. Mendelian randomization integrating GWAS and eQTL data revealed genes pleiotropically associated with major depressive disorder. Transl Psychiatry. 2021;11:225.
Zhou TT, Sun JJ, Tang LD, Yuan Y, Wang JY, Zhang L. Potential diagnostic markers and therapeutic targets for rheumatoid arthritis with comorbid depression based on bioinformatics analysis. Front Immunol. 2023;14:1007624.
Burton MD, Johnson RW. Interleukin-6 trans-signaling in the senescent mouse brain is involved in infection-related deficits in contextual fear conditioning. Brain Behav Immun. 2012;26:732–8.
Bomholt SF, Harbuz MS, Blackburn-Munro G, Blackburn-Munro RE. Involvement and role of the hypothalamo-pituitary-adrenal (HPA) stress axis in animal models of chronic pain and inflammation. Stress. 2004;7:1–14.
Acknowledgements
This work was supported by the Young Top-notch Talent Cultivation Program of Hubei Province. We are grateful to the participants and staff of the UK Biobank. This study was performed using data from the UK Biobank under Application 84980. The computation is completed in the HPC Platform of Huazhong University of Science and Technology.
Author information
Authors and Affiliations
Contributions
RZ developed the main concept, designed the study, and contributed to drafting, writing, and critical revision of the manuscript. XC (Xiaohua Chen), HL, and YL performed data analysis and interpretation, and drafted the manuscript. YL, YR, CL, XL, and WG conducted the experiments. CZ (Cong Zhang), PL, SZ, QS, SW, and CZ (Chenhui Zhang) contributed to the editing and critical revision of important intellectual content. QW, XC (Xiangli Chen), YQ, MH, and JT contributed to data collection. All authors contributed to the review and revision of the manuscript.
Corresponding author
Ethics declarations
Competing interests
The authors declare no competing interests.
Additional information
Publisher’s note Springer Nature remains neutral with regard to jurisdictional claims in published maps and institutional affiliations.
Supplementary information
Rights and permissions
Springer Nature or its licensor (e.g. a society or other partner) holds exclusive rights to this article under a publishing agreement with the author(s) or other rightsholder(s); author self-archiving of the accepted manuscript version of this article is solely governed by the terms of such publishing agreement and applicable law.
About this article
Cite this article
Chen, X., Liu, H., Liu, Y. et al. Bidirectional association between immune-mediated diseases and major depressive disorder: evidence from cohort, genome-wide pleiotropic, and experimental studies. Mol Psychiatry (2026). https://doi.org/10.1038/s41380-026-03459-w
Received:
Revised:
Accepted:
Published:
Version of record:
DOI: https://doi.org/10.1038/s41380-026-03459-w