Abstract
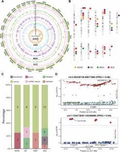
Mitochondrial DNA copy number (mtDNA-CN) reflects mitochondrial function and has been associated with several psychiatric disorders. However, the shared genetic architecture between mtDNA-CN and psychiatric conditions remains largely unexplored. Utilizing the largest available genome-wide association study (GWAS) summary statistics from individuals of European ancestry, we systematically investigated the shared genetic architecture between mtDNA-CN and five major psychiatric disorders, including attention deficit hyperactivity disorder (ADHD), autism spectrum disorder (ASD), bipolar disorder (BD), major depressive disorder (MDD), and schizophrenia (SCZ). Specifically, we assessed genetic overlap at the global, regional, and variant levels. In addition, gene expression analyses were performed to identify genes whose predicted expression was associated with both mtDNA-CN and psychiatric traits. Functional enrichment analyses were conducted to characterize the biological functions underlying the shared genes. Significant global-level genetic overlap was observed between mtDNA-CN and all five psychiatric disorders. Regional analyses identified four genomic regions with high pleiotropic probability shared between mtDNA-CN and ADHD, BD, and SCZ. At the variant level, 30 lead variants were detected, corresponding to 30 independent loci jointly associated with mtDNA-CN and psychiatric traits. These loci were mapped to 305 unique genes, among which 87 genes exhibited significant associations between their predicted expression levels and both mtDNA-CN and psychiatric disorders. Functional enrichment highlighted neurodevelopmental and ubiquitin-related pathways, with significant downregulation of shared genes in key brain regions. These findings provide comprehensive evidence for shared genetic mechanisms linking mitochondrial function and psychiatric disorders, highlighting mitochondrial dysfunction as a promising target for future therapy.
This is a preview of subscription content, access via your institution
Access options
Subscribe to this journal
Receive 12 print issues and online access
$259.00 per year
only $21.58 per issue
Buy this article
- Purchase on SpringerLink
- Instant access to the full article PDF.
USD 39.95
Prices may be subject to local taxes which are calculated during checkout




Data availability
The GWAS summary statistics for mtDNA-CN can be downloaded from https://console.cloud.google.com/storage/browser/mito-wgs-public-2023. Additionally, GWAS summary statistics for ADHD, ASD, BD, MDD, and SCZ can be accessed at https://pgc.unc.edu/for-researchers/download-results/.
Code availability
In this study, we utilized various publicly available software and tools, including the following: GPA (https://github.com/dongjunchung/GPA), PLINK (https://www.cog-genomics.org/plink/), GWAS-PW (https://github.com/joepickrell/gwas-pw), Conditional/conjunctional FDR analysis (https://github.com/precimed/pleiofdr), FUMA (https://fuma.ctglab.nl/), MetaXcan (https://github.com/hakyimlab/MetaXcan), KOBAS-i (http://bioinfo.org/kobas/).
References
Friedman JR, Nunnari J. Mitochondrial form and function. Nature. 2014;505:335–43.
Spinelli JB, Haigis MC. The multifaceted contributions of mitochondria to cellular metabolism. Nat Cell Biol. 2018;20:745–54.
Baughman JM, Perocchi F, Girgis HS, Plovanich M, Belcher-Timme CA, Sancak Y, et al. Integrative genomics identifies MCU as an essential component of the mitochondrial calcium uniporter. Nature. 2011;476:341–5.
Bock FJ, Tait SWG. Mitochondria as multifaceted regulators of cell death. Nat Rev Mol Cell Biol. 2020;21:85–100.
Nunnari J, Suomalainen A. Mitochondria: in sickness and in health. Cell. 2012;148:1145–59.
Anderson S, Bankier AT, Barrell BG, de Bruijn MH, Coulson AR, Drouin J, et al. Sequence and organization of the human mitochondrial genome. Nature. 1981;290:457–65.
Castellani CA, Longchamps RJ, Sun J, Guallar E, Arking DE. Thinking outside the nucleus: Mitochondrial DNA copy number in health and disease. Mitochondrion. 2020;53:214–23.
Chang X, Liu Y, Mentch F, Glessner J, Qu H, Nguyen K, et al. Mitochondrial DNA haplogroups and risk of attention deficit and hyperactivity disorder in european americans. Transl Psychiatry. 2020;10:370.
Lesch KP, Selch S, Renner TJ, Jacob C, Nguyen TT, Hahn T, et al. Genome-wide copy number variation analysis in attention-deficit/hyperactivity disorder: association with neuropeptide Y gene dosage in an extended pedigree. Mol Psychiatry. 2011;16:491–503.
Giannoulis SV, Müller D, Kennedy JL, Gonçalves V. Systematic review of mitochondrial genetic variation in attention-deficit/hyperactivity disorder. Eur Child Adolesc Psychiatry. 2024;33:1675–85.
Giulivi C, Zhang YF, Omanska-Klusek A, Ross-Inta C, Wong S, Hertz-Picciotto I, et al. Mitochondrial dysfunction in autism. JAMA. 2010;304:2389–96.
Needham BD, Adame MD, Serena G, Rose DR, Preston GM, Conrad MC, et al. Plasma and fecal metabolite profiles in autism spectrum disorder. Biol Psychiatry. 2021;89:451–62.
Wang Y, Guo X, Hong X, Wang G, Pearson C, Zuckerman B, et al. Association of mitochondrial DNA content, heteroplasmies and inter-generational transmission with autism. Nat Commun. 2022;13:3790.
Cordeiro RC, Lima CNC, Fries GR, Zunta-Soares G, Soares JC, Quevedo J, et al. Mitochondrial health index correlates with plasma circulating cell-free mitochondrial DNA in bipolar disorder. Mol Psychiatry. 2023;28:4622–31.
Angrand L, Boukouaci W, Lajnef M, Richard JR, Andreazza A, Wu CL, et al. Low peripheral mitochondrial DNA copy number during manic episodes of bipolar disorders is associated with disease severity and inflammation. Brain Behav Immun. 2021;98:349–56.
Tyrka AR, Parade SH, Price LH, Kao HT, Porton B, Philip NS, et al. Alterations of mitochondrial DNA copy number and telomere length with early adversity and psychopathology. Biol Psychiatry. 2016;79:78–86.
Hovatta I. Genetics: dynamic cellular aging markers associated with major depression. Curr Biol. 2015;25:R409–411.
Li J, Tran OT, Crowley TB, Moore TM, Zackai EH, Emanuel BS, et al. Association of mitochondrial biogenesis with variable penetrance of schizophrenia. JAMA Psychiatry. 2021;78:911–21.
Rajasekaran A, Venkatasubramanian G, Berk M, Debnath M. Mitochondrial dysfunction in schizophrenia: pathways, mechanisms and implications. Neurosci Biobehav Rev. 2015;48:10–21.
Gonçalves VF, Cappi C, Hagen CM, Sequeira A, Vawter MP, Derkach A, et al. A comprehensive analysis of nuclear-encoded mitochondrial genes in schizophrenia. Biol Psychiatry. 2018;83:780–9.
Xing J, Chen M, Wood CG, Lin J, Spitz MR, Ma J, et al. Mitochondrial DNA content: its genetic heritability and association with renal cell carcinoma. J Natl Cancer Inst. 2008;100:1104–12.
Longchamps RJ, Yang SY, Castellani CA, Shi W, Lane J, Grove ML, et al. Genome-wide analysis of mitochondrial DNA copy number reveals loci implicated in nucleotide metabolism, platelet activation, and megakaryocyte proliferation. Hum Genet. 2022;141:127–46.
Chong M, Mohammadi-Shemirani P, Perrot N, Nelson W, Morton R, Narula S, et al. GWAS and ExWAS of blood mitochondrial DNA copy number identifies 71 loci and highlights a potential causal role in dementia. eLife. 2022;11:e70382.
Demontis D, Walters GB, Athanasiadis G, Walters R, Therrien K, Nielsen TT, et al. Genome-wide analyses of ADHD identify 27 risk loci, refine the genetic architecture and implicate several cognitive domains. Nat Genet. 2023;55:198–208.
Grove J, Ripke S, Als TD, Mattheisen M, Walters RK, Won H, et al. Identification of common genetic risk variants for autism spectrum disorder. Nat Genet. 2019;51:431–44.
O’Connell KS, Koromina M, van der Veen T, Boltz T, David FS, Yang JMK, et al. Genomics yields biological and phenotypic insights into bipolar disorder. Nature. 2025;639:968–75.
Major Depressive Disorder Working Group of the Psychiatric Genomics Consortium. Trans-ancestry genome-wide study of depression identifies 697 associations implicating cell types and pharmacotherapies. Cell. 2025;188:640–52.e649.
Trubetskoy V, Pardiñas AF, Qi T, Panagiotaropoulou G, Awasthi S, Bigdeli TB, et al. Mapping genomic loci implicates genes and synaptic biology in schizophrenia. Nature. 2022;604:502–8.
Lu Y, Han L, Wang X, Liu X, Jia X, Lan K, et al. Association between blood mitochondrial DNA copy number and mental disorders: A bidirectional two-sample mendelian randomization study. J Affect Disord. 2024;366:370–8.
Hu C, Li J, Heng P, Luo J. Mitochondrial related Mendelian randomization identifies causal associations between metabolic disorders and childhood neurodevelopmental disorders. Medicine (Baltimore). 2024;103:e40481.
Qiu X, Song H, Wu C, Chen C, Zhi H, Zhang C, et al. The role of mitochondrial DNA copy number in neurodevelopmental disorders: A bidirectional two-sample Mendelian randomization study. Psychol Res Behav Manag. 2025;18:2323–32.
Gupta R, Kanai M, Durham TJ, Tsuo K, McCoy JG, Kotrys AV, et al. Nuclear genetic control of mtDNA copy number and heteroplasmy in humans. Nature. 2023;620:839–48.
Chung D, Yang C, Li C, Gelernter J, Zhao H. GPA: a statistical approach to prioritizing GWAS results by integrating pleiotropy and annotation. PLoS Genet. 2014;10:e1004787.
Gong W, Guo P, Li Y, Liu L, Yan R, Liu S, et al. Role of the gut-brain axis in the shared genetic etiology between gastrointestinal tract diseases and psychiatric disorders: a genome-wide pleiotropic analysis. JAMA Psychiatry. 2023;80:360–70.
Purcell S, Neale B, Todd-Brown K, Thomas L, Ferreira MA, Bender D, et al. PLINK: a tool set for whole-genome association and population-based linkage analyses. Am J Hum Genet. 2007;81:559–75.
Auton A, Brooks LD, Durbin RM, Garrison EP, Kang HM, Korbel JO, et al. A global reference for human genetic variation. Nature. 2015;526:68–74.
Pickrell JK, Berisa T, Liu JZ, Ségurel L, Tung JY, Hinds DA. Detection and interpretation of shared genetic influences on 42 human traits. Nat Genet. 2016;48:709–17.
Berisa T, Pickrell JK. Approximately independent linkage disequilibrium blocks in human populations. Bioinformatics. 2016;32:283–5.
Chung J, Marini S, Pera J, Norrving B, Jimenez-Conde J, Roquer J, et al. Genome-wide association study of cerebral small vessel disease reveals established and novel loci. Brain. 2019;142:3176–89.
Georgakis MK, Parodi L, Frerich S, Mayerhofer E, Tsivgoulis G, Pirruccello JP, et al. Genetic architecture of stroke of undetermined source: overlap with known stroke etiologies and associations with modifiable risk factors. Ann Neurol. 2022;91:640–51.
Andreassen OA, Thompson WK, Schork AJ, Ripke S, Mattingsdal M, Kelsoe JR, et al. Improved detection of common variants associated with schizophrenia and bipolar disorder using pleiotropy-informed conditional false discovery rate. PLoS Genet. 2013;9:e1003455.
Zhao Q, Xu J, Shi Z, Zhang Y, Du X, Zhai Y, et al. Genome-wide Pleiotropy Analysis Reveals Shared Genetic Associations between Type 2 Diabetes Mellitus and Subcortical Brain Volumes. Research (Wash D C). 2025;8:0688.
Zhang Y, Liu M, Wang S, Zhang W, Dong H, Qian Q, et al. Hemispheric asymmetry in the genetic overlap between schizophrenia and white matter microstructure. Cyborg Bionic Syst. 2026;7:0451.
Andreassen OA, Djurovic S, Thompson WK, Schork AJ, Kendler KS, O’Donovan MC, et al. Improved detection of common variants associated with schizophrenia by leveraging pleiotropy with cardiovascular-disease risk factors. Am J Hum Genet. 2013;92:197–209.
Cheng W, Frei O, van der Meer D, Wang Y, O’Connell KS, Chu Y, et al. Genetic association between schizophrenia and cortical brain surface area and thickness. JAMA Psychiatry. 2021;78:1020–30.
Zhao Q, Wang S, Xiong D, Liu M, Zhang Y, Zhao G, et al. Genome-wide analysis identifies novel shared loci between depression and white matter microstructure. Mol Psychiatry. 2025;30:3455–65.
Liu M, Wang L, Zhang Y, Dong H, Wang C, Chen Y, et al. Investigating the shared genetic architecture between depression and subcortical volumes. Nat Commun. 2024;15:7647.
Watanabe K, Taskesen E, van Bochoven A, Posthuma D. Functional mapping and annotation of genetic associations with FUMA. Nat Commun. 2017;8:1826.
Kircher M, Witten DM, Jain P, O’Roak BJ, Cooper GM, Shendure J. A general framework for estimating the relative pathogenicity of human genetic variants. Nat Genet. 2014;46:310–5.
Boyle AP, Hong EL, Hariharan M, Cheng Y, Schaub MA, Kasowski M, et al. Annotation of functional variation in personal genomes using RegulomeDB. Genome Res. 2012;22:1790–7.
Kundaje A, Meuleman W, Ernst J, Bilenky M, Yen A, Heravi-Moussavi A, et al. Integrative analysis of 111 reference human epigenomes. Nature. 2015;518:317–30.
Ernst J, Kellis M. ChromHMM: automating chromatin-state discovery and characterization. Nat Methods. 2012;9:215–6.
Barbeira, Dickinson AN, Bonazzola SP, Zheng R, Wheeler HE J, Torres JM, et al. Exploring the phenotypic consequences of tissue specific gene expression variation inferred from GWAS summary statistics. Nat Commun. 2018;9:1825.
Barbeira AN, Bonazzola R, Gamazon ER, Liang Y, Park Y, Kim-Hellmuth S, et al. Exploiting the GTEx resources to decipher the mechanisms at GWAS loci. Genome Biol. 2021;22:49.
GTEx Consortium. The Genotype-Tissue Expression (GTEx) pilot analysis: multitissue gene regulation in humans. Science. 2015;348:648–60.
Barbeira AN, Pividori M, Zheng J, Wheeler HE, Nicolae DL, Im HK. Integrating predicted transcriptome from multiple tissues improves association detection. PLoS Genet. 2019;15:e1007889.
Xu J, Du X, Zhai Y, Zhao Q, Zhang Y, Wang H, et al. Shared neuroimaging and molecular profiles in type 2 diabetes mellitus and major depressive disorder: an integrative analysis of genetic, transcriptomic, and neuroimaging data. Transl Psychiatry. 2025;15:352.
Bu D, Luo H, Huo P, Wang Z, Zhang S, He Z, et al. KOBAS-i: intelligent prioritization and exploratory visualization of biological functions for gene enrichment analysis. Nucleic Acids Res. 2021;49:W317–w325.
Hemani G, Zheng J, Elsworth B, Wade KH, Haberland V, Baird D, et al. The MR-Base platform supports systematic causal inference across the human phenome. eLife. 2018;7:e34408.
Hemani G, Tilling K, Davey Smith G. Orienting the causal relationship between imprecisely measured traits using GWAS summary data. PLoS Genet. 2017;13:e1007081.
Bowden J, Spiller W, Del Greco MF, Sheehan N, Thompson J, Minelli C, et al. Improving the visualization, interpretation and analysis of two-sample summary data mendelian randomization via the radial plot and radial regression. Int J Epidemiol. 2018;47:1264–78.
Burgess S, Thompson SG. Avoiding bias from weak instruments in mendelian randomization studies. Int J Epidemiol. 2011;40:755–64.
Burgess S, Butterworth A, Thompson SG. Mendelian randomization analysis with multiple genetic variants using summarized data. Genet Epidemiol. 2013;37:658–65.
Wang W, Jia W, Wang S, Wang Y, Zhang Z, Lei M, et al. Unraveling the causal relationships between depression and brain structural imaging phenotypes: a bidirectional mendelian randomization study. Brain Res. 2024;1840:149049.
Bowden J, Davey Smith G, Burgess S. Mendelian randomization with invalid instruments: effect estimation and bias detection through Egger regression. Int J Epidemiol. 2015;44:512–25.
Bowden J, Davey Smith G, Haycock PC, Burgess S. Consistent estimation in mendelian randomization with some invalid instruments using a weighted median estimator. Genet Epidemiol. 2016;40:304–14.
Zhao Q, Wang J, Hemani G, Bowden J, Small DS. Statistical inference in two-sample summary-data mendelian randomization using robust adjusted profile score. Ann. Stat. 2020;48:1742–69. 1728
Verbanck M, Chen CY, Neale B, Do R. Detection of widespread horizontal pleiotropy in causal relationships inferred from Mendelian randomization between complex traits and diseases. Nat Genet. 2018;50:693–8.
Greco MF, Minelli C, Sheehan NA, Thompson JR. Detecting pleiotropy in mendelian randomisation studies with summary data and a continuous outcome. Stat Med. 2015;34:2926–40.
Sun Z, Liu M, Zhao G, Zhang Z, Xu J, Song L, et al. Causal relationships between cortical brain structural alterations and migraine subtypes: a bidirectional Mendelian randomization study of 2,347 neuroimaging phenotypes. J Headache Pain. 2024;25:186.
Ene HM, Karry R, Farfara D, Ben-Shachar D. Mitochondria play an essential role in the trajectory of adolescent neurodevelopment and behavior in adulthood: evidence from a schizophrenia rat model. Mol Psychiatry. 2023;28:1170–81.
Robicsek O, Ene HM, Karry R, Ytzhaki O, Asor E, McPhie D, et al. Isolated mitochondria transfer improves neuronal differentiation of schizophrenia-derived induced pluripotent stem cells and rescues deficits in a rat model of the disorder. Schizophr Bull. 2018;44:432–42.
Meloni A, Paribello P, Pinna M, Contu M, Ardau R, Chillotti C, et al. Mitochondrial DNA copy number is significantly increased in bipolar disorder patients and is correlated with long-term lithium treatment. Eur Neuropsychopharmacol. 2025;91:37–44.
Das SC, Hjelm BE, Rollins BL, Sequeira A, Morgan L, Omidsalar AA, et al. Mitochondria DNA copy number, mitochondria DNA total somatic deletions, Complex I activity, synapse number, and synaptic mitochondria number are altered in schizophrenia and bipolar disorder. Transl Psychiatry. 2022;12:353.
Whitehurst T, Howes O. The role of mitochondria in the pathophysiology of schizophrenia: A critical review of the evidence focusing on mitochondrial complex one. Neurosci Biobehav Rev. 2022;132:449–64.
Kim SY, Cohen BM, Chen X, Lukas SE, Shinn AK, Yuksel AC, et al. Redox dysregulation in schizophrenia revealed by in vivo NAD+/NADH measurement. Schizophr Bull. 2017;43:197–204.
Rossignol DA, Frye RE. Mitochondrial dysfunction in autism spectrum disorders: a systematic review and meta-analysis. Mol Psychiatry. 2012;17:290–314.
Fernström J, Mellon SH, McGill MA, Picard M, Reus VI, Hough CM, et al. Blood-based mitochondrial respiratory chain function in major depression. Transl Psychiatry. 2021;11:593.
Biederer T, Sara Y, Mozhayeva M, Atasoy D, Liu X, Kavalali ET, et al. SynCAM, a synaptic adhesion molecule that drives synapse assembly. Science. 2002;297:1525–31.
Duan K, Chen J, Calhoun VD, Jiang W, Rootes-Murdy K, Schoenmacker G, et al. Genomic patterns linked to gray matter alterations underlying working memory deficits in adults and adolescents with attention-deficit/hyperactivity disorder. Transl Psychiatry. 2023;13:50.
Pisanu C, Congiu D, Severino G, Ardau R, Chillotti C, Del Zompo M, et al. Investigation of genetic loci shared between bipolar disorder and risk-taking propensity: potential implications for pharmacological interventions. Neuropsychopharmacology. 2021;46:1680–92.
Yan X, Wang Z, Schmidt V, Gauert A, Willnow TE, Heinig M, et al. Cadm2 regulates body weight and energy homeostasis in mice. Mol Metab. 2018;8:180–8.
Niculescu AB, Le-Niculescu H, Levey DF, Phalen PL, Dainton HL, Roseberry K, et al. Precision medicine for suicidality: from universality to subtypes and personalization. Mol Psychiatry. 2017;22:1250–73.
Ziak J, Weissova R, Jeřábková K, Janikova M, Maimon R, Petrasek T, et al. CRMP2 mediates Sema3F-dependent axon pruning and dendritic spine remodeling. EMBO Rep. 2020;21:e48512.
Chen Y, Li W, Lv L, Yue W. Shared genetic determinants of schizophrenia and autism spectrum disorder implicate opposite risk patterns: a genome-wide analysis of common variants. Schizophr Bull. 2024;50:1382–95.
Day FR, Helgason H, Chasman DI, Rose LM, Loh PR, Scott RA, et al. Physical and neurobehavioral determinants of reproductive onset and success. Nat Genet. 2016;48:617–23.
Chang H, Cai X, Yang ZH, Xiao X, Li M. Regulation of TRANK1 by GSK-3 in the brain: unexpected interactions. Mol Psychiatry. 2021;26:6109–11.
Wu Y, Zhang CY, Wang L, Li Y, Xiao X. Genetic insights of schizophrenia via single cell RNA-sequencing analyses. Schizophr Bull. 2023;49:914–22.
Wang N, Langfelder P, Stricos M, Ramanathan L, Richman JB, Vaca R, et al. Mapping brain gene coexpression in daytime transcriptomes unveils diurnal molecular networks and deciphers perturbation gene signatures. Neuron. 2022;110:3318.e3319
Rashid S, Freitas MO, Cucchi D, Bridge G, Yao Z, Gay L, et al. MLH1 deficiency leads to deregulated mitochondrial metabolism. Cell Death Dis. 2019;10:795.
Tsankova N, Renthal W, Kumar A, Nestler EJ. Epigenetic regulation in psychiatric disorders. Nat Rev Neurosci. 2007;8:355–67.
Matilainen O, Quirós PM, Auwerx J. Mitochondria and epigenetics - crosstalk in homeostasis and stress. Trends Cell Biol. 2017;27:453–63.
Yousefian-Jazi A, Kim S, Chu J, Choi SH, Nguyen PTT, Park U, et al. Loss of MEF2C function by enhancer mutation leads to neuronal mitochondria dysfunction and motor deficits in mice. Mol Neurodegener. 2025;20:16.
el Azzouzi H, van Oort RJ, van der Nagel R, Sluiter W, Bergmann MW, De Windt LJ. MEF2 transcriptional activity maintains mitochondrial adaptation in cardiac pressure overload. Eur J Heart Fail. 2010;12:4–12.
Klein M, Singgih EL, van Rens A, Demontis D, Børglum AD, Mota NR, et al. Contribution of intellectual disability-related genes to ADHD risk and to locomotor activity in drosophila. Am J Psychiatry. 2020;177:526–36.
Adachi M, Lin PY, Pranav H, Monteggia LM. Postnatal loss of Mef2c results in dissociation of effects on synapse number and learning and memory. Biol Psychiatry. 2016;80:140–8.
Gandal MJ, Zhang P, Hadjimichael E, Walker RL, Chen C, Liu S, et al. Transcriptome-wide isoform-level dysregulation in ASD, schizophrenia, and bipolar disorder. Science. 2018;362:eaat8127.
Jiang X, Detera-Wadleigh SD, Akula N, Mallon BS, Hou L, Xiao T, et al. Sodium valproate rescues expression of TRANK1 in iPSC-derived neural cells that carry a genetic variant associated with serious mental illness. Mol Psychiatry. 2019;24:613–24.
Schiavone S, Mhillaj E, Neri M, Morgese MG, Tucci P, Bove M, et al. Early loss of blood-brain barrier integrity precedes NOX2 elevation in the prefrontal cortex of an animal model of psychosis. Mol Neurobiol. 2017;54:2031–44.
Ding C, Zhang C, Kopp R, Kuney L, Meng Q, Wang L, et al. Transcription factor POU3F2 regulates TRIM8 expression contributing to cellular functions implicated in schizophrenia. Mol Psychiatry. 2021;26:3444–60.
Liu J, Li X, Luo XJ. Proteome-wide association study provides insights into the genetic component of protein abundance in psychiatric disorders. Biol Psychiatry. 2021;90:781–9.
Hemel I, Steen C, Denil S, Ertaylan G, Kutmon M, Adriaens M, et al. The unusual suspect: A novel role for intermediate filament proteins in mitochondrial morphology. Mitochondrion. 2025;81:102008.
Yue S, Wang L, DeMartino GN, Zhao F, Liu Y, Sieber MH. Highly conserved shifts in ubiquitin-proteasome system (UPS) activity drive mitochondrial remodeling during quiescence. Nat Commun. 2022;13:4462.
Yan J, Zhang X, Wang H, Jia X, Wang R, Wu S, et al. Macrophage NRF1 promotes mitochondrial protein turnover via the ubiquitin proteasome system to limit mitochondrial stress and inflammation. Cell Rep. 2024;43:114780.
Hegde AN, Upadhya SC. The ubiquitin-proteasome pathway in health and disease of the nervous system. Trends Neurosci. 2007;30:587–95.
Segref A, Kevei É, Pokrzywa W, Schmeisser K, Mansfeld J, Livnat-Levanon N, et al. Pathogenesis of human mitochondrial diseases is modulated by reduced activity of the ubiquitin/proteasome system. Cell Metab. 2014;19:642–52.
Kodroń A, Mussulini BH, Pilecka I, Chacińska A. The ubiquitin-proteasome system and its crosstalk with mitochondria as therapeutic targets in medicine. Pharmacol Res. 2021;163:105248.
Luza S, Opazo CM, Bousman CA, Pantelis C, Bush AI, Everall IP. The ubiquitin proteasome system and schizophrenia. Lancet Psychiatry. 2020;7:528–37.
Robicsek O, Karry R, Petit I, Salman-Kesner N, Müller FJ, Klein E, et al. Abnormal neuronal differentiation and mitochondrial dysfunction in hair follicle-derived induced pluripotent stem cells of schizophrenia patients. Mol Psychiatry. 2013;18:1067–76.
Agostini M, Romeo F, Inoue S, Niklison-Chirou MV, Elia AJ, Dinsdale D, et al. Metabolic reprogramming during neuronal differentiation. Cell Death Differ. 2016;23:1502–14.
Rangaraju V, Calloway N, Ryan TA. Activity-driven local ATP synthesis is required for synaptic function. Cell. 2014;156:825–35.
Dean C, Dresbach T. Neuroligins and neurexins: linking cell adhesion, synapse formation and cognitive function. Trends Neurosci. 2006;29:21–29.
O’Dushlaine C, Kenny E, Heron E, Donohoe G, Gill M, Morris D, et al. Molecular pathways involved in neuronal cell adhesion and membrane scaffolding contribute to schizophrenia and bipolar disorder susceptibility. Mol Psychiatry. 2011;16:286–92.
Qasim SE, Mohan UR, Stein JM, Jacobs J. Neuronal activity in the human amygdala and hippocampus enhances emotional memory encoding. Nat Hum Behav. 2023;7:754–64.
Banker SM, Gu X, Schiller D, Foss-Feig JH. Hippocampal contributions to social and cognitive deficits in autism spectrum disorder. Trends Neurosci. 2021;44:793–807.
Zampese E, Wokosin DL, Gonzalez-Rodriguez P, Guzman JN, Tkatch T, Kondapalli J, et al. Ca(2+) channels couple spiking to mitochondrial metabolism in substantia nigra dopaminergic neurons. Sci Adv. 2022;8:eabp8701.
Brotman MA, Rich BA, Guyer AE, Lunsford JR, Horsey SE, Reising MM, et al. Amygdala activation during emotion processing of neutral faces in children with severe mood dysregulation versus ADHD or bipolar disorder. Am J Psychiatry. 2010;167:61–9.
Zandi PP, Jaffe AE, Goes FS, Burke EE, Collado-Torres L, Huuki-Myers L, et al. Amygdala and anterior cingulate transcriptomes from individuals with bipolar disorder reveal downregulated neuroimmune and synaptic pathways. Nat Neurosci. 2022;25:381–9.
Talati A, van Dijk MT, Pan L, Hao X, Wang Z, Gameroff M, et al. Putamen Structure and Function in Familial Risk for Depression: A Multimodal Imaging Study. Biol Psychiatry. 2022;92:932–41.
Roeske MJ, Konradi C, Heckers S, Lewis AS. Hippocampal volume and hippocampal neuron density, number and size in schizophrenia: a systematic review and meta-analysis of postmortem studies. Mol Psychiatry. 2021;26:3524–35.
Zhang Z, Zhao Q, Xu J, Yang K, Wu Y, Lei M, et al. Linking environmental exposures to depression: insights from Epidemiology, Biology, and methodology. Brain Conflux. 2025;1:e244.
Liu F, Xu J, Guo L, Qin W, Liang M, Schumann G, et al. Environmental neuroscience linking exposome to brain structure and function underlying cognition and behavior. Mol Psychiatry. 2023;28:17–27.
Acknowledgements
This work was funded by the Natural Science Foundation of China (82572306, 82072001, 82572200, 82460341), the Tianjin Municipal Major Special Project on Public Health Science and Technology (24ZXGQSY00060), the Beijing-Tianjin-Hebei Basic Research Collaboration Project (J230040), the Tianjin Natural Science Foundation (23JCZXJC00120), the Tianjin Key Medical Discipline Construction Project (TJYXZDXK-3-008C), the Science Foundation for Distinguished Young Scholars of Jiangxi Province (20242BAB23086), the GanPo Talent plan of Jiangxi Province (gpyc20240213).
Author information
Authors and Affiliations
Contributions
H Xue, M Lei and F Liu designed the study and wrote the manuscript; H Xue, Q Zhao, X Dai and S Li supervised research; M Lei performed the primary analyses; M Lei, Z Zhang, Z Sun and Y Zhang contributed to the interpretation of results; M Lei, Y Zhai, J Xu, Y Wang, Q An, W Cai and L Jia prepared the figures and tables; M Lei and F Liu participated in the manuscript revision. All authors read and approved the final manuscript.
Corresponding authors
Ethics declarations
Competing interests
The authors declare no competing interests.
Ethics statement
All analyses in this study were based on publicly available GWAS datasets. Ethical approval for all GWAS datasets was obtained from the local ethics committees of the original studies, and informed consent was obtained from all participants. All methods were performed in accordance with the relevant guidelines and regulations.
Additional information
Publisher’s note Springer Nature remains neutral with regard to jurisdictional claims in published maps and institutional affiliations.
Supplementary information
Rights and permissions
Springer Nature or its licensor (e.g. a society or other partner) holds exclusive rights to this article under a publishing agreement with the author(s) or other rightsholder(s); author self-archiving of the accepted manuscript version of this article is solely governed by the terms of such publishing agreement and applicable law.
About this article
Cite this article
Xue, H., Lei, M., Zhao, Q. et al. Powering the mind: deciphering the shared genetic architecture between mitochondrial DNA copy number and major psychiatric disorders. Mol Psychiatry (2026). https://doi.org/10.1038/s41380-026-03463-0
Received:
Revised:
Accepted:
Published:
Version of record:
DOI: https://doi.org/10.1038/s41380-026-03463-0