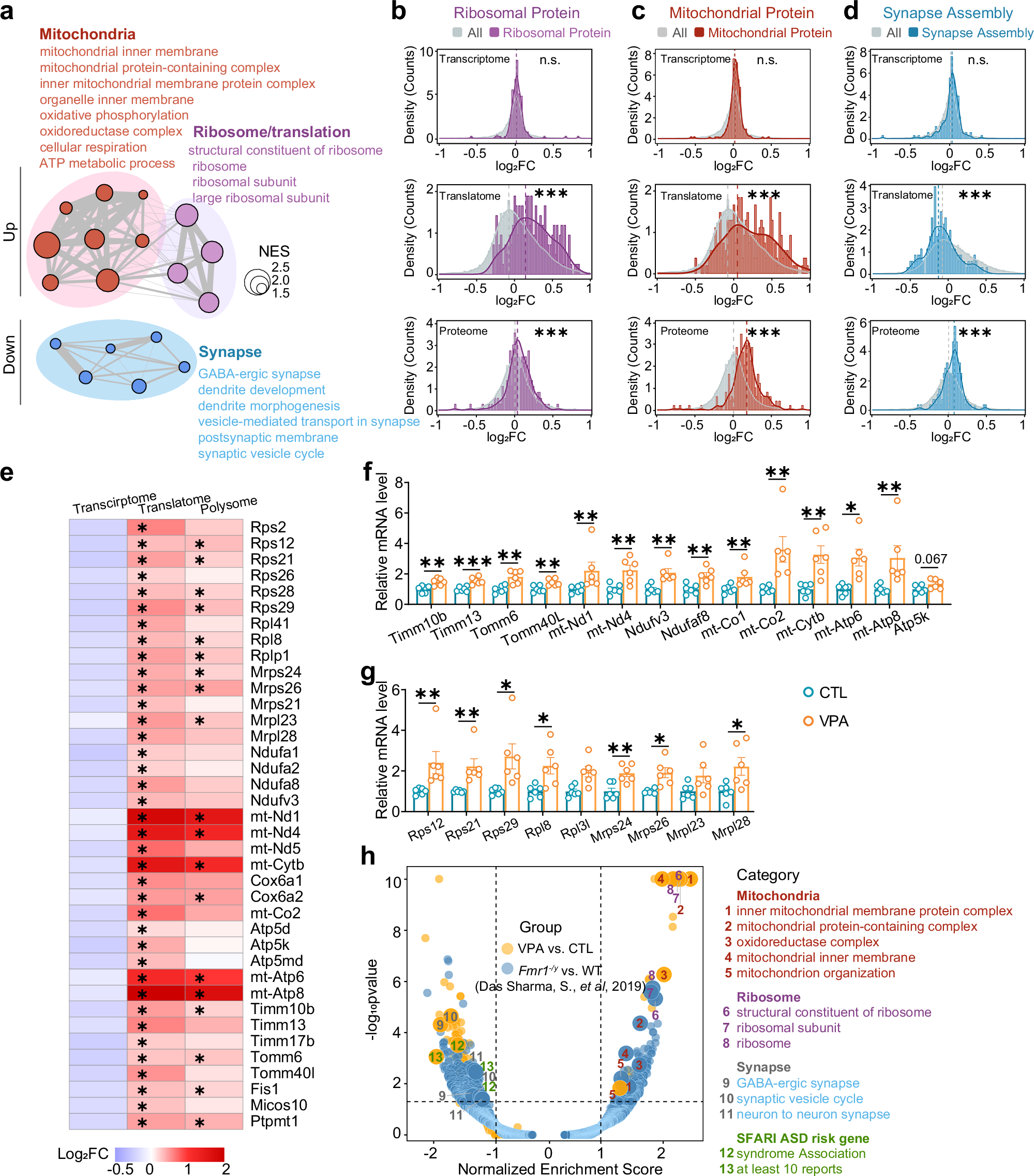
Fig. 2: Upregulation of mitochondria- and ribosome-related genes at translational levels in the cerebral cortex of VPA mice.

a Network diagram of Gene Set Enrichment Analysis (GSEA) showing upregulation of ribosome/translation and mitochondrial-related GO terms, and downregulation of synapse-related GO terms in VPA mice (adjusted p-value < 0.05). b GSEA comparisons of ribosome gene set (GO:0005840) over the total gene set in VPA vs. CTL datasets. Two-sample z test, in transcriptome, z = 4.0405, not significant (n.s.); in translatome, z = 12.903, ***p < 0.001; in synaptic proteome, z = 3.7872, ***p < 0.001. (c) GSEA comparisons of mitochondrial protein-containing complex gene set (GO: 0098798) over the total gene set in VPA vs. CTL datasets. Two-sample z test, in transcriptome, z = 5.9757, not significant (n.s.); in translatome, z = 8.335, ***p < 0.001; in synaptic proteome, z = 12.767, ***p < 0.001. d GSEA comparisons of the synapse assembly gene set (GO: 0007416) over the total gene set in VPA vs. CTL datasets. Two-sample z test, in transcriptome, z = 0.99978, not significant (n.s.); in translatome, z = −7.2436, *** p < 0.001; in synaptic proteome, z = 3.7049, *** p < 0.001. e Heatmap showing the Log2FC of mRNA expression levels of mitochondria- and ribosome-related genes in the transcriptome, translatome, and the polysome fractions in the cerebral cortex of VPA vs. CTL mice. DEGs are indicated by asterisks. f, g qPCR verifications of different genes related to mitochondria (f) and ribosome (g) in the polysome fraction of VPA group. Data are shown as relative mRNA levels of each gene to those of CTL group. CTL, n = 6 mice; VPA, n = 6 mice. Unpaired t test, *p < 0.05, **p < 0.01, ***p < 0.001. Data are expressed as mean ± SEM. h Volcano plot showing GSEA of translatome datasets of VPA mice in the current study and Fmr1−/y mice from Das Sharma, S., et al. [51]. Ribosome/translation- and mitochondria-related GO terms are the most enriched in the upregulated gene sets, and high confident SFARI genes are downregulated. A cutoff value with p < 0.05 and |NES| ≥ 1 was used.