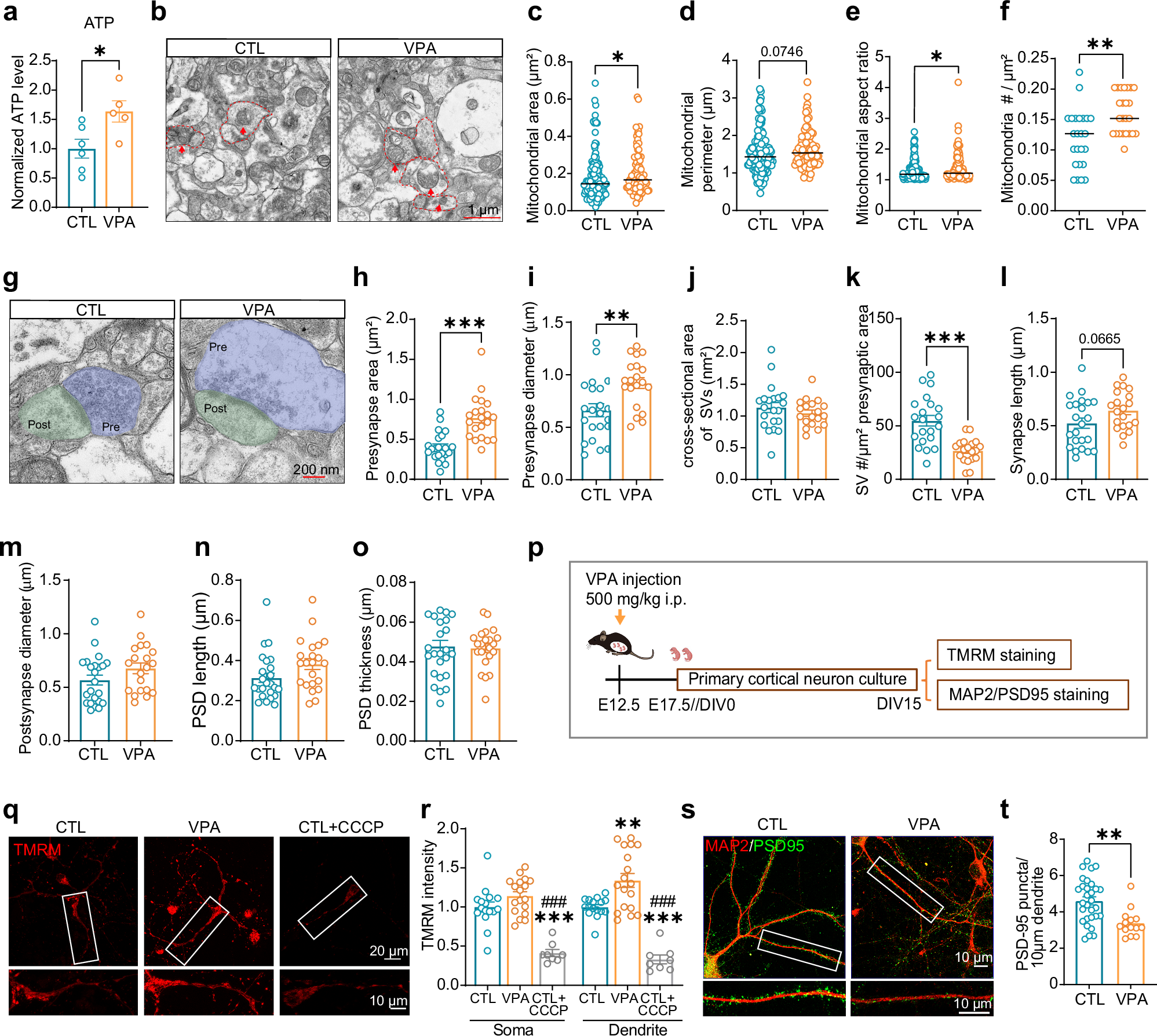
Fig. 3: VPA mice exhibit altered mitochondrial and synaptic morphology in the cerebral cortex.

a Normalized ATP levels in the cerebral cortex of CTL and VPA mice at P35. CTL, n = 6 mice; VPA, n = 5 mice. Unpaired t test, *p < 0.05. b Representative transmission electron microscope (TEM) micrograph of the medial prefrontal cortex (mPFC) of CTL and VPA mice at P35. Synapse areas are framed by red dotted lines. Mitochondria are marked by red arrows. Scale bar,1 μm. c–f Quantification analysis of mitochondrial area (c), mitochondrial perimeter (d), mitochondrial aspect ratio (e), and mitochondrial density (f) in synapse regions in the mPFC of 5-week-old CTL and VPA mice. n = 3 mice in each group, and at least 10 images were taken for analysis per mouse. Unpaired t test, *p < 0.05, **p < 0.01. g Representative TEM micrographs of the synapse regions in the mPFC. Presynapse areas are highlighted in purple and postsynapse areas green. Scale bar, 200 nm. (h–o) Quantification analysis of presynapse area (h), presynapse diameter (i), cross-sectional area of synaptic vesicles (SVs; j), number (No.) of SVs/unit area (k), synapse length (l), postsynapse diameter (m), postsynaptic density (PSD) length (n), and PSD thickness (o) in the mPFC of 5-week-old CTL and VPA mice. n = 3 mice in each group, and at least 10 images were taken for analysis per mouse. Unpaired t test, **p < 0.01, ***p < 0.001. p Schematic illustration of experiments in primary cortical neuron culture. q Representative image of TMRM (tetramethylrhodamine) staining at 14 DIV of cultured primary cortical neurons. CCCP (carbonyl cyanide m-chlorophenyl hydrazone), an agent causing loss of mitochondrial membrane potential, acts as the negative control. Scale bars: upper panels, 20 μm; lower panels (magnified from the rectangle areas in the upper panels), 10 μm. r Quantification analysis of TMRM signal intensities from three independent experiments. Kruskal-Wallis test for soma area, ***p < 0.001, CTL vs. CTL + CCCP group; ### p < 0.001, VPA vs. CTL + CCCP group. Brown-Forsythe and Welch ANOVA for dendrite area, **p < 0.01, ***p < 0.001, VPA group or CTL + CCCP vs. CTL; ### p < 0.001, CTL + CCCP vs. VPA. s Representative images of MAP2 (microtubule associated protein 2; a dendrite marker) and PSD95 (postsynaptic density protein 95, a postsynaptic marker) staining at 14 DIV of cultured primary cortical neurons. Scale bars, 10 μm. t Quantification analysis of PSD95 puncta density from three independent experiments. Unpaired t test, **p < 0.01. Data are expressed as mean ± SEM.