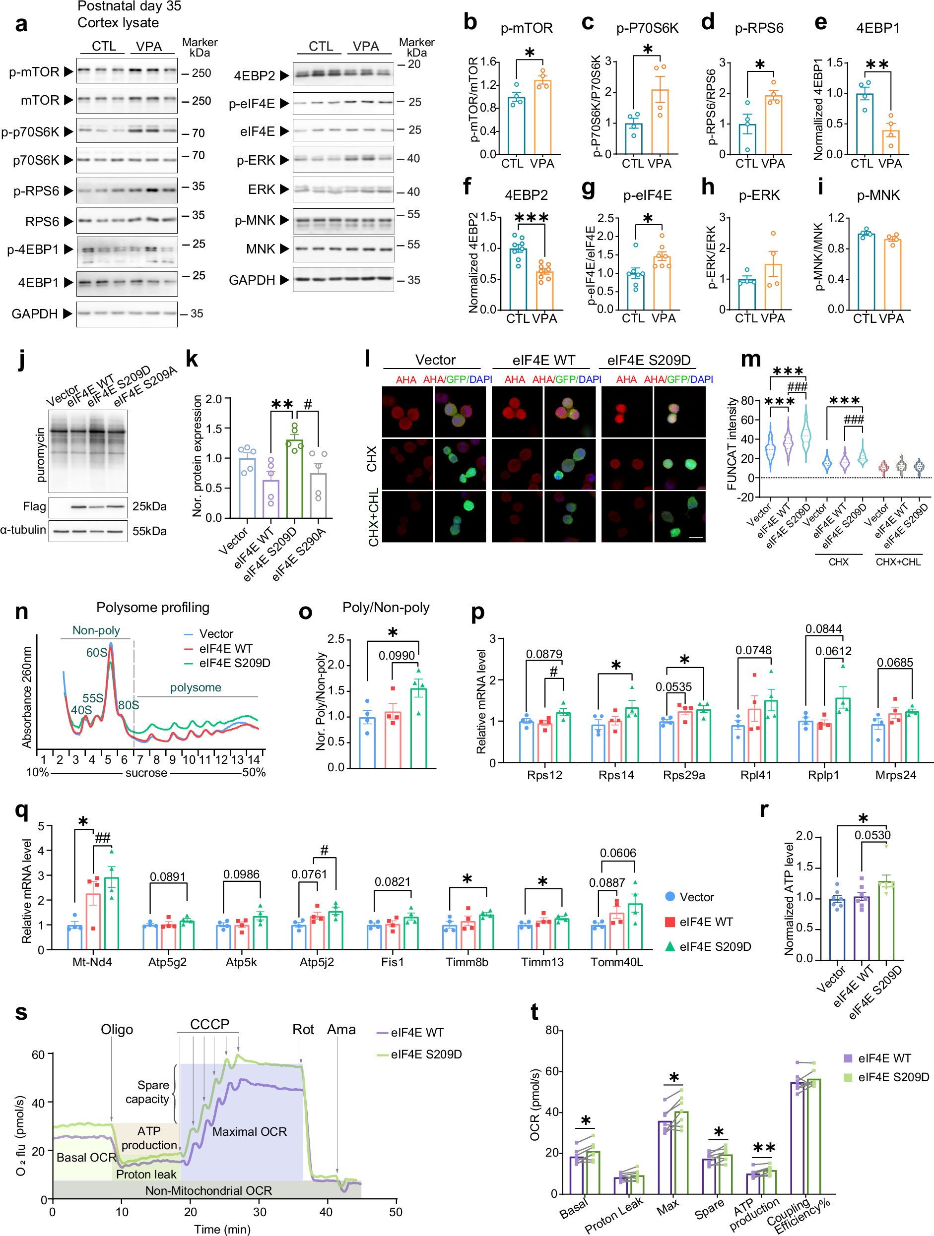
Fig. 4: eIF4E activation leads to increased ribosomal/mitochondrial protein synthesis and enhanced mitochondrial respiration.

a Representative immunoblots of proteins of mTOR-p70S6K-RPS6, mTOR-4EBP1/2-eIF4E, and ERK-MNK-eIF4E pathways in the cerebral cortex of CTL and VPA mice at P35. GAPDH was used as a loading control. b–i Quantification of protein expressions and phosphorylation levels of different molecules of MNK-eIF4E and mTOR-p70S6K-RPS6 pathways. Unpaired t test, *p < 0.05, **p < 0.01. j, k Representative immunoblots (j) and quantification analysis (k) of puromycin-labeled de novo global protein synthesis in Neuro-2a cells transfected with Vector, eIF4E-WT, eIF4E-S209A, and eIF4E-S209D from four independent experiments. α-tubulin was used as a loading control. One-way ANOVA, *p < 0.05, eIF4E-S209D vs. Vector; ##p < 0.01, eIF4E-S209D vs. eIF4E-WT; & &p < 0.01, eIF4E-S209D vs. eIF4E-S209A. l, m Representative images (l) and signal intensity quantification analysis (m) of L-azidohomoalanine (AHA) labeling of newly synthesized proteins treated with cycloheximide (CHX) and with or without chloramphenicol (CHL) in Neuro-2a cells, transfected with Vector, eIF4E-WT, and eIF4E-S209D from four independent experiments. At least 30 cells/group were analyzed in each experiment. One-way ANOVA, ***p < 0.001, eIF4E-WT or eIF4E-S209D vs. Vector; ### p < 0.001, eIF4E-S209D vs. eIF4E-WT. Scale bar, 20 μm. (n, o) Representative polysome profiling (n) and quantification of polysome/ (60S + 80S) ratio (o) from Neuro-2a cells transfected with Vector, eIF4E-WT, and eIF4E-S209D from four independent experiments. p, q qPCR verification of different genes related to ribosome and mitochondrial in the polysome fraction from Neuro-2a cells transfected with Vector, eIF4E-WT, and eIF4E-S209D from four independent experiments. Data are shown as relative mRNA levels of each gene to those of Vector group. Unpaired t test, *p < 0.05, eIF4E-WT or eIF4E-S209D vs. Vector; # p < 0.05, ## p < 0.01, eIF4E-S209D vs. eIF4E-WT. r The normalized ATP levels in Neuro-2a cells transfected with Vector, eIF4E-WT, and eIF4E-S209D from three independent experiments. One-way ANOVA, *p < 0.05. s, t Representative traces (s) and quantification of oxygen consumption rate (OCR; t) from HEK293T cells transfected with eIF4E-WT and eIF4E-S209D from four independent experiments. Unpaired t test, *p < 0.05, **p < 0.01. Data are expressed as mean ± SEM.