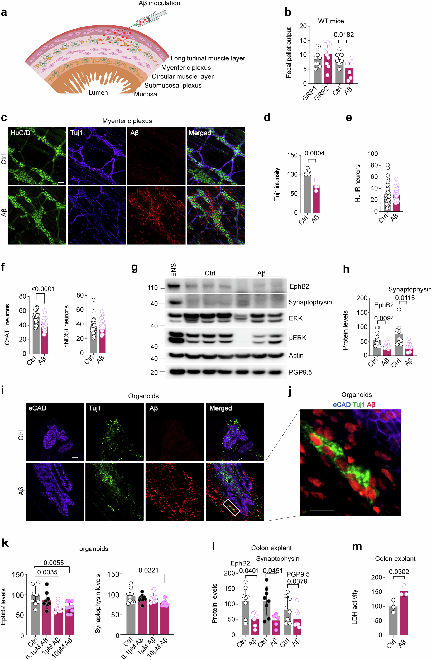
Fig. 3: Aβ affects ENS connectivity and GI function in mouse and human models.

a Schematic depicting intramuscular injection of Aβ or saline in the colon longitudinal muscle layer and myenteric plexus of 3mo WT mice and subsequent analysis 1 month later. b FPO measures during 2 h in mice from a. GRP1, cohort before saline injection; GRP2, cohort before Aβ injection. Mann-Whitney (n = 8–10 animals per condition). c IF staining of HuC/D (green), Tuj1 (purple) and Aβ (red) in colon myenteric plexus of mice from a. Scale bar, 50 μm. (d,e) Quantification of HuC/D (d) and Tuj1 (e) IF signals from c. Mann-Whitney (n = 5–6 animals per condition). f Quantification of ChAT and nNOS IF signals measured in colon myenteric plexus of mice from a. Mann-Whitney (n = 5–6 animals per condition). g Immunoblots of indicated proteins in whole colon lysates of mice in a. h Quantification of EphB2 and synaptophysin proteins from g. Mann-Whitney (n = 8–15 mice per condition). i IF staining of eCAD (purple), Tuj1 (green) and Aβ (red) in Ctrl and Aβ-treated HIO + ENS. Scale bar, 100 μm. j Higher magnification of image representing the boxed area in i. Scale bar, 10 μm. k Quantification of EphB2 and synaptophysin proteins in HIO + ENS from i. Kruskal-Wallis and Dunn’s multiple comparisons (n = 9 HIO + ENS per condition). l Quantification of EphB2, synaptophysin and PGP9.5 proteins in lysates of Ctrl and Aβ-treated human colon explants cultured for 24 h. Mann–Whitney (n = 5-8 colon explants per condition). m LDH measure in culture media conditioned from Ctrl and Aβ-treated human colon explants cultured for 24 h. Mann-Whitney (n = 3 colon explants per condition).