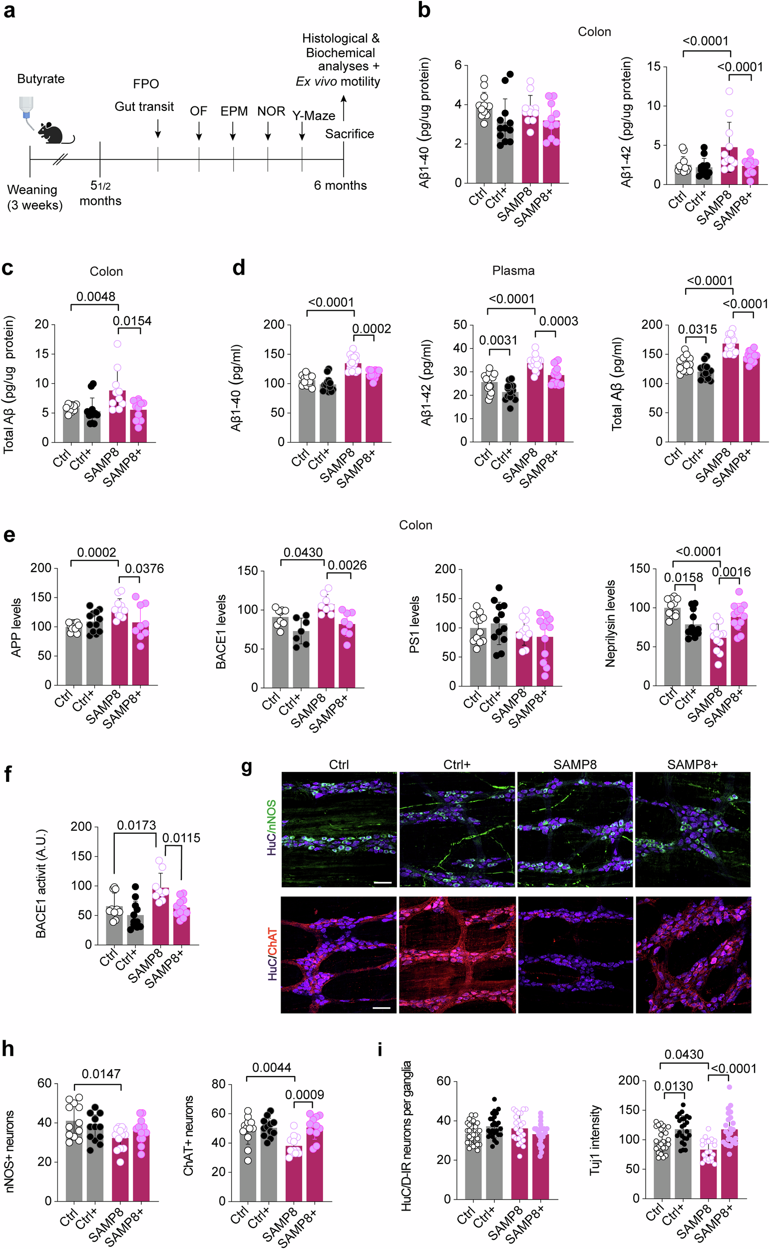
Fig. 5: butyrate reduces Aβ production and improves cholinergic connectivity in SAMP8 mice.

a Experimental design of Ctrl and SAMP8 mice supplemented with butyrate in drinking water (+) or water for 5 months and subsequent analyses. (b–d), ELISA quantification of Aβ levels in whole colon lysates (b,c) and plasma (d) of mice from a. Two-way ANOVA and Tukey’s multiple comparisons (n = 10–15 animals per group). e Quantification of indicated proteins obtained from immunoblots of whole colon lysates of mice from a. Two-way ANOVA and Tukey’s multiple comparisons (n = 7–12 animals per group). f BACE1 activity measured in colon lysates of mice from a. Values are represented as arbitrary units (AU). Two-way ANOVA and Tukey’s multiple comparisons (n = 9–11 animals per group). g IF staining of HuC/D (purple), ChAT (red) and nNOS (green) in colon myenteric plexus of Ctrl and SAMP8 mice in a. Scale bar, 50 μm. h Quantification of nNOS and ChAT IF signals from g. Two-way ANOVA and Tukey’s multiple comparisons (n = 5–8 mice per group). i Quantification of HuC/D and Tuj1 IF signals from a. Two-way ANOVA and Tukey’s multiple comparisons (n = 5–8 mice per group).