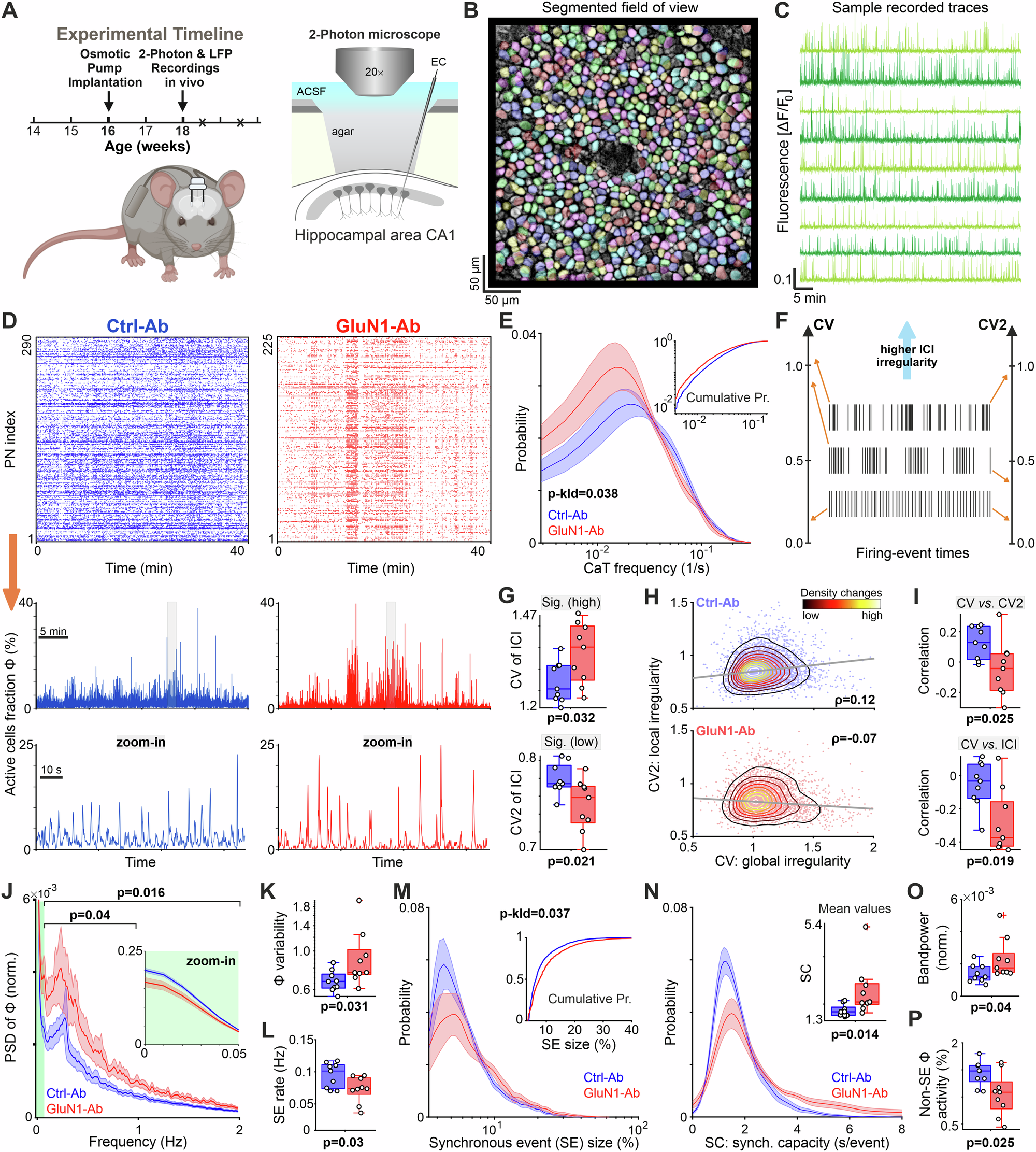
Fig. 1: GluN1-Ab increases intrinsic network synchrony while reducing baseline activity in CA1.

A Schematic of the experimental timeline (left) and recording configurations (right). EC indicates the electrode used for simultaneous extracellular recordings. Created in BioRender; Geis, C. https://BioRender.com/9qs1fwa (2026). B Representative field of view (FOV) of 2-Photon recordings from CA1 area using OGB-1-indicator in vivo, overlaid by the detected regions of interest (ROIs) representing the somata of putative neurons (PNs). C Timeseries of Ca2+ fluctuations extracted from example ROIs, here PNs. D Top: rastergrams of reconstructed onsets of PNs’ Ca2+ transients (CaT, dots) for two example FOVs (1 FOV per mouse). Middle: the corresponding timeseries of active PNs fraction Φ(t). Bottom: the zoom-in of periods marked in the middle row (gray rectangle). E Distributions of mean CaT frequency of PNs. The p-kld denotes the p-value of permutation test based on the Kullback-Leibler divergence (KLD) used to compare the overall shape of distributions. Inset: cumulative probability of CaT frequencies of all mice (concatenated per group). F Schematic of global (CV) and local irregularity (CV2) measures of inter-CaT intervals (ICIs). Adapted from [52]. G Irregularity of PNs with significantly high CV or low CV2 values. H Negative relationship between CV and CV2 of ICIs under GluN1-Ab. ρ indicates the average Spearman’s rank correlation coefficient over those computed per mouse. Each dot represents a PN. PNs of all mice are shown. The contour lines indicate the slope of cell-density changes. I The relationship between global and local irregularity (top) and median-ICI of PNs (bottom). Spearman’s rank correlation coefficient was computed separately per FOV (i.e. mouse). J Power spectral density (PSD) of Φ(t), and corresponding bandpowers. PSD was normalized to total power per mouse. Inset: Zoom-in of PSD in the <0.05 Hz band (green). K Variability of network activity fluctuations computed as coefficient of variation of Φ(t). L The occurrence rate of synchronous events (SEs). M Redistribution of SE size towards larger values under GluN1-Ab. Same format as in (E). N Increased synchronization capacity of PNs, i.e. their tendency to participate in SEs, under GluN1-Ab. O Bandpower of Φ(t) in the <0.05 Hz band shown in (J; green). P Median of sub-SE-threshold Φ(t) activity. Curves represent mean ± SEM across mice. Boxplots show median and interquartile range; dots represent individual mice. Sample sizes: (E, G–P) n = 9 mice per group (total cells: 4279 Ctrl-Ab, 3200 GluN1-Ab). Statistical comparisons: two-sample t-tests (G, I, L, P), Mann-Whitney U tests (J [bottom], K, N, O), or permutation tests (E, J [top], M); see Supplementary Table 1.