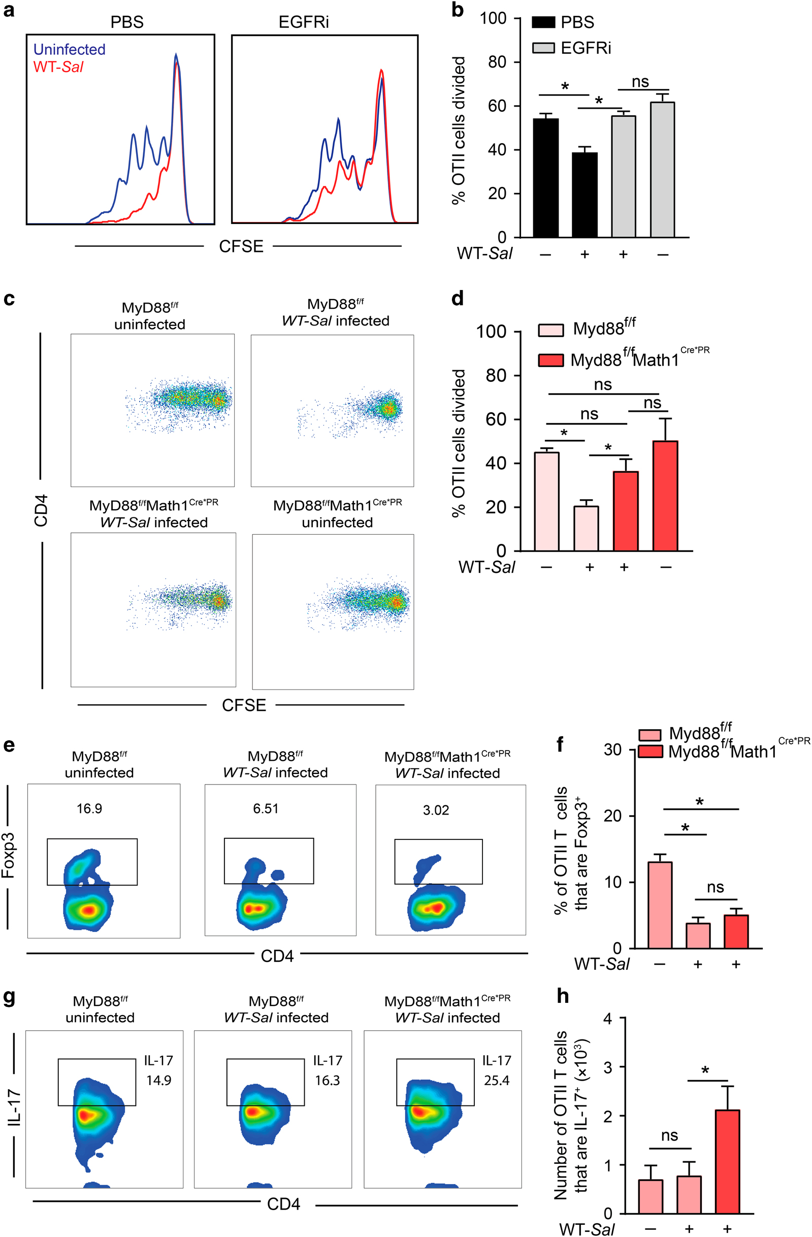
Fig. 3

Inhibition of GAP formation by Salmonella impairs antigen-specific T cell proliferation and Treg induction to dietary antigen in the draining MLN. a Histograms and b quantification of proliferation of adoptively transferred CSFE labeled Ova-specific CD4+ OTII T cells in the MLN of C57BL/6 mice that were uninfected or infected with 5 × 107 CFU Salmonella and gavaged with Ova. c Flow cytometry plots and d quantification of proliferation of adoptively transferred CFSE labeled Ova-specific CD4+ OTII T cells in the MLN of mice lacking MyD88 in GCs or their littermate controls that were uninfected or infected with 5 × 107 CFU Salmonella adoptively transferred OTII T cells one day later, gavaged with Ova 2 days after infection and analyzed after 2 days. Mice were treated with RU486 daily starting at the time of infection until Ova gavage. e, g Flow cytometry plots and f, h quantification of Foxp3 and IL-17 expression by adoptively transferred Ova-specific CD4+ OTII T cells in the MLN of mice lacking MyD88 in GCs or littermate controls that were uninfected or infected with 5 × 107 CFU Salmonella and gavaged with Ova. Data are pooled from two independent experiments, each with 6–8 mice per group; *p < 0.05, ns = not significant. Data presented as the mean ± SEM.