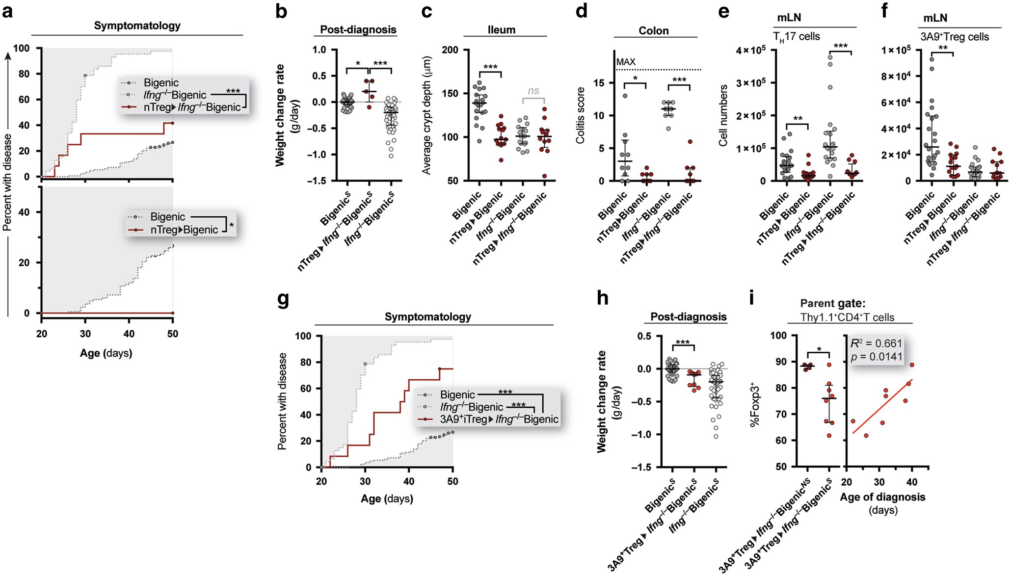
Fig. 7

nTreg treatment prevents ileal and colonic inflammation and 3A9+iTreg treatment slows disease. a Prevalence of a wasting phenotype among nTreg-treated Bigenic (n = 18), nTreg-treated Ifng–/–Bigenic (n = 12), Ifng–/–Bigenic (n = 47) and Bigenic (n = 167) mice during the juvenile period. b Weight change rate during the juvenile period following initial manifestation of the wasting phenotype for nTreg-treated Ifng–/–Bigenic (n = 5), Ifng–/–Bigenic (n = 46) and Bigenic (n = 41) mice. c, d1 Ileal crypt depths (c) and colitis scores (d) for juvenile nTreg-treated Bigenic (n = 19), nTreg-treated Ifng–/–Bigenic (n = 12), Ifng–/–Bigenic (n = 17) and Bigenic (n = 19) cohorts. e, f1 Numbers of TH17 (e) and 3A9+Treg (f) cells from mLN. Juvenile nTreg-treated Ifng–/–Bigenic (n = 12), nTreg-treated Bigenic (n = 16), Ifng–/–Bigenic (n = 21) and Bigenic (n = 21) mice shown. g Prevalence of a wasting phenotype among 3A9+iTreg-treated Ifng–/–Bigenic (n = 12), Ifng–/–Bigenic (n = 47) and Bigenic (n = 167) mice during the juvenile period. h Weight change rate during the juvenile period following initial manifestation of the wasting phenotype for 3A9+iTreg-treated Ifng–/–Bigenic (n = 9), Ifng–/–Bigenic (n = 46) and Bigenic (n = 41) mice. i Foxp3 expression among transferred 3A9+iTreg cells at endpoint for treated Ifng–/–BigenicNS (n = 3) and Ifng–/–BigenicS (n = 9) mice (left). Expression from Ifng–/–BigenicS mice correlated to age of onset (right). 1In 7c-7f, all Ifng–/–Bigenic mice were symptomatic and ~90% required euthanasia before the juvenile age