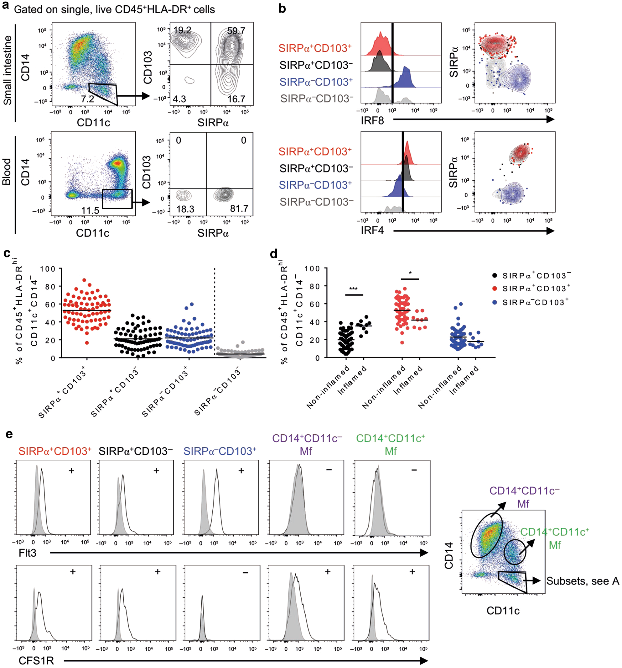
Fig. 1

Differential expression of SIRPα and CD103 defines distinct hSI DC populations. a Lamina propria cells and PBMCs were gated on live CD45+HLA-DR+ cells, and the nominal DC compartment was identified as CD14-CD11c+. DC subsets were defined by SIRPα and CD103 expression. b IRF8 and IRF4 expression throughout hSI DC subsets. Vertical lines represent gates set using isotype-matched control antibody. Data are representative of at least three donors. c Relative abundance of hSI DC subsets among live CD45+HLA-DRhiCD14-CD11c+ cells (N = 72). d Relative abundance of DC subsets, stratified according to donor SI histopathology (N = 65). * P < 0.05 *** P < 0.001 (RM-ANOVA). e Expression levels of Flt3 and CSF1R within the main hSI APC subsets as gated in the plot to the right. Data are representative of at least three subjects. See Supplementary Figure 4D for full gating strategy of APC subsets