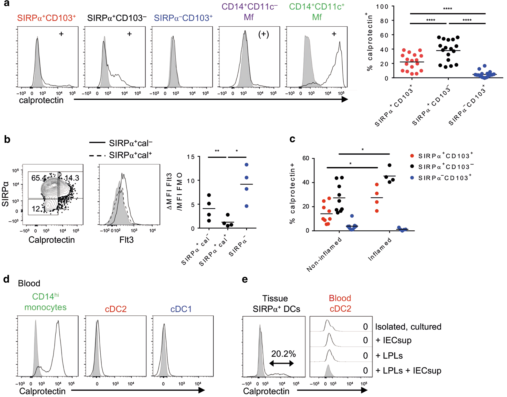
Fig. 2

Calprotectin expression defines a subset of Flt3- cells. a Abundance of calprotectin+ cells among the main subsets of CD14-CD11c+ DCs, CD14+CD11-, and CD14+CD11c+ Mf (N = 17). b Expression of Flt3 in DC compartment subdivided by SIRPα and calprotectin expression; gates were set based on isotype-matched control antibody (calprotectin) or FMO (SIRPα) (N = 4). * P < 0.05 ** P < 0.01 (RM-ANOVA). c Abundance of calprotectin+ cells among DC subsets, stratified according to SI histopathology (N = 9). ** P < 0.01 *** P < 0.001 (t-test). d Calprotectin expression by blood monocytes and DC subsets (representative of six subjects), and (e) blood-derived cDC2 and cocultured allogeneic lamina propria cells (LPLs) after culture with/without addition of intestinal epithelial cell supernatant (IECsup) for 24 h (representative of three independent experiments)