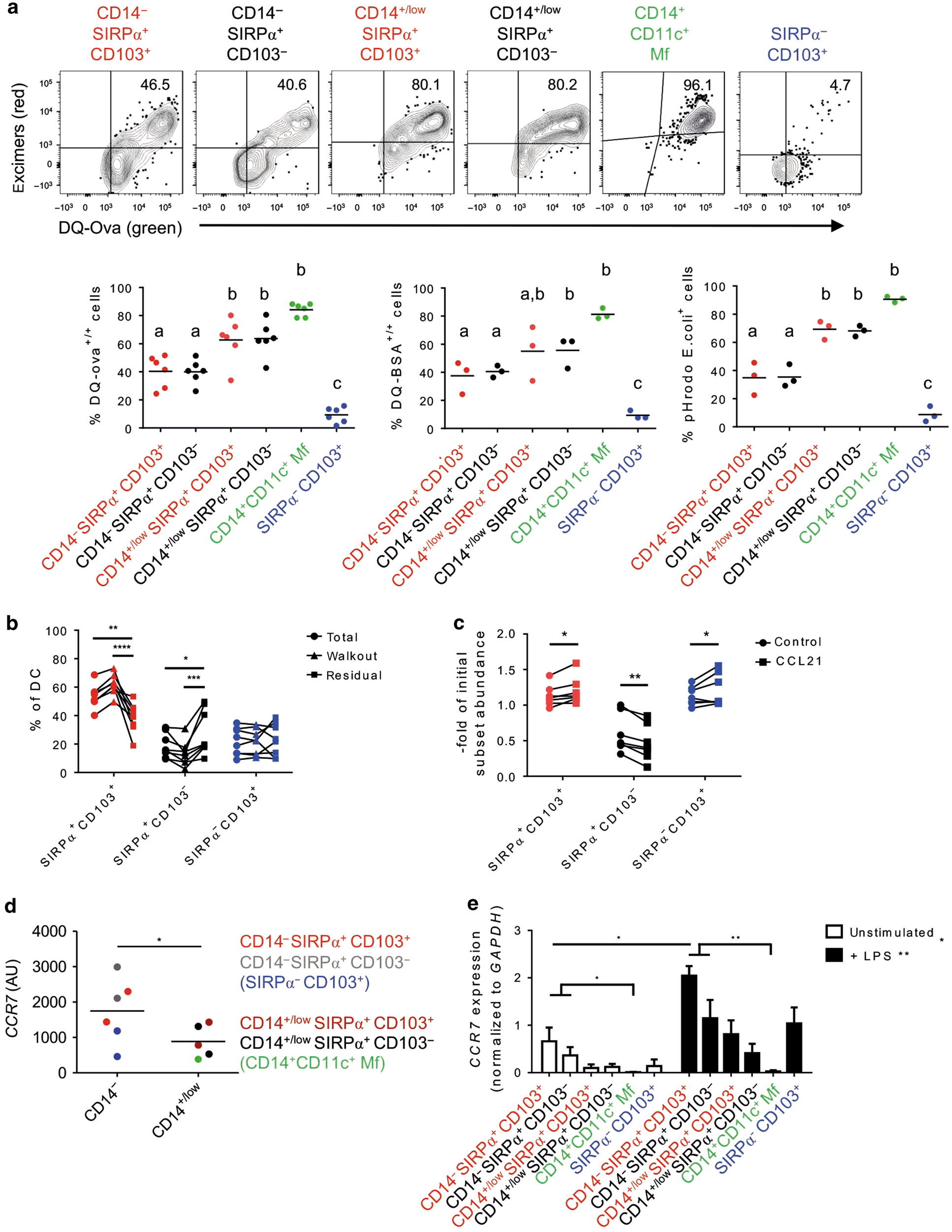
Fig. 6

Antigen uptake and migration of CD14+/low subsets resembles those of Mf. a Flow cytometric quantification of processing of DQ-Ova (N = 6), DQ-BSA (N = 3), and particulate antigen pHrodo E.coli (N = 3) by Mf and DC subsets resulting from CD14-specific bead-based separation. Gates were set based on corresponding cells incubated with the substrates at 4 °C. a,b,c: data sets that do not share any indicated letters are significantly different from each other (RM-ANOVA). b Relative abundance of hSI DC subsets among live CD45+HLA-DRhiCD14-CD11c+ cells in fresh tissue (total), walk-out cells, and residual tissue cells (RM-ANOVA). c Abundance of the subsets among walk-out cells with/without CCL21 stimulation, normalized to abundance in fresh tissue. * P < 0.05, ** P < 0.01, *** P < 0.001, **** P < 0.0001 (RM-ANOVA). d Gene expression data for CCR7 from RNA-seq data. * P < 0.05 (t-test, excluding SIRPα- and Mf). e Normalized CCR7 mRNA levels assessed by qPCR after 24 h culture of sorted tissue APC subsets with/without LPS stimulation. * P < 0.05 ** P < 0.01 (ANOVA and ANOVA with Tukey posthoc test for subset effects; multiple t-tests with Holm-Sidak correction for treatment effect within subset). For (d) and (e) tissue cells were sorted as described in Fig. 4c