Fig. 6
From: Desmoglein 2, but not desmocollin 2, protects intestinal epithelia from injury

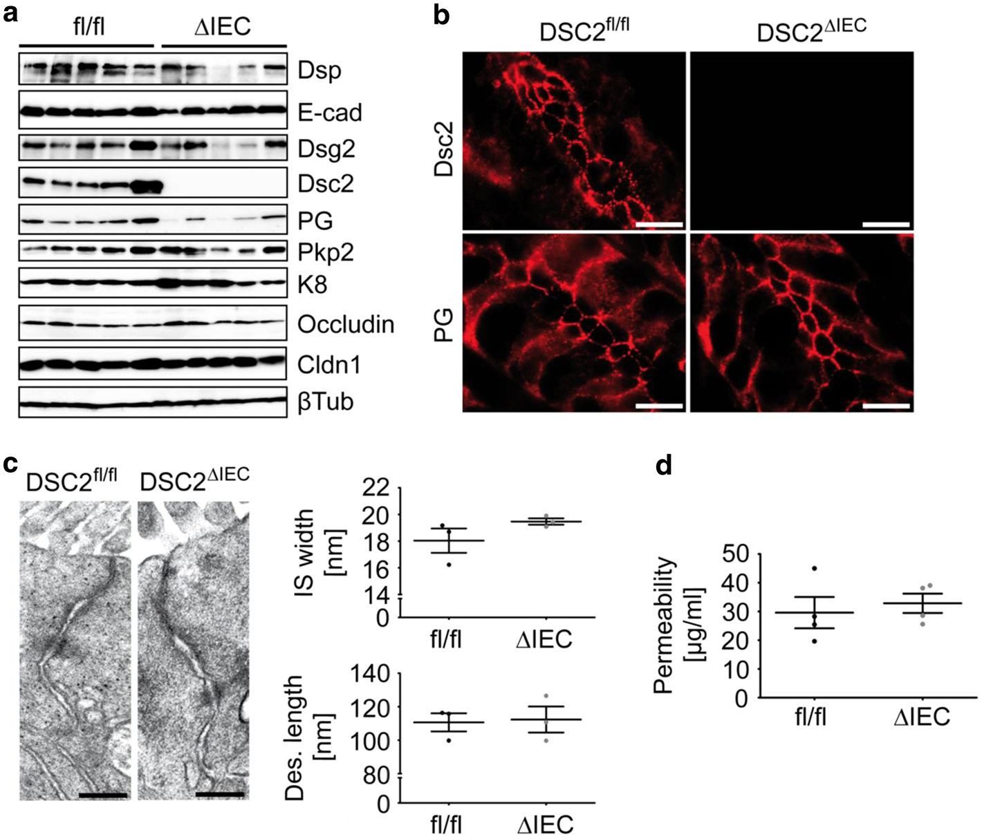
DSC2-deficient animals (DSC2ΔIEC) show an unaltered desmosomal plaque and no increased intestinal permeability. a Immunoblotting was performed on total colon lysates from DSC2ΔIEC (ΔIEC) mice and their floxed littermates (DSC2fl/fl, fl/fl) (n = 5). β-tubulin (βTub) was used as a loading control. b Immunofluorescence depicts the distribution of Dsc2 and plakoglobin (PG) in the colons of both genotypes. Scale bar = 20 μm. c Desmosomal ultrastructure was assessed on colon samples by electron microscopy with subsequent quantification of the desmosomal intercellular space width and desmosomal length (n = 3). Scale bar = 200 nm. IS = intercellular space. d 4kD FITC-dextran was administered and serum FITC levels were quantified as a measurement of intestinal permeability (n = 4). Data in c, d are shown as dot plots. Cldn1, claudin 1; Dsp, desmoplakin; E-cad, E-cadherin; K8, keratin 8; PG, plakoglobin; Pkp2, plakophilin 2