Fig. 6
From: A selective window after the food-intake period favors tolerance induction in mesenteric lymph nodes

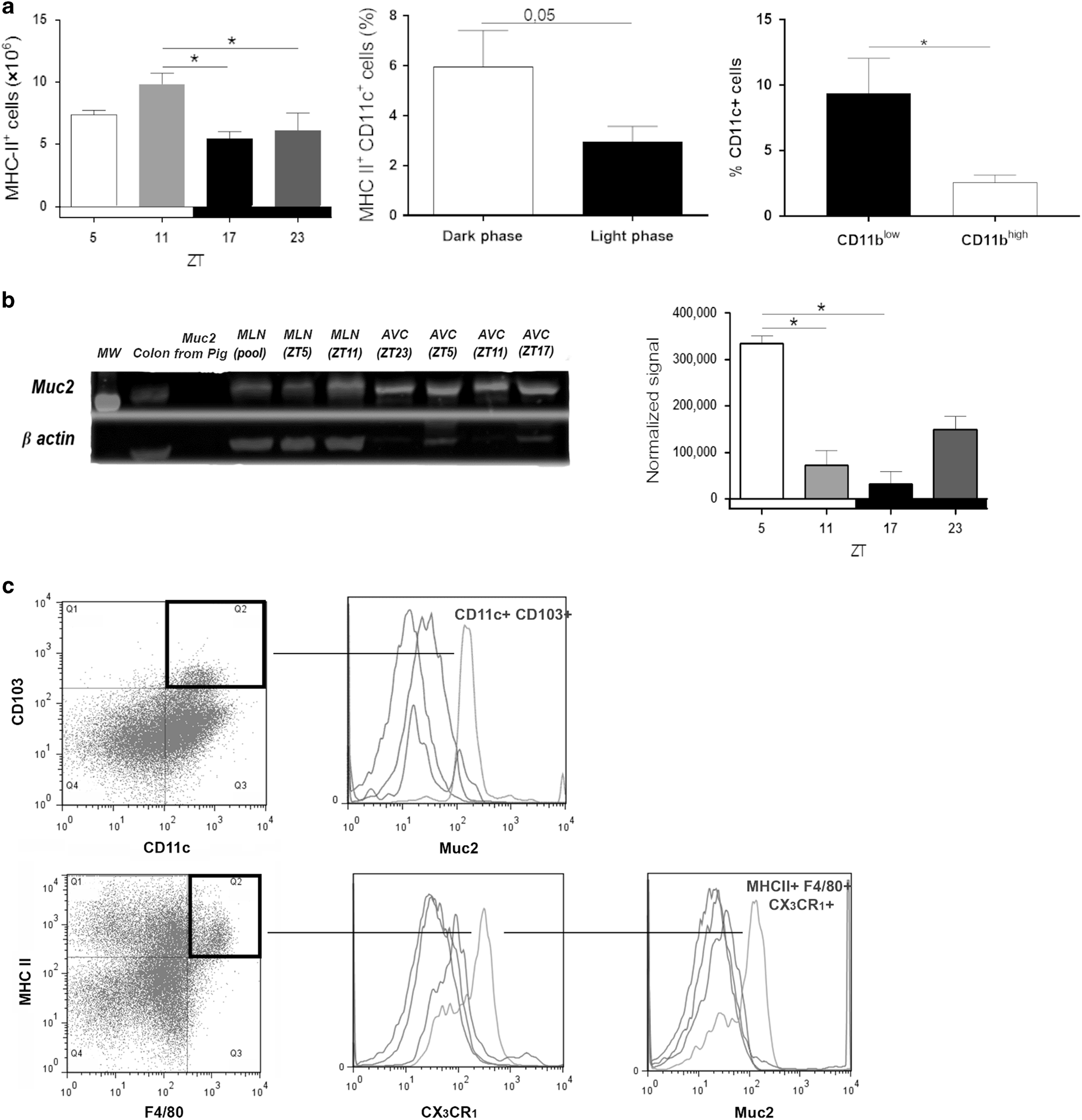
Evaluation of APC in afferent lymphatic vessels (ALV) and MLNs during a 24-h period. a Absolute number of MHC-II+ cells per gram of tissue was evaluated in MLNs of WT mice at ZT 5, 11, 17, and 23 (left). Frequency of MHC-II+ CD11c+iDC present in ALV during light or dark period (middle) and MHC-II+ CD11c+ CD11bhigh and MHCII+ CD11c+ CD11blow during dark phase (right). b Representative determination of Muc-2 glycoprotein in ALV collected cells and MLN homogenates by Western blot at ZT5, 11, 17, and 23. Colon homogenate and mucine type II from pig were used as controls. c Phenotype characterization of Muc-2+ APC present in ALV at ZT5 evaluated by intracellular flow cytometry. Representative dot plots of Muc-2 determination in CD11c+CD103+ iDC and MHC-II+ F4/80+CX3CR1+ macrophages. Data are means ± SEM; n = 3–5/ZT. *p < 0.05; ***p < 0.001