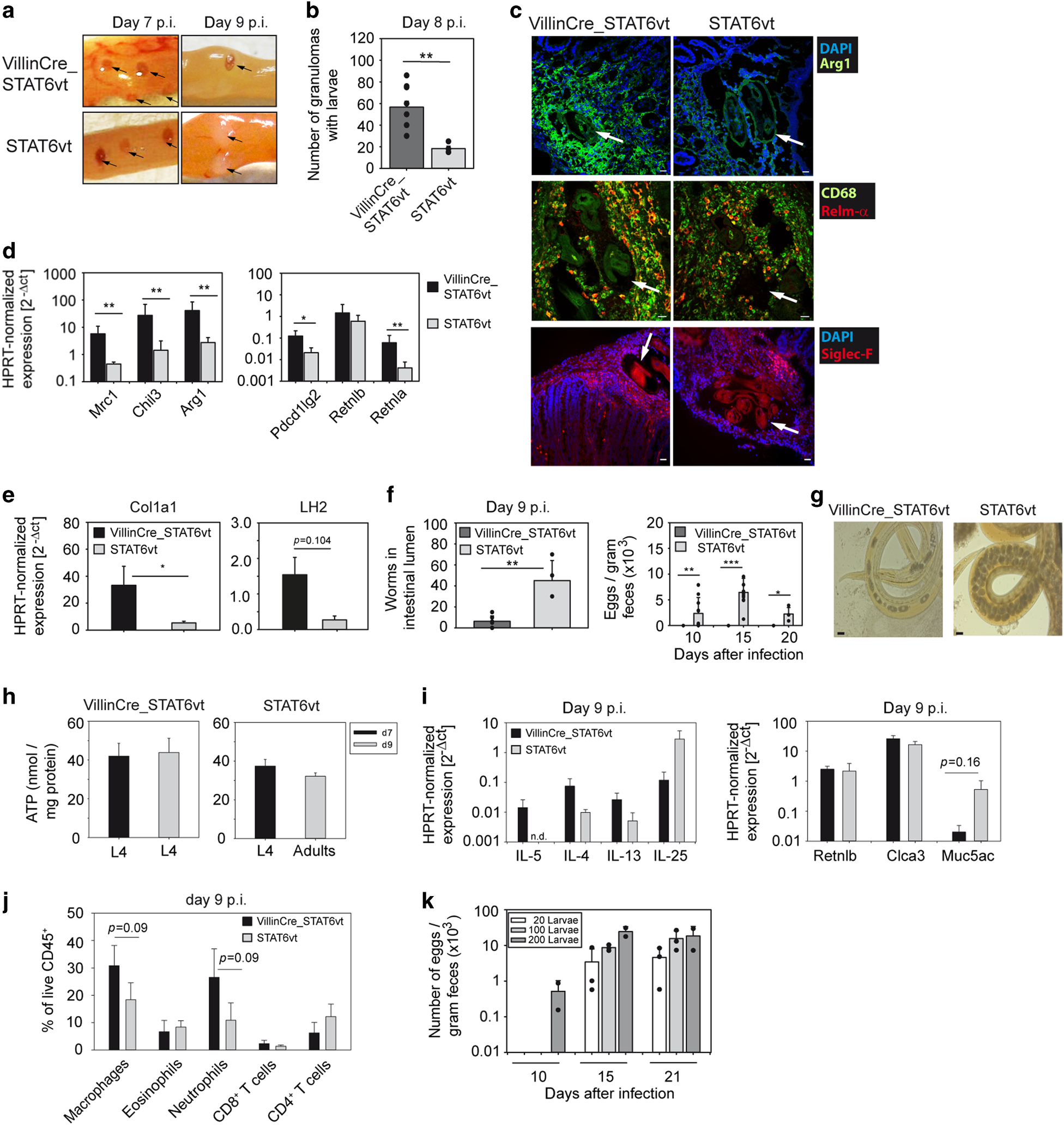
Fig. 6

Two levels of protection by STAT6 signaling in IECs during primary Hp infection. Mice were orally infected with Hp L3. a Representative pictures of the SI with embedded larvae in the submucosa on day 7 or 9 after primary infection (black arrows). b Number of granulomas containing larvae on day 8 after primary infection in VillinCre_STAT6vt mice (dark gray bar) and control littermates (light gray bar). c Immunofluorescent staining for Arginase 1 (Arg1, green, upper row), CD68 (green), and Relm-α (red, both middle row) and sialic acid binding Ig-like lectin F (Siglec-F, red, lower row) on frozen sections of larvae-containing granulomas from day 7 after primary infection. Nuclei were counterstained for DAPI (blue). White arrows indicate larvae (Scale bar: 20 µm). d, e Quantitative RT-PCR for M2 macrophage markers (Mrc1, Chil3, Arg1, Pdcd1lg2, and Retnla), the IEC-derived effector protein Relm-β (Retnlb), or for collagen synthesis (Col1a1 and LH2) in granulomas on day 8 after primary infection. f Analysis of parasite burden by quantification of adult worms in the intestinal lumen on day 9 after primary infection and by quantification of eggs per gram feces on days 10, 15, and 20 after primary infection. g Representative pictures of female adult worms isolated out of the SI on day 15 after primary infection (Scale bar: 50 µm). h Measurement of health of L4 larvae and adults day 7 or 9 after primary infection by quantification of ATP molecules per mg protein content. i Quantitative RT-PCR for cytokines (IL-5, IL-4, IL-13, and IL-25) and type 2 immune response associated genes (Retnlb, Clca3, and Muc5ac) day 9 after primary infection. j Immune cells were isolated out of the LP on day 9 after primary Hp infection and analyzed by FACS. The bar graphs show the percentages of F4/80+ CD11b+ macrophages, Ly6-C+ Ly6-G+ neutrophils, CD8+ T cells, and CD4+ T cells, all from living CD45+ Siglec-F− cells. In addition, Siglec-F+ eosinophils from living CD45+ cells are depicted. k Eggs per gram feces in C57BL/6 mice on days 10, 15, and 21 after primary infection with the indicated amounts of L3. Black graphs in d, e, h–j represent VillinCre_STAT6vt mice, gray bars represent the negative control littermates. Pictures a, c, g are representative of one out of two independent experiments. b, d–f Bars show the mean + s.e.m of pooled data from at least two independent experiments or the mean + s.d. of one experiment h–k. Two to four mice per group per experiment were used. *P ≤ 0.05, **P ≤ 0.01, ***P ≤ 0.001, unpaired two-tailed Student’s t test