Fig. 3
From: Batf2 differentially regulates tissue immunopathology in Type 1 and Type 2 diseases

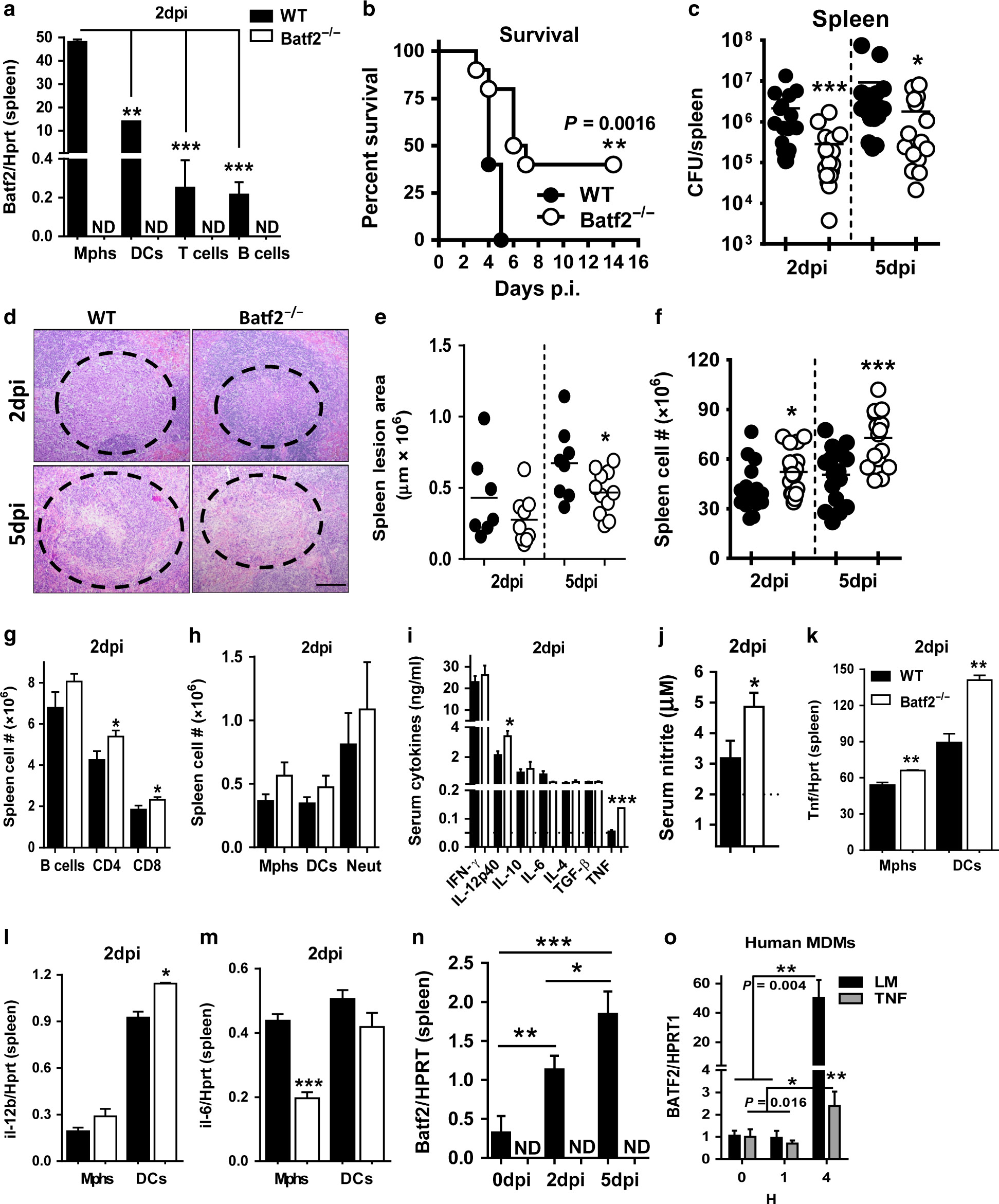
Increased survival, reduced burdens and tissue pathology in Batf2−/− mice following Listeria monocytogenes infection and increased Batf2 expression in human macrophages. a Mice were infected with Listeria monocytogenes (Lm) 2 × 105 CFU/mouse. At 2 days post infection, Batf2 mRNA expression was determined in flow-sorted macrophages (CD11c−CD11b+MHCII+), dendritic cells (CD11b−CD11c+MHCII+), T cells (CD3+CD4+) and B cells (CD3−CD19+) from spleen of WT and Batf2−/− mice. b WT and Batf2−/− mice were infected intraperitoneally with Listeria monocytogenes (Lm) 2 × 105 LM CFU/mouse (n = 9–10 mice/group). Kaplan–Meier survival analysis with log-rank test P = 0.0016, WT vs. Batf2−/− respectively. c Mice were killed at day 2 and 5 post-infection to determine bacterial loads in the spleens. d Representative histopathological images and e lesion quantifications in the spleen were analyzed with 3 deep cuts of H&E sections per mice (30 µm apart; scale bar = 100 µm). f A total number of splenocytes from WT and Batf2−/− mice at the indicated time points after Lm infection. g Numbers of CD3+CD4+, CD3+CD8+ T cells and h macrophages (CD11c−CD11b+MHCII+), dendritic cells (CD11b−CD11c+MHCII+) and neutrophils (CD11c−CD11b+Gr-1+) cells at day 2 after infection. i IFN-γ, IL-12p40, TNF, IL-6, IL-4, IL-10, and TGF-β and j nitrite production was measured in serum of infected mice at 2 days after Lm infection. The dotted line represents the limit of the detection of ELISA. k Tnf, l Il-12b, and m IL-6 mRNA transcripts in flow-sorted splenic macrophages and dendritic cells from day 2 Lm-infected mice. n Batf2 mRNA expression was measured in the total spleen cells of WT naïve mice (0 days), 2 days and 5 days after Lm infection. o Human monocyte-derived macrophages were infected with Lm or stimulated with TNF (10 ng/ml) to measure Batf2 mRNA expression relative to HPRT1 housekeeping gene by quantitative RT-PCR. Error bars denote mean or mean ± SEM. Data shown are representative of two experiments or pooled from four independent experiments. *P < 0.05; **P < 0.01; ***P < 0.001; N.D not detected, Student’s t-test, unpaired