Fig. 2
From: Age-associated antigen-presenting cell alterations promote dry-eye inducing Th1 cells

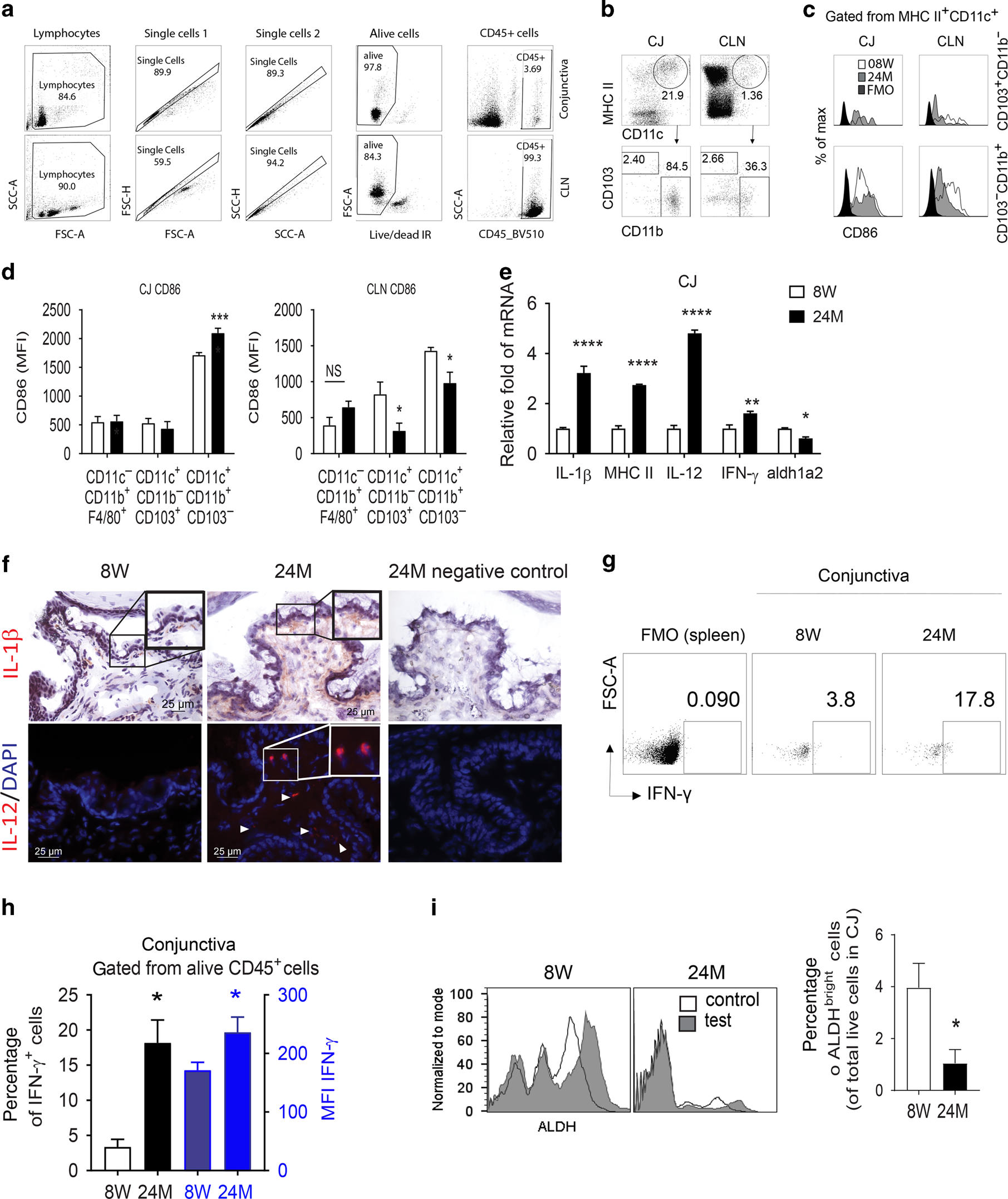
Altered APC phenotype with aging. a Single cell preparations from conjunctiva and cervical lymph nodes (CLN) were prepared and analyzed by flow cytometry. Lymphocytes were identified by forward, and side scatter properties (SSC), single cell gates were drawn, dead cells were excluded, and CD45+ cells were identified. CD11c+ cells were then plotted versus MHC II and further gated into CD103+ or CD11b+ cells as shown in (b). b Representative dot plots of flow cytometry analysis of aged APCs in the conjunctiva (CJ) and CLN. CD11c+MHC II+ cells were further divided into CD11b+ or CD103+ cells. c Representative histograms showing CD86 fluorescence intensity and fluorescence minus one control (FMO) in CJ and CLN in CD11c+MHC II+CD103+CD11b− or in CD11c+MHC II+CD103−CD11b+ cells. d Accumulative data of flow cytometry analysis showing median fluorescence intensity (MFI) of CD86 in conjunctival and CLN APCs. Mean ± SEM, n = five mice/age; biological replicates from two independent experiments were averaged. e Gene expression analysis in whole thickness conjunctival biopsies. Relative fold expression changes of IL-1β, major histocompatibility complex (MHC) class II, IL-12, and aldehyde dehydrogenase 1 family member A2 (aldh1a2) mRNA in the conjunctiva. Bar graphs show means ± SD of five samples per age, biological replicates from two independent experiments were averaged. f Representative images of palpebral conjunctival cryosections stained for IL-1β (red, in immunohistochemistry), or IL-12 (red, I immunofluorescence with DAPI nuclei counterstaining). Insets are a high magnification of the demarcated area. Representative images of five right eyes/age). g Representative flow cytometry analysis of conjunctiva showing an increase in IFN-γ+ cells with aging. h Accumulative data showing the frequency of CD45+IFN-γ+ and median fluorescence intensity (MFI) of CD45+IFN-γ+ cells. Bar graphs show means ± SD of four samples per age, biological replicates from two independent experiments were averaged. i Representative histograms (left) and accumulative data (right) of Aldefluor (ALDH) activity in the conjunctiva. Mean ± SEM, n = eight mice/age (both eyes pooled into one sample); biological replicates from four independent experiments were averaged. *P < 0.05; **P < 0.01, ***P < 0.001, ****P < 0.0001 Mann–Whitney U age comparison test