Fig. 1
From: Regulation of HMGB1 release protects chemoradiotherapy-associated mucositis

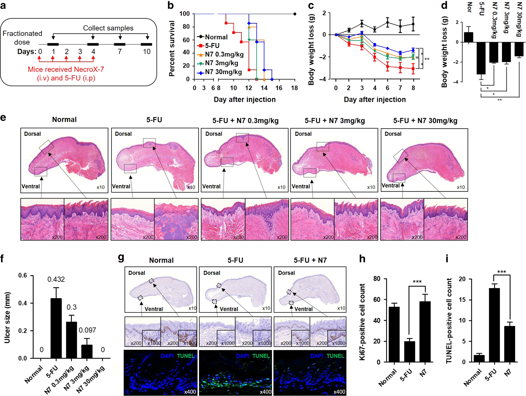
NecroX-7 prevents chemotherapy-induced oral mucositis (OM) in mice. a High-dose chemotherapy-induced mouse model of OM and drug treatment. Mice were administered 5-fluorouracil (5-FU; 50 mg/kg, intraperitoneally [i.p.]) once daily for 5 days (days 0–4) to induce OM. NecroX-7 (0.3, 3, and 30 mg/kg, intravenously [i.v.]) or phosphate-buffered saline was administered once daily for 5 days. b Kaplan-Meier survival curve of mice subjected to 5-FU. c Body weight loss (%) was measured daily, and d data were analyzed on day 8. e Morphological changes were evaluated by H & E staining, and f ulcer size was measured on day 10 after initiation of 5-FU treatment. g Representative immunohistochemical staining for proliferation of mucosal epithelial cells was measured by Ki67 staining (brown, upper panel) and apoptosis of mucosal epithelial cells was assessed by terminal deoxynucleotidyl transferase-dUTP nick-end labeling (TUNEL) staining (green, lower panel). h, i Quantification (mean ± standard deviation) of Ki67 and TUNEL-positive cell count in g. N7 NecroX-7. Results are representative of three independent experiments (n = 8 mice/group). *P < 0.05, **P < 0.01, ***P < 0.001