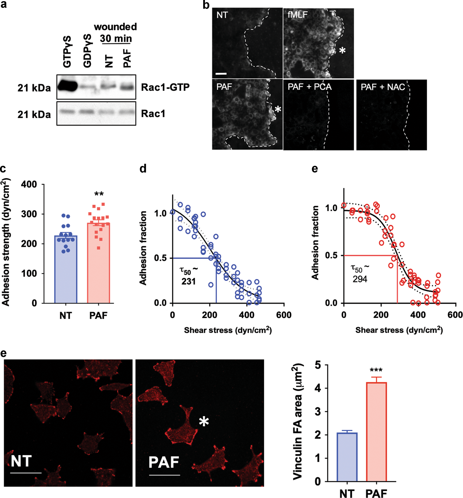
Fig. 5

Rac1 activation, ROS generation, and increased cell–matrix adhesion amplified by PAF treatment. a Treatment of scratch-wounded SKCO15 IECs with PAF (10 μM) or control for 30 min followed by analysis of Rac1 activation using a pulldown activation assay (representative blots from three experiments). b SKCO15 IECs were incubated with fMLF (100 nM), PAF (10 μM) alone and in combination with the ROS scavenger NAC (5 mM) or PCA 4248 (10 μM) for 15 min. ROS generation was detected by confocal microscopy using the fluorescent hydro-Cy3 dye in scratch-wounded monolayers adjacent to the wound edge, as indicated by asterisks (100 µm; original magnification ×20; representative images from 3 experiments). c Adhesion strength measurements of spreading SKCO15 IECs treated with PAF (1 μM) (n = 17) or control (n = 14) for 6 h. d Representative adhesion profiles for each condition. τ50 is a metric for adhesion strength representing the shear stress at which 50% adherence is observed. e Vinculin staining performed on spreading SKCO15 IECs treated with PAF (1 µM) or control for 6 h; asterisk indicating increased staining (50 µm; original magnification ×60). f Quantification of focal adhesion (FA) area (n = 2). Statistical comparisons were performed using unpaired two-tailed Student’s t test with Welch’s correction. (**p < 0.01; ***p < 0.001; mean ± SEM). NT vehicle control