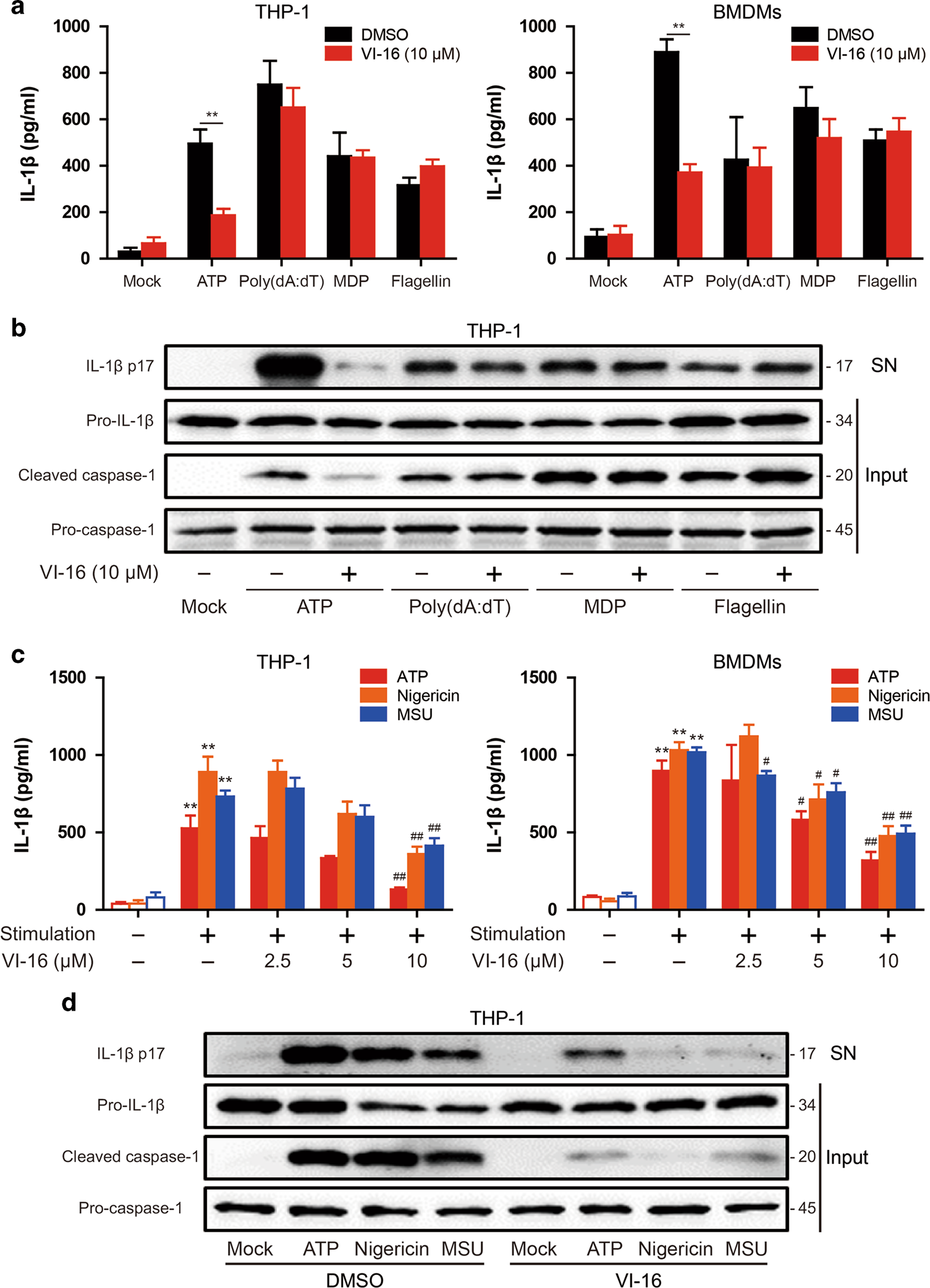
Fig. 5

VI-16 inhibited caspase-1 activation and IL-1β maturation by interrupting NLRP3 inflammasome activation in vitro. a ELISA of IL-1β in supernatants of LPS-primed differentiated THP-1 cells and BMDMs treated with 10 μM of VI-16, followed by incubation with ATP (5 mM) for 1 h, MDP (200 ng /ml) or flagellin (200 ng /ml) for 6 h, or transfection of poly(dA:dT). Data are presented as mean ± SD. **P < 0.01. b Immunoblot analysis of IL-1β in supernatants (SN) and caspase-1 in extracts (Input) of LPS-primed differentiated THP-1 cells and BMDMs treated as above. c ELISA of IL-1β in supernatants of LPS-primed differentiated THP-1 cells and BMDMs treated with 2.5, 5, or 10 μM of VI-16, followed by incubation with ATP (5 mM) for 1 h, nigericin (4 μM) for 3 h or MSU (150 µg/ml) for 6 h. Data are presented as mean ± SD. **P < 0.01. #P < 0.05, ##P < 0.01 compared with stimulation group. d Immunoblot analysis of IL-1β in supernatants (SN) and caspase-1 in extracts (Input) of LPS-primed differentiated THP-1 cells treated as above