Fig. 7
From: IL-22-binding protein exacerbates influenza, bacterial super-infection

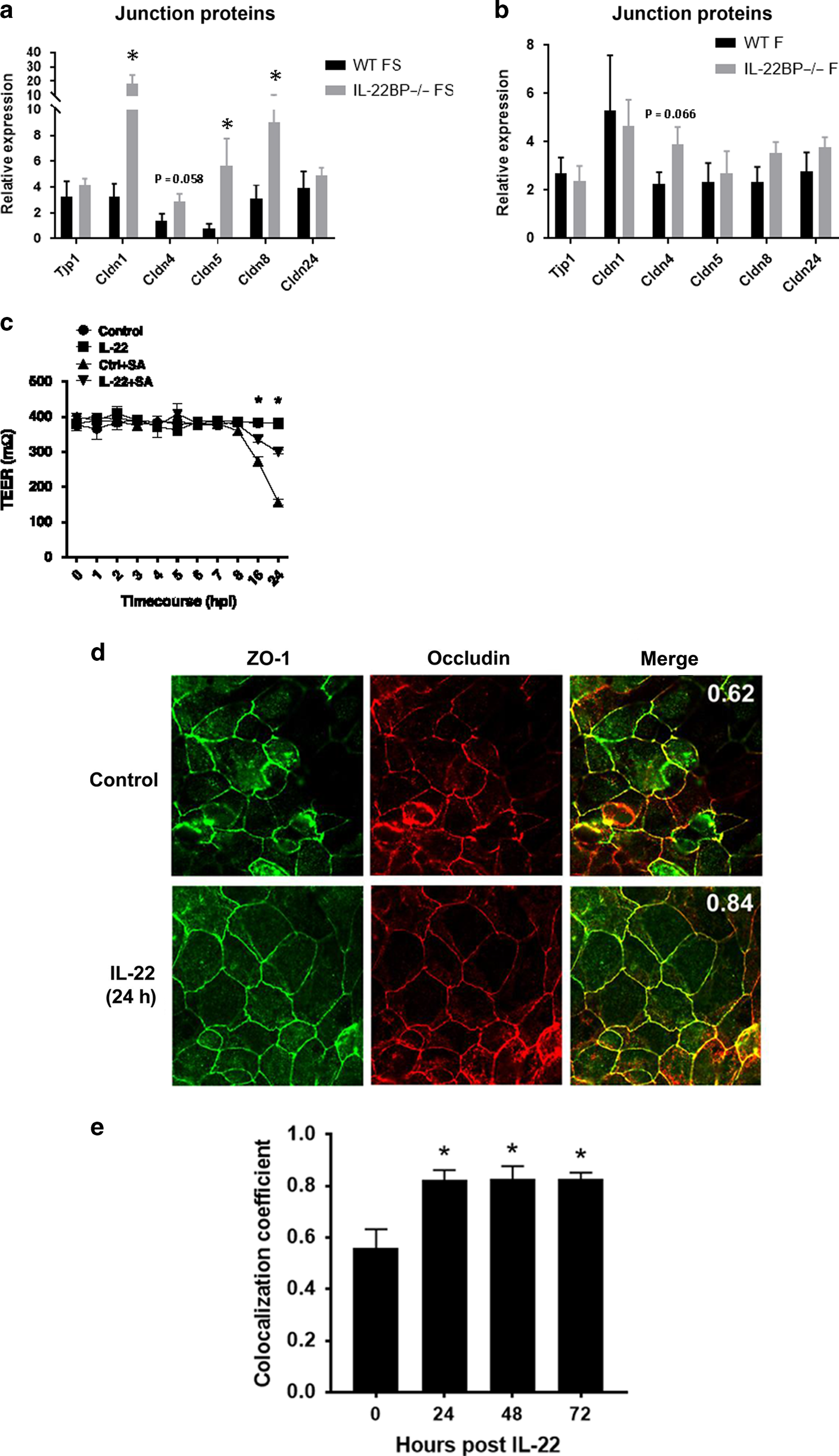
IL-22BP and IL-22 are important for airway epithelial tight junction integrity. a, b Claudin and Tjp1 gene expression measured by RT-PCR in C57BL/6 and IL-22BP−/− mice that were infected with 100 PFU of influenza A/PR/8/34 for 6 days prior to infection with 5 × 107 CFU MRSA for 24 h (a, n = 8–10) or influenza alone (b, n = 6–9). c Transepithelial electrical resistance of air–liquid differentiated human bronchial epithelial cells at 0 through 24 h after inoculation with S. aureus and treatment with IL-22Fc or vehicle (n = 3 independent cultures). d Immunofluorescence staining of polarized human bronchial epithelial cells treated with IL-22Fc or vehicle for 24 h. Inset numbers reflect ratio of overlap staining. e Colocalization of ZO-1 and occluden in cells treated with IL-22Fc for 0–72 h (n = 3 independent cultures, six fields per culture). *p < 0.05 Significance was tested by unpaired t-test or two-way ANOVA. Each experiment was independently performed two to three times and the data shown are from combined experiments except for panel d which is a single representative study