Fig. 4
From: Anti-IL-13Rα2 therapy promotes recovery in a murine model of inflammatory bowel disease

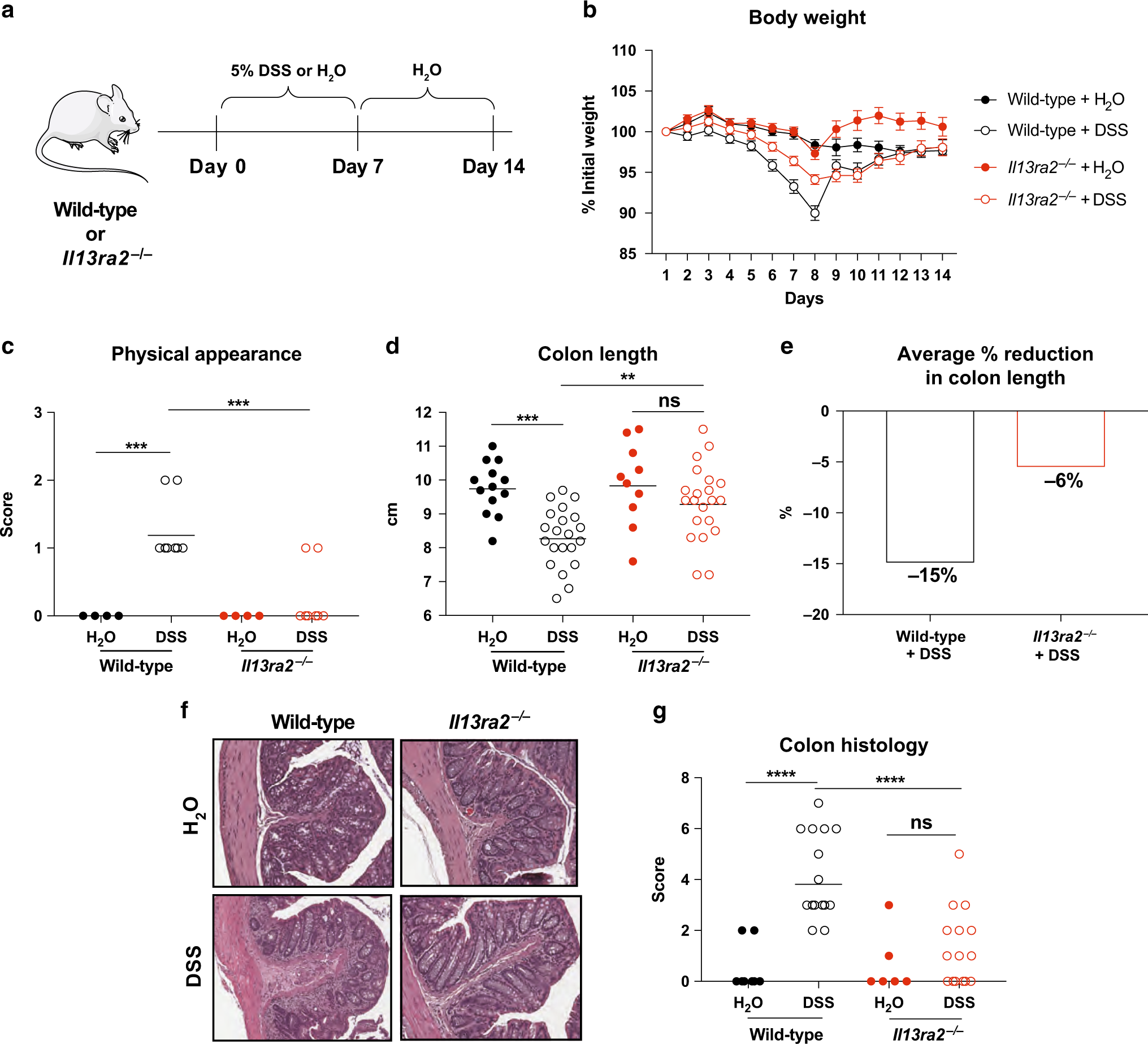
The absence of IL-13Rα2 promotes tissue injury recovery following DSS-induced colitis. a Wild-type and Il13ra2−/− mice were given normal drinking water or 5% DSS drinking water for 7 days. Then all mice were administered normal drinking water for 7 days. b The body weights of mice were measured daily. On day 14, c the physical appearance of mice was scored. Then all mice were euthanized and d colon lengths were measured and e the average colon length reduction compared to untreated mice after 7 days of recovery was calculated. Distal colons were paraffin embedded, sectioned, and stained with f H&E and g the pathology was scored. Experimental results are displayed showing the geometric mean except b is represented as the mean ± S.E.M. Statistical significance was determined by one-way ANOVA, where *p < 0.05, **p < 0.01, and ****p < 0.0001. Data are pooled from three independent experiments (b, d–g, n = 10–20 mice per group; c, n = 5–10 mice per group)