Fig. 6
From: Anti-IL-13Rα2 therapy promotes recovery in a murine model of inflammatory bowel disease

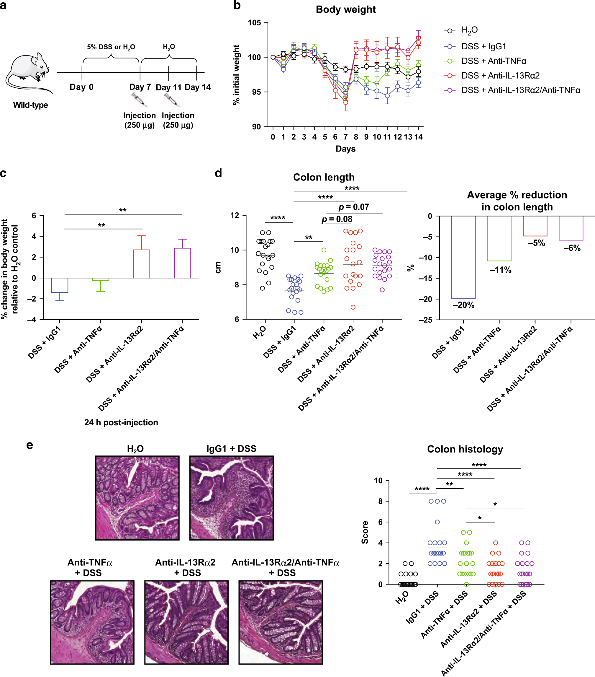
Therapeutic blockade of IL-13Rα2 promotes recovery from colitis. Wild-type mice were administered 5% DSS-drinking water or normal drinking water for 7 days. Then all mice were placed on normal drinking water for 7 days. a On days 7 and 11, mice were administered 250 μg/mouse of anti-TNFα, anti-IL-13Rα2, or both anti-TNFα/anti-IL-13Rα2. Mice were assessed for disease severity by b monitoring body weight daily, c relative change in body weight compared to water controls 24 h post injection, d length of the colon and the average percent reduction in colon length. Distal colons were stained with e H&E and the pathology was scored. Experimental results are represented as the geometric mean. Statistical significance was determined by one-way ANOVA, where **p < 0.01 and ****p < 0.0001. Data are pooled from two independent experiments (n = 20 mice per group)