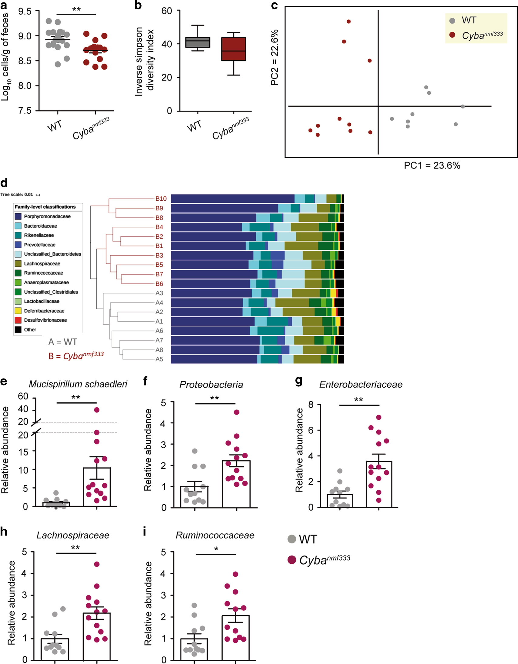
Fig. 5

Dysbiotic microbiota in Cybanmf333 mice. Bacterial load of untreated 8–9-week-old male and female WT and Cybanmf333 mice (a). 16S rRNA gene sequencing of colonic content from 10–15-week-old male and female WT and Cybanmf333 mice (n = 8–10). Inverse Simpson Diversity index (b), principal component analysis (c), and Bray–Curtis dendrogram showing sample clustering by similarity, with proportional abundance at the family level between individual mouse samples across rows (d). Relative abundance of Mucispirillum schaedleri, proteobacteria, Enterobacteriaceae, Lachnospiraceae, and Ruminococcaceae determined by real time qPCR from the colonic content of 6–7-week-old male and female WT and Cybanmf333 mice (e–i). Data are presented as mean ± SEM of two independent experiments. Each symbol represents an individual mouse; n = 15–17 mice (a); n = 8–10 (b–d); n = 11–13 (e–i). Data were analyzed using unpaired (a, e–i) or Mann–Whitney (b) t-test. *P < 0.05 and **P < 0.01 vs WT; P = 0.002 and P < 0.001 as assessed by the Parsimony and AMOVA tests respectively in mothur (c, d)