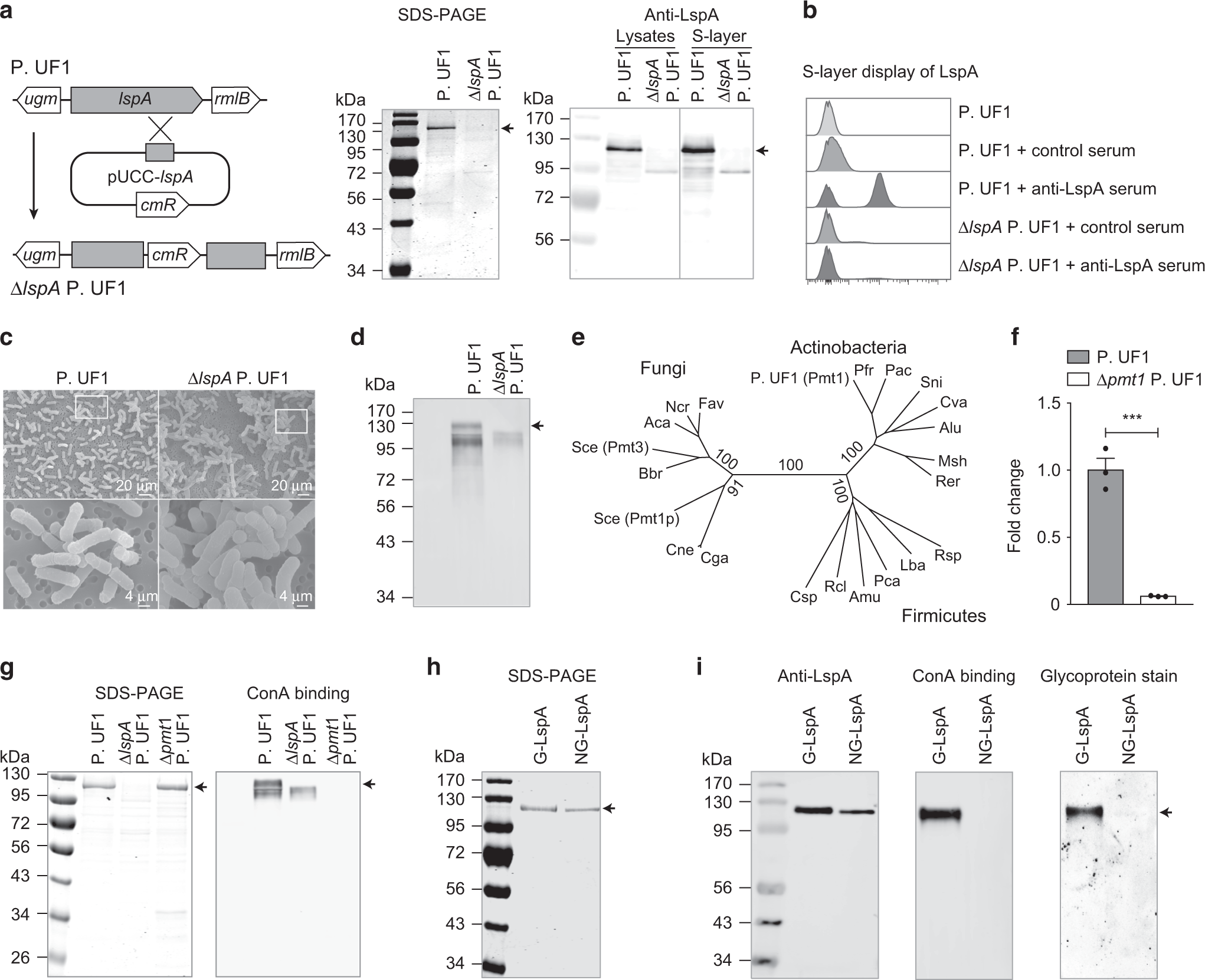
Fig. 1

Glycosylation of LspA by Pmt1. a Identification of ΔlspA P. UF1 strain. Genetic scheme for disruption of lspA gene by chromosomal insertion of plasmid pUCC-lspA (left). SDS-PAGE (middle) and Western blot (right) showing LspA protein was completely absent in ΔlspA P. UF1. CmR, chloramphenicol resistant gene. b Flow cytometric analysis of S-layer expression of LspA in P. UF1 and ΔlspA P. UF1 using anti-LspA serum antibodies. Control serum was derived from unimmunized mice. c Scanning electron microscopy (SEM) images of P. UF1 and ΔlspA P. UF1. SEM images in the bottom panel are magnified from the indicated zoom in the top panel. d ConA binding assay for S-layer proteins isolated from P. UF1 and ΔlspA P. UF1. e Neighbor-joining phylogenetic tree showing the relationship of Pmt proteins from Actinobacteria, Firmicutes, and Fungi. f qRT-PCR analysis of pmt1 expression in P. UF1 and Δpmt1 P. UF1. g SDS-PAGE analysis and ConA binding assay of S-layer proteins isolated from P. UF1, ΔlspA P. UF1, and Δpmt1 P. UF1. h SDS-PAGE analysis of purified glycosylated LspA (G-LspA) and non-glycosylated LspA (NG-LspA). i Equal amounts of purified G-LspA and NG-LspA proteins were separated by SDS-PAGE and analyzed by Western blot using anti-LspA antibodies, ConA binding assay, and ProQ Emerald 300 glycoprotein staining. Arrows indicate the LspA protein