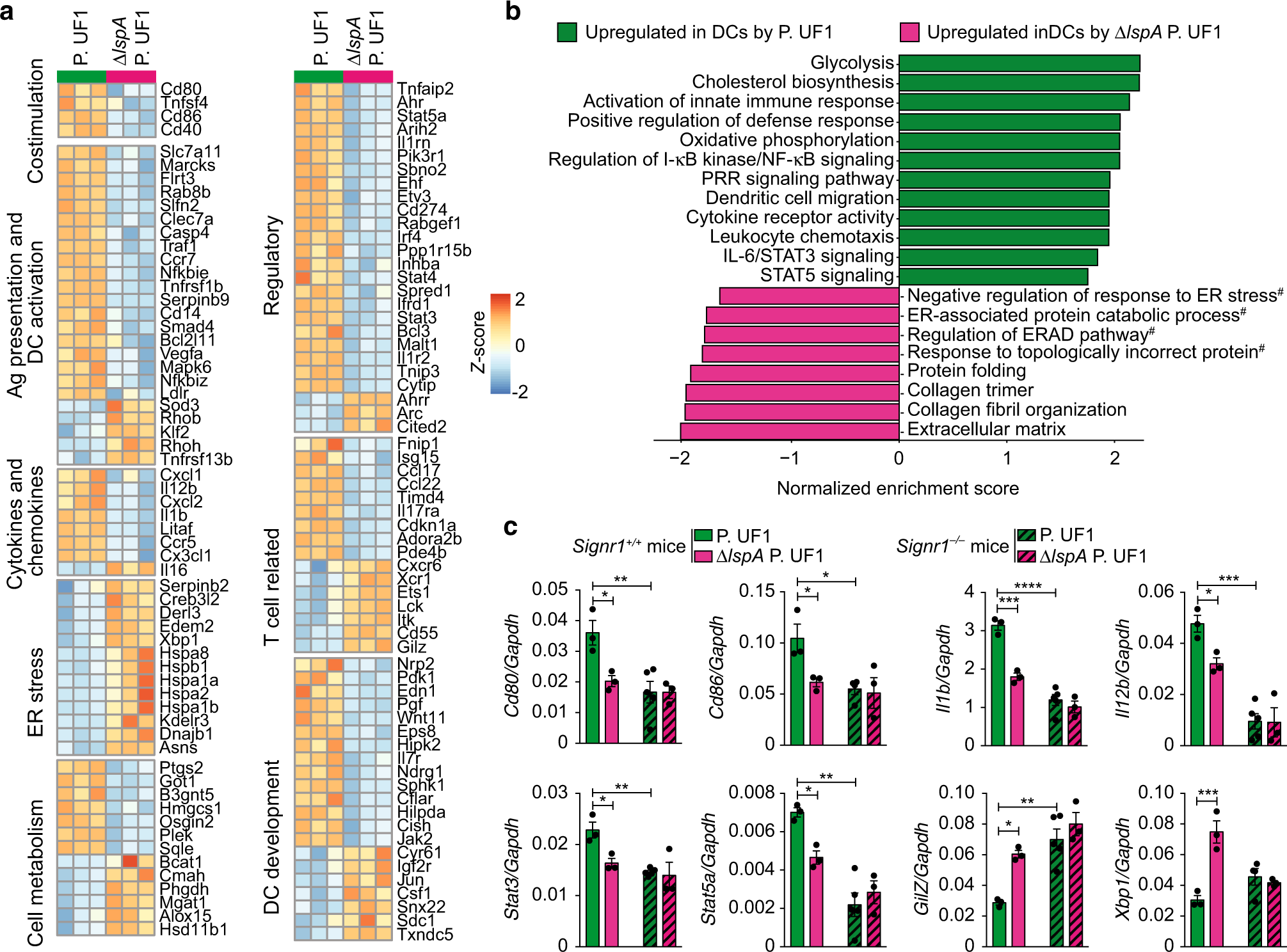
Fig. 3

Modulation of DC activation by glycosylated LspA in steady state. a–b C57BL/6 (Signr1+/+) mice were gavaged with P. UF1 or ΔlspA P.UF1, and colonic CD11chi MHCIIhi CD11b+ F4/80− DCs were isolated for RNA-Seq analysis. Heatmap showing a selection of top differentially expressed genes (FDR P < 0.05, fold change ≥ 1.5). Gene set enrichment analysis (GSEA) showing differentially enriched gene sets. Number signs (#) indicate gene sets without FDR correction (P < 0.05). c Colonic CD11chi MHCIIhi CD11b+ F4/80− DCs were FACS sorted from Signr1−/− and Signr1+/+ mice gavaged with P. UF1 or ΔlspA P. UF1 and transcripts of indicated genes in these groups of DCs were analyzed by qRT-PCR. Data are from 1 experiment (n = 3–4 mice/group). Error bars indicate SEM. *P < 0.05, **P < 0.01, ***P < 0.001, two-tailed unpaired t test