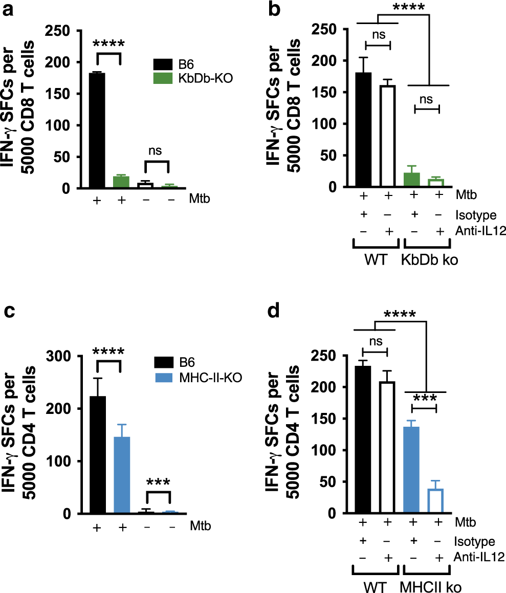
Fig. 3

T cells that recognize Mtb-infected macrophages are MHC-restricted. a, b Pulmonary CD8 T cells from mice infected for 4−5 weeks were cultured with Mtb-infected WT or KbDb−/− macrophages and the MIME assay performed. Where indicated, anti-IL12 blocking mAb or the appropriate isotype control antibody were added to the wells. c, d Pulmonary CD4 T cells from mice infected for 8−9 weeks were cultured with Mtb-infected WT or MHCII−/− macrophages and the MIME assay performed. Blocking conditions as above. Data are representative of two independent experiments using pooled T-cell samples from 2 to 4 mice per time point analyzed in 2−3 technical replicates. A one-way ANOVA with Tukey’s multiple comparisons was performed for statistical analyses, adjusted p values: ***≤0.001, ****≤0.0001