Fig. 2
From: Alpha-hemolysin of uropathogenic Escherichia coli induces GM-CSF-mediated acute kidney injury

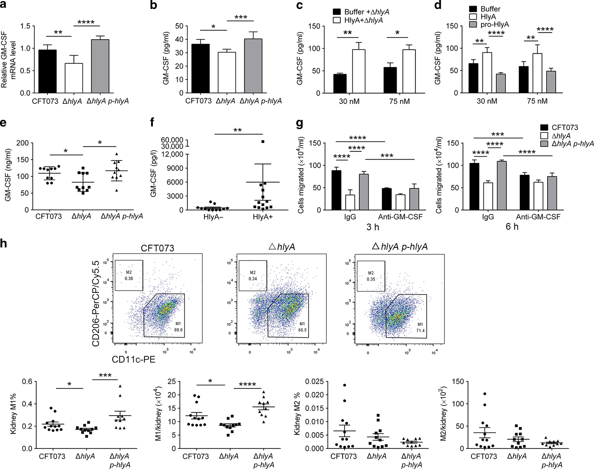
HlyA promotes GM-CSF secretion in renal epithelial cells during kidney infections. a, b GM-CSF mRNA (a) or secreted GM-CSF (b) in 786-O cells treated with CFT073, ∆hlyA or ∆hlyA p-hlyA (MOI 0.01) at 4 (a) or 6 (b) hpi (n = 3, three independent experiments each with two replicate wells). c, d Secreted GM-CSF in 786-O cells treated with recombinant HlyA (30 nM and 75 nM) or dialysis buffer for 12 h in combination with ∆hlyA (MOI 0.01) for 6 h (c) (n = 3, three independent experiments) or without ∆hlyA (n = 3, three independent experiments each with two replicate wells) (d). e GM-CSF in kidney tissues of female C57BL/6J mice infected with CFT073, ∆hlyA or ∆hlyA p-hlyA at 24 hpi (n = 10, three independent experiments). f GM-CSF in urine from patients with UTIs (n = 11 to 13). g Analysis of migrated THP-1 cells by cell supernatant from 786-O infected by CFT073, ∆hlyA or ∆hlyA p-hlyA at 3 and 6 hpi (n = 3, three independent experiments). h Representative flow dot plots of M1 or M2 in macrophages and quantification of M1 and M2 in kidney infected with CFT073, ∆hlyA or ∆hlyA p-hlyA at 24 hpi (n = 10 to 12, three independent experiments). Data are the mean ± SD (a to e, and g) or the mean ± SEM (f and h), one-way ANOVA (a to d and g) or nonparametric Mann–Whitney test (e, f, and h), *P < 0.05, **P < 0.01, ***P < 0.001, ****P < 0.0001